电脑桌面
添加内谋知识网--内谋文库,文书,范文下载到电脑桌面
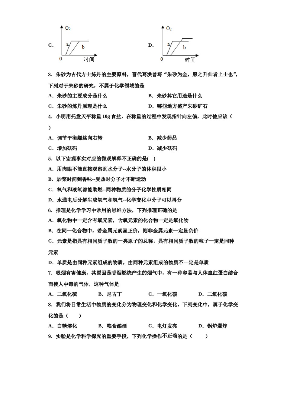
安装后可以在桌面快捷访问

2023-2024学年浙江省衢州市六校联谊化学九上期中学业水平测试试题含解析.doc

2023-2024学年浙江省衢州市六校联谊化学九上期中学业水平测试试题含解析.doc_第1页
1/13
2023-2024学年浙江省衢州市六校联谊化学九上期中学业水平测试试题含解析.doc_第2页
2/13
2023-2024学年浙江省衢州市六校联谊化学九上期中学业水平测试试题含解析.doc_第3页
3/13
2023-2024学年浙江省衢州市六校联谊化学九上期中学业水平测试试题测试试题注意事项:1.答题前,考生先将自己的姓名、准考证号码填写清楚,将条形码准确粘贴在条形码区域内。2.答题时请按要求用笔。3.请按照题号顺序在答题卡各题目的答题区域内作答,超出答题区域书写的答案无效;在草稿纸、试卷上答题无效。4.作图可先使用铅笔画出,确定后必须用黑色字迹的签字笔描黑。5.保持卡面清洁,不要折暴、不要弄破、弄皱,不准使用涂改液、修正带、刮纸刀。一、单选题(本题包括12个小题,每小题3分,共36分.每小题只有一个选项符合题意)1.对下列实验指定容器中的水,其解释没有体现水的主要作用的是()ABCD实验装置硫在氧气中燃烧铁丝在氧气中燃烧排水法测定空气中氧气含量解释集气瓶中的水:吸收量简中的水:通过水体积的集气瓶中的水:冷却溅落融熔集气瓶放出的热变化得出O2体积物,防止集气瓶炸裂净,后A.AB.BC.CD.D2.有a、b两组质量相等的两份药品,a组是混有少量二氧化锰的氯酸钾,b组是纯净的氯酸钾,将药品分别加热,则收集到氧气的质量随加热时间变化的图象如下,其中正确的是()A.B.C.D.3.朱砂为古代方士炼丹的主要原料,晋代葛洪曾写“朱砂为金,服之升仙者上士也”,下列对于朱砂的研究,不属于化学领域的是A.朱砂的主要成分是什么B.朱砂其它用途是什么C.朱砂的炼丹原理是什么D.哪些地方盛产朱砂矿石4.小明用托盘天平称量10g食盐,在称量的过程中发现指针向左偏,此时他应该()B.减少药品A.调节平衡螺丝向右转C.增加砝码D.减少砝码5.以下宏观事实对应的微观解释不正确的是()A.用肉眼不能直接观察到水分子--水分子的体积很小B.炒菜时闻到香味--受热时分子才不断运动C.氧气和液氧都能助燃--同种物质的分子化学性质相同D.水通电后分解生成氧气和氢气--化学变化中分子可以再分6.推理是化学学习中常用的思维方法,下列推理正确的是A.氧化物中一定含有氧元素,含氧元素的化合物一定是氧化物B.在同一化合物中,若金属元素显正价,则非金属元素一定显负价C.元素是指具有相同质子数的一类原子的总称,具有相同质子数的粒子一定是同种元素D.单质是由同种元素组成的物质,由同种元素组成的物质不一定是单质7.吸烟有害健康,其原因是香烟燃烧产生的烟气中,有一种容易与人体血红蛋白结合而使人中毒的气体,这种气体是A.二氧化硫B.尼古丁C.一氧化碳D.二氧化碳8.我们将日常生活中物质的变化分为物理变化和化学变化,下列变化中,属于化学变化的是()A.白糖熔化B.粮食酿酒C.电灯发亮D.锅炉爆炸)9.实验是化学科学探究的重要手段,下列化学操作不正确的是(A.AB.BC.CD.D10.在一个密闭容器中放入X、Y、Z、W在一定条件下发生化学反应,一段时间后,测得有关数据如下表。则关于此反应的认识错误的是物质XYZW反应前的质量205237反应后的质量待测35212A.物质Z可能是该反应的催化剂B.待测物质的值为15C.物质Y一定是单质D.反应中Y、W的质量比为6:511.蒸发食盐水的过程如下图所示,下列说法错误的是()A.玻璃棒不断搅拌的目的是防止局部温度过高B.当蒸发皿中有少量固体析出时就停止加热C.停止加热后蒸发皿不能直接放在桌面上D.停止加热后还需要继续搅拌12.把分别盛满甲、乙、丙气体的相同试管倒插入盛有相同质量水的烧杯中,一段时间后,观察到如图所示的现象,对甲、乙、丙气体的分析正确的是A.甲、乙、丙气体密度依次增大B.乙气体比甲气体更易溶于水C.不可以用排空气法收集甲气体D.可以采用排水集气法收集丙气体二、填空题(本题包括4个小题,每小题7分,共28分)13.化学反应的剧烈程度与反应物的浓度之间有一定的规律可循。某实验小组各取等质量的木炭和等质量的硫分别在容积相同的集气瓶中燃烧,记录如下:实验实验步骤实验现象反应的化学方程式①木炭在空气中①木炭红热产生的气体都燃烧能使澄清石灰水变浑浊A________②木炭在氧气中②________燃烧③硫在空气中燃③微弱的淡蓝色烧火焰产生的气体都具有________B________④硫在氧气中燃④________烧通过A、B两组对比实验的现象,可以得出的规律是:______________________...

1、当您付费下载文档后,您只拥有了使用权限,并不意味着购买了版权,文档只能用于自身使用,不得用于其他商业用途(如 [转卖]进行直接盈利或[编辑后售卖]进行间接盈利)。
2、本站所有内容均由合作方或网友上传,本站不对文档的完整性、权威性及其观点立场正确性做任何保证或承诺!文档内容仅供研究参考,付费前请自行鉴别。
3、如文档内容存在违规,或者侵犯商业秘密、侵犯著作权等,请点击“违规举报”。

碎片内容

2023-2024学年浙江省衢州市六校联谊化学九上期中学业水平测试试题含解析.doc

您可能关注的文档

确认删除?