电脑桌面
添加内谋知识网--内谋文库,文书,范文下载到电脑桌面
安装后可以在桌面快捷访问

2023-2024学年浙江省衢州市常山县化学九年级第一学期期中联考模拟试题含解析.doc

2023-2024学年浙江省衢州市常山县化学九年级第一学期期中联考模拟试题含解析.doc_第1页
1/11
2023-2024学年浙江省衢州市常山县化学九年级第一学期期中联考模拟试题含解析.doc_第2页
2/11
2023-2024学年浙江省衢州市常山县化学九年级第一学期期中联考模拟试题含解析.doc_第3页
3/11
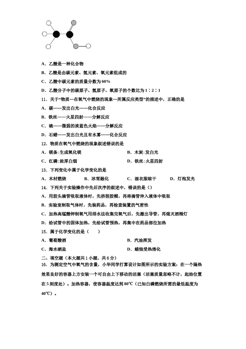
2023-2024学年浙江省衢州市常山县化学九年级第一学期期中联考模拟试题联考模拟试题注意事项1.考试结束后,请将本试卷和答题卡一并交回.2.答题前,请务必将自己的姓名、准考证号用0.5毫米黑色墨水的签字笔填写在试卷及答题卡的规定位置.3.请认真核对监考员在答题卡上所粘贴的条形码上的姓名、准考证号与本人是否相符.4.作答选择题,必须用2B铅笔将答题卡上对应选项的方框涂满、涂黑;如需改动,请用橡皮擦干净后,再选涂其他答案.作答非选择题,必须用05毫米黑色墨水的签字笔在答题卡上的指定位置作答,在其他位置作答一律无效.5.如需作图,须用2B铅笔绘、写清楚,线条、符号等须加黑、加粗.一、单选题(本大题共15小题,共30分)1.专家否认了“味精致癌”的说法。实验表明,味精在100℃时加热半小时,只有0.3%的味精(谷氨酸钠)生成焦谷氨酸钠。下列说法正确的是()A.实验是研究问题的一种有效方法B.谷氨酸钠加热生成焦谷氨酸钠是物理变化D.用烧杯盛放味精进行直接加热来完成C.谷氨酸钠受热不发生反应实验2.如果“”、“”分别表示不同元素的原子,则其中表示化合物的是()A.B.C.D.3.下列反应的文字表达式中,既不是化合反应,也不是分解反应的是()A.碳+氧气二氧化碳B.磷+氧气五氧化二磷C.石蜡+氧气二氧化碳+水D.过氧化氢水+氧气4.下图为某反应微现示意图,不同的球代表不同元素的原子。下列说法中错误的是()A.该反应的反应物可能属于氧化物B.该反应生成物都属于化合物C.不考虑反应条件时,该图示可以表示双氧水制取氧气的反应D.该微观过程说明,在化学反应中分子发生改变5.下列物质在空气或氧气中燃烧时,现象描述正确的是()A.红磷在空气中燃烧,产生大量白雾B.硫在氧气中燃烧,发出微弱的淡蓝色火焰C.木炭在氧气中燃烧,发出白光,放出热量D.铁丝在氧气中剧烈燃烧,火星四溅,放出热量,生成红色粉末6.已知某反应2A+B=3C+D,若15gA和10gB恰好完全反应生成5gC,则12gA和10gB反应能生成D为()A.2.5gB.5gC.16gD.10g7.空气是一种宝贵的自然资源。下图为空气成分示意图,其中R指的是A.氮气B.氧气C.稀有气体D.二氧化碳8.下列仪器对应的名称正确的是()A.长颈漏斗B.试管夹C.滴瓶D.蒸发皿9.某化学反应可以用下列微观示意图表示,示意图中虚线框内的原子应该是()A.AB.BC.CD.D10.食醋是厨房中常用的调味品,它的主要成分是乙酸,乙酸分子的模型如图所示,其中代表一个碳原子,代表一个氢原子,代表一个氧原子。下列说法不正确的是A.乙酸是一种化合物B.乙酸是由碳元素、氢元素、氧元素组成的C.乙酸中碳元素的质量分数为60%D.乙酸分子中的碳原子、氢原子、氧原子的个数比为1∶2∶111.关于“物质—在氧气中燃烧的现象—所属反应类型”的描述中,正确的是A.碳——发出白光——化合反应B.铁丝——火星四射——分解反应C.硫——微弱的淡蓝色火焰——分解反应D.石蜡——发出白光且有水雾——化合反应12.物质在氧气中燃烧的现象叙述错误的是A.镁条:生成氧化镁B.木炭:发白光C.红磷:浓厚白烟D.铁丝:火星四射13.下列变化中属于化学变化的是A.木材燃烧B.冰雪融化C.湿衣服晾干D.灯泡发光14.下列关于实验操作中先后次序的叙述中,错误的是()A.用胶头滴管吸取液体时,先挤捏胶帽,再将滴管伸入液体中吸取B.实验室制取气体时,先装药品,再检查装置的气密性C.加热高锰酸钾制氧气用排水法收集完氧气后,先撤出导管,再熄灭酒精灯D.给试管中的固体加热,先给试管预热,再集中在药品部位加热15.属于化学变化的是()B.汽油挥发A.葡萄酸酒C.海水晒盐D.蜡烛受热熔化二、填空题(本大题共1小题,共6分)16.为测定空气中氧气的含量,小华同学打算设计如图所示的实验方案:在一个隔热效果良好的容器上方安装一个可自由上下移动的活塞(活塞质量忽略不计,起始位置在5刻度处)。加热容器,使容器温度达到80℃(已知白磷燃烧所需的最低温度为40℃)。请回答:(1)实验过程中,可以观察到:白磷燃烧,产生大量______,活塞先向________移动,再向________移动,最后停在刻度________处.(2)由此实验得出的结论...

1、当您付费下载文档后,您只拥有了使用权限,并不意味着购买了版权,文档只能用于自身使用,不得用于其他商业用途(如 [转卖]进行直接盈利或[编辑后售卖]进行间接盈利)。
2、本站所有内容均由合作方或网友上传,本站不对文档的完整性、权威性及其观点立场正确性做任何保证或承诺!文档内容仅供研究参考,付费前请自行鉴别。
3、如文档内容存在违规,或者侵犯商业秘密、侵犯著作权等,请点击“违规举报”。

碎片内容

2023-2024学年浙江省衢州市常山县化学九年级第一学期期中联考模拟试题含解析.doc

您可能关注的文档

确认删除?