电脑桌面
添加内谋知识网--内谋文库,文书,范文下载到电脑桌面
安装后可以在桌面快捷访问

2023-2024学年浙江省诸暨市开放双语学校化学九上期末考试模拟试题含解析.doc

2023-2024学年浙江省诸暨市开放双语学校化学九上期末考试模拟试题含解析.doc_第1页
1/11
2023-2024学年浙江省诸暨市开放双语学校化学九上期末考试模拟试题含解析.doc_第2页
2/11
2023-2024学年浙江省诸暨市开放双语学校化学九上期末考试模拟试题含解析.doc_第3页
3/11
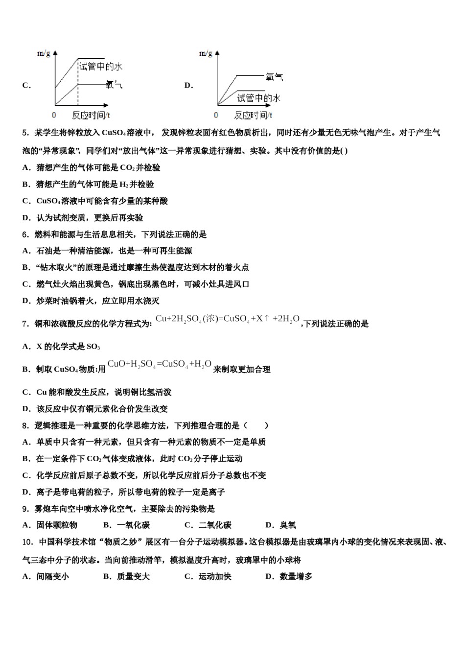
2023-2024学年浙江省诸暨市开放双语学校化学九上期末考试模拟试题注意事项铅笔作答;第二部分必须用黑1.考生要认真填写考场号和座位序号。2.试题所有答案必须填涂或书写在答题卡上,在试卷上作答无效。第一部分必须用2B色字迹的签字笔作答。3.考试结束后,考生须将试卷和答题卡放在桌面上,待监考员收回。一、单选题(本题包括12个小题,每小题3分,共36分.每小题只有一个选项符合题意)1.化学概念之间在逻辑上存在并列、交叉和包含等关系。下列各图中概念之间关系正确的是A.B.C.D.2.学习化学可以更好地服务于我们的生活。下列运用化学知识解释日常生活现象的说法中,你认为错误是()。A.天然水中加入活性炭可除去有色杂质,因为活性炭具有较强的吸附性B.铁制品长期露置在潮湿空气中会生锈,因为铁制品与氧气等物质发生缓慢氧化C.农业上常用熟石灰改良酸性土壤,利用了酸碱中和反应的原理D.消防队员常用高压水枪扑灭火灾,利用了水吸热降低可燃物着火点的原理3.下列物质属于纯净物的是()A.蒸馏水B.水泥砂浆C.空气D.汽水4.实验室制取氧气时,在试管中加入一定量过氧化氢溶液和二氧化锰固体,下列有关图像表示正确的是A.B.C.D.5.某学生将锌粒放入CuSO4溶液中,发现锌粒表面有红色物质析出,同时还有少量无色无味气泡产生。对于产生气泡的“异常现象”,同学们对“放出气体”这一异常现象进行猜想、实验。其中没有价值的是()A.猜想产生的气体可能是CO2并检验B.猜想产生的气体可能是H2并检验C.CuSO4溶液中可能含有少量的某种酸D.认为试剂变质,更换后再实验6.燃料和能源与生活息息相关,下列说法正确的是A.石油是一种清洁能源,也是一种可再生能源B.“钻木取火”的原理是通过摩擦生热使温度达到木材的着火点C.燃气灶火焰出现黄色,锅底出现黑色时,可减小灶具进风口D.炒菜时油锅着火,应立即用水浇灭7.铜和浓硫酸反应的化学方程式为:,下列说法正确的是A.X的化学式是SO3B.制取CuSO4物质:用来制取更加合理C.Cu能和酸发生反应,说明铜比氢活泼D.该反应中仅有铜元素化合价发生改变8.逻辑推理是一种重要的化学思维方法,下列推理合理的是()A.单质中只含有一种元素,但只含有一种元素的物质不一定是单质B.在一定条件下CO2气体变成液体,此时CO2分子停止运动C.化学反应前后原子总数不变,所以化学反应前后分子总数也不变D.离子是带电荷的粒子,所以带电荷的粒子一定是离子9.雾炮车向空中喷水净化空气,主要除去的污染物是A.固体颗粒物B.一氧化碳C.二氧化碳D.臭氧10.中国科学技术馆“物质之妙”展区有一台分子运动模拟器。这台模拟器是由玻璃罩内小球的变化情况来表现固、液、气三态中分子的状态。当向前推动滑竿,模拟温度升高时,玻璃罩中的小球将A.间隔变小B.质量变大C.运动加快D.数量增多11.据西安电子科技大学芜湖研究所介绍,国内5G通信芯片用氮化镓材料制成。如图是氮元素在元素周期表中的信息以及镓原子的结构示意图。下列说法不正确的是()A.氮原子核内质子数为7B.图中x=18C.镓原子核内中子数为31D.氮原子的相对原子质量为14.0112.下列对有关实验现象的描述正确的是A.打开盛有浓盐酸的试剂瓶塞,在瓶口会出现白色烟雾B.向氢氧化钠溶液中加入氯化铜溶液,产生蓝色沉淀C.将光亮的铁钉放在稀盐酸中,铁钉表面有气泡冒出,溶液变为黄色D.镁条在空气中剧烈燃烧,发出耀眼白光,生成黑色固体二、填空题(本题包括4个小题,每小题7分,共28分)13.根据下图回答问题。(1)仪器①的名称是_____。(2)实验室制取二氧化碳的药品是_____,反应的化学方程式_____。制取并收集一瓶二氧化碳,应选择的装置是_____(填序号),验满的方法是_____。14.钢铁的锈蚀及其防护。(1)“知锈”:铁锈通常为_____色固体,其微观结构可用下图中的_____反映,区分铁和铁锈的简单物理方法是_____。(2)“探锈”:设计以下实验探究铁发生锈蚀的主要因素。试管编号立即观察不生锈不生锈不生锈1天后不生锈不生锈不生锈3天后不生锈不生锈表面有锈迹1周后不生锈不生锈锈蚀明显实验时,试管②中的蒸水必经过煮沸,主要目的是_____。对比表格中...

1、当您付费下载文档后,您只拥有了使用权限,并不意味着购买了版权,文档只能用于自身使用,不得用于其他商业用途(如 [转卖]进行直接盈利或[编辑后售卖]进行间接盈利)。
2、本站所有内容均由合作方或网友上传,本站不对文档的完整性、权威性及其观点立场正确性做任何保证或承诺!文档内容仅供研究参考,付费前请自行鉴别。
3、如文档内容存在违规,或者侵犯商业秘密、侵犯著作权等,请点击“违规举报”。

碎片内容

2023-2024学年浙江省诸暨市开放双语学校化学九上期末考试模拟试题含解析.doc

您可能关注的文档

确认删除?