电脑桌面
添加内谋知识网--内谋文库,文书,范文下载到电脑桌面
安装后可以在桌面快捷访问

2023-2024学年浙江省金华市义乌市化学九年级第一学期期末达标检测试题含解析.doc

2023-2024学年浙江省金华市义乌市化学九年级第一学期期末达标检测试题含解析.doc_第1页
1/9
2023-2024学年浙江省金华市义乌市化学九年级第一学期期末达标检测试题含解析.doc_第2页
2/9
2023-2024学年浙江省金华市义乌市化学九年级第一学期期末达标检测试题含解析.doc_第3页
3/9
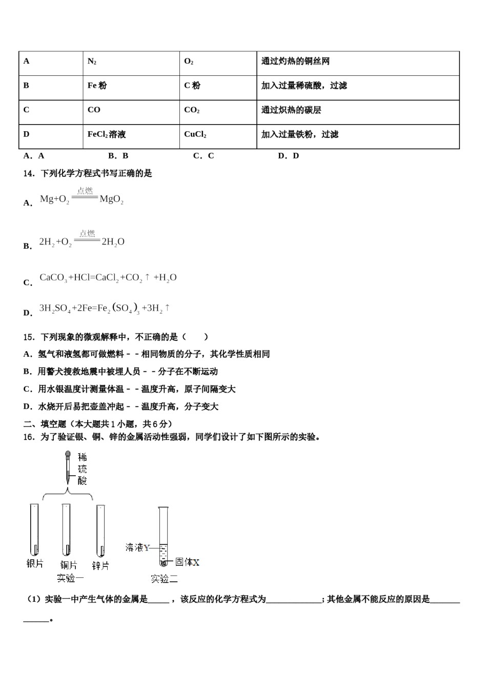
2023-2024学年浙江省金华市义乌市化学九年级第一学期期末达标检测试题注意事项:1.答卷前,考生务必将自己的姓名、准考证号、考场号和座位号填写在试题卷和答题卡上。用2B铅笔将试卷类型(B)填涂在答题卡相应位置上。将条形码粘贴在答题卡右上角"条形码粘贴处"。2.作答选择题时,选出每小题答案后,用2B铅笔把答题卡上对应题目选项的答案信息点涂黑;如需改动,用橡皮擦干净后,再选涂其他答案。答案不能答在试题卷上。3.非选择题必须用黑色字迹的钢笔或签字笔作答,答案必须写在答题卡各题目指定区域内相应位置上;如需改动,先划掉原来的答案,然后再写上新答案;不准使用铅笔和涂改液。不按以上要求作答无效。4.考生必须保证答题卡的整洁。考试结束后,请将本试卷和答题卡一并交回。一、单选题(本大题共15小题,共30分)1.已知Fe+CuSO4=FeSO4+Cu,该反应属于A.复分解反应B.分解反应C.化合反应D.置换反应2.酒精燃烧的化学方程式为C2H5OH+xO22CO2+3H2O,试推算x的数值为()A.1B.2C.3D.43.某有机物6.2g在空气中完全燃烧,共得到17.6g二氧化碳和10.8g水,则该化合物的组成元素是()A.一定只含有碳元素B.一定只含有碳、氢两种元素C.一定含有碳、氢、氧三种元素D.一定含有碳、氢元素,可能含有氧元素4.下列做法错误的是A.酒精在桌上燃烧起来,立刻用水扑灭B.生活中把水煮沸杀菌消毒C.液化石油气泄漏,立即关闭门并开窗通风D.回收各种废弃塑料,减少白色污染5.实验室里发生的下列变化,属于化学变化的是()A.盐酸挥发B.试管破碎C.酒精燃烧D.胆矾研碎6.下列实验操作,能达到预期目的的是①用托盘天平称取5.6g氧化铜粉末②用容积为10mL的试管盛8mL水放酒精灯上加热③用排水集气法可得到比较纯净的氢气④用50mL的量筒量取3.2mL水A.①③B.①④C.①②④D.②③7.下图为CO还原CuO的实验装置图(夹持仪器等略)。已知:HCOOHH2O+CO↑。下列说法错误的是A.实验中所需CO可现制现用B.气球的作用是收集尾气,防止污染空气C.为确保实验成功,实验一开始就点燃酒精灯进行加热D.此实验B中黑色粉末变成红色,C中石灰水变浑浊8.世界环境日为每年的6月5日,它反映了世界各国人民对环境问题的认识和态度,表达了人类对美好环境的向往和追求,珍惜环境,保护资源更是每一位泉城公民应尽的义务。下列做法中不符合“建设美丽泉城,保护生态环境”的是A.将废旧塑料焚烧处理,解决“白色污染”问题B.积极开展垃圾分类,提高资源的利用率C.生活污水、工业废水处理达标后排放D.大力植树造林,减少化石燃料的使用9.下列说法不正确的是()B.含氟牙膏中的氟指的是氟元素A.长期使用铅笔会导致铅中毒C.人体缺钙有可能导致佝偻病D.废弃易拉罐放入可回收垃圾箱10.下列物质按照混合物、氧化物、单质顺序排列的是()A.空气、二氧化锰、氧气B.海水、氯酸钾、氢气C.氧化铁、锰酸钾、水D.硫酸铜、高锰酸钾、二氧化碳11.下列洗涤方法利用了乳化原理的是B.用洗洁精洗去餐具上的油污A.用酒精洗去试管中的碘C.用汽油洗去衣服上的油污D.用稀盐酸洗去铁制品表面的铁锈12.下列符号能表示两个氢原子的是()A.H2B.2H2C.2HD.2H+13.除去下列物质中的少量杂质,所用方法不正确的是()选项物质杂质除杂方法AN2O2通过灼热的铜丝网C粉加入过量稀硫酸,过滤BFe粉CO2通过炽热的碳层CuCl2加入过量铁粉,过滤CCOC.CD.DDFeCl2溶液A.AB.B14.下列化学方程式书写正确的是A.B.C.D.15.下列现象的微观解释中,不正确的是()A.氢气和液氢都可做燃料﹣﹣相同物质的分子,其化学性质相同B.用警犬搜救地震中被埋人员﹣﹣分子在不断运动C.用水银温度计测量体温﹣﹣温度升高,原子间隔变大D.水烧开后易把壶盖冲起﹣﹣温度升高,分子变大二、填空题(本大题共1小题,共6分)16.为了验证银、铜、锌的金属活动性强弱,同学们设计了如下图所示的实验。(1)实验一中产生气体的金属是_____,该反应的化学方程式为_____________;其他金属不能反应的原因是_____________。(2)为了达到实验目的,且实验二中固体X和溶液Y发生了化学反应,则X、Y依次为___________,观察到的现象...

1、当您付费下载文档后,您只拥有了使用权限,并不意味着购买了版权,文档只能用于自身使用,不得用于其他商业用途(如 [转卖]进行直接盈利或[编辑后售卖]进行间接盈利)。
2、本站所有内容均由合作方或网友上传,本站不对文档的完整性、权威性及其观点立场正确性做任何保证或承诺!文档内容仅供研究参考,付费前请自行鉴别。
3、如文档内容存在违规,或者侵犯商业秘密、侵犯著作权等,请点击“违规举报”。

碎片内容

2023-2024学年浙江省金华市义乌市化学九年级第一学期期末达标检测试题含解析.doc

您可能关注的文档

确认删除?