电脑桌面
添加内谋知识网--内谋文库,文书,范文下载到电脑桌面
安装后可以在桌面快捷访问

2023-2024学年浙江省金华市婺城区第四中学九年级化学第一学期期中统考模拟试题含解析.doc

2023-2024学年浙江省金华市婺城区第四中学九年级化学第一学期期中统考模拟试题含解析.doc_第1页
1/15
2023-2024学年浙江省金华市婺城区第四中学九年级化学第一学期期中统考模拟试题含解析.doc_第2页
2/15
2023-2024学年浙江省金华市婺城区第四中学九年级化学第一学期期中统考模拟试题含解析.doc_第3页
3/15
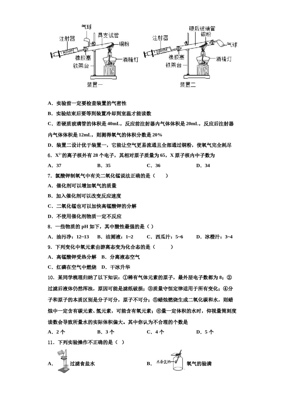
2023-2024学年浙江省金华市婺城区第四中学九年级化学第一学期期中统考模拟试题学期期中统考模拟试题注意事项:1.答卷前,考生务必将自己的姓名、准考证号填写在答题卡上。2.回答选择题时,选出每小题答案后,用铅笔把答题卡上对应题目的答案标号涂黑,如需改动,用橡皮擦干净后,再选涂其它答案标号。回答非选择题时,将答案写在答题卡上,写在本试卷上无效。3.考试结束后,将本试卷和答题卡一并交回。一、单选题(本题包括12个小题,每小题3分,共36分.每小题只有一个选项符合题意)1.亚硝酸钠是一种工业用盐,它有毒、有咸味,外形与食盐相似。人若误食会引起中毒,危害人体健康,甚至致人死亡。请判断亚硝酸钠(NaNO2)中氮元素的化合价是()A.+2B.+5C.+3D.-3D.碳酸钠NaCO32.下列生活用品所含的主要材料,属于有机合成材料的是()A.铁锅B.瓷碗C.塑料盆D.玻璃杯3.下列物质的名称和化学式书写都正确的是()A.氯化亚铁FeCl2B.碳酸氢H2CO3C.氯化氨NH4C14.下列由事实得出的结论正确的是编号事实结论A某气体不能使带火星木条复燃该气体一定不含氧气B二氧化碳能使燃着的木条熄灭使燃着的木条熄灭的一定是二氧化碳C储存氧气将其压缩体积变小增大压强气体微粒间空隙一定变小某物质完全燃烧,生成物只有CO2和该物质一定由C、H、O三种元素组DH2O成A.AB.BC.CD.D5.实验是科学探究的重要方法,如图是测定空气中氧气含量实验的两套装置图,对该实验认识错误的是A.实验前一定要检查装置的气密性B.实验结束后要等到装置冷却到室温才能读数C.若硬质玻璃管的体积是40mL,反应前注射器内气体体积是20mL,反应后注射器内气体体积是12mL,则测得氧气的体积分数是20%D.装置二设计优于装置一,它能让空气更易流通且全部通过铜粉,使氧气完全耗尽6.X2+的离子核外有28个电子,其相对原子质量为65,X原子核内中子数为A.37B.35C.36D.347.氯酸钾制氧气中有关二氧化锰说法正确的是()A.催化剂可以增加氧气的质量B.加入催化剂可以改变反应速度C.二氧化锰也可以加快高锰酸钾的分解D.不使用催化剂物质一定不反应8.一些物质的pH如下,其中酸性最强的是()A.油污净:12~13B.洁厕液:1~2C.西瓜汁:5~6D.冰橙汁:3~49.下列变化中氧元素由游离态变为化合态的是()A.高锰酸钾受热分解B.分离液态空气C.红磷在空气中燃烧D.干冰升华10.某同学梳理归纳了以下知识:①稀有气体元素的原子,最外层电子数都为8;②过滤后液体仍然浑浊,原因可能是滤纸破损;③质量守恒定律适用于所有变化;④分子和原子的本质区别是分子可分,原子不可分;⑤蜡烛燃烧生成二氧化碳和水,则蜡烛中一定含有碳元素、氢元素,可能含有氧元素;⑥量一定体积的水时,仰视量筒刻度读数会导致所量水的实际体积偏大。其中你认为不合理的个数是A.2个B.3个C.4个D.5个11.下列实验操作不正确的是()A.过滤食盐水B.氧气的验满C.试管的洗涤D.液体的加热12.自来水厂的净化过程可表示为:取水→加明矾沉降→过滤→吸附→消毒→配水.其中属于化学变化的是()A.取水B.过滤C.吸附D.消毒二、填空题(本题包括4个小题,每小题7分,共28分)13.根据下列装置图,按要求回答有关问题:(1)写出图中带有标号仪器的名称:a_____。(2)实验室用分解过氧化氢溶液的方法制取氧气应选用的发生装置为_____(填序号),检验氧气已经收集满的方法是_____。(3)实验室用加热氯酸钾和二氧化锰混合物的方法制取并收集较干燥的氧气时,应选用的装置是_____(填序号),反应的文字表达式为_____;若实验室用加热高锰酸钾的方法制取并用排水法收集氧气,发现水槽中的水变红了,可能的原因是_____,停止加热时,应先将导管移出水面,然后再_____,反应的文字表达式为_____。(4)常温下,在试管中分别加入下列物质,把带火星的木条伸入试管,不能使木条复燃的是_____。A、5mL5%的过氧化氢溶液B、5mL5%的过氧化氢溶液和少量二氧化锰C、5mL5%的过氧化氢溶液和少量硫酸铜溶液D、5mL5%的过氧化氢溶液和少量红砖粉末14.如图所示为实验室中常见的气体制备和收集装置.请回答下列问题:(1)写出图中仪器②的名称:___________...

1、当您付费下载文档后,您只拥有了使用权限,并不意味着购买了版权,文档只能用于自身使用,不得用于其他商业用途(如 [转卖]进行直接盈利或[编辑后售卖]进行间接盈利)。
2、本站所有内容均由合作方或网友上传,本站不对文档的完整性、权威性及其观点立场正确性做任何保证或承诺!文档内容仅供研究参考,付费前请自行鉴别。
3、如文档内容存在违规,或者侵犯商业秘密、侵犯著作权等,请点击“违规举报”。

碎片内容

2023-2024学年浙江省金华市婺城区第四中学九年级化学第一学期期中统考模拟试题含解析.doc

您可能关注的文档

确认删除?