电脑桌面
添加内谋知识网--内谋文库,文书,范文下载到电脑桌面
安装后可以在桌面快捷访问

2023-2024学年海南海口市琼山区国兴中学化学九上期末质量跟踪监视模拟试题含解析.doc

2023-2024学年海南海口市琼山区国兴中学化学九上期末质量跟踪监视模拟试题含解析.doc_第1页
1/14
2023-2024学年海南海口市琼山区国兴中学化学九上期末质量跟踪监视模拟试题含解析.doc_第2页
2/14
2023-2024学年海南海口市琼山区国兴中学化学九上期末质量跟踪监视模拟试题含解析.doc_第3页
3/14
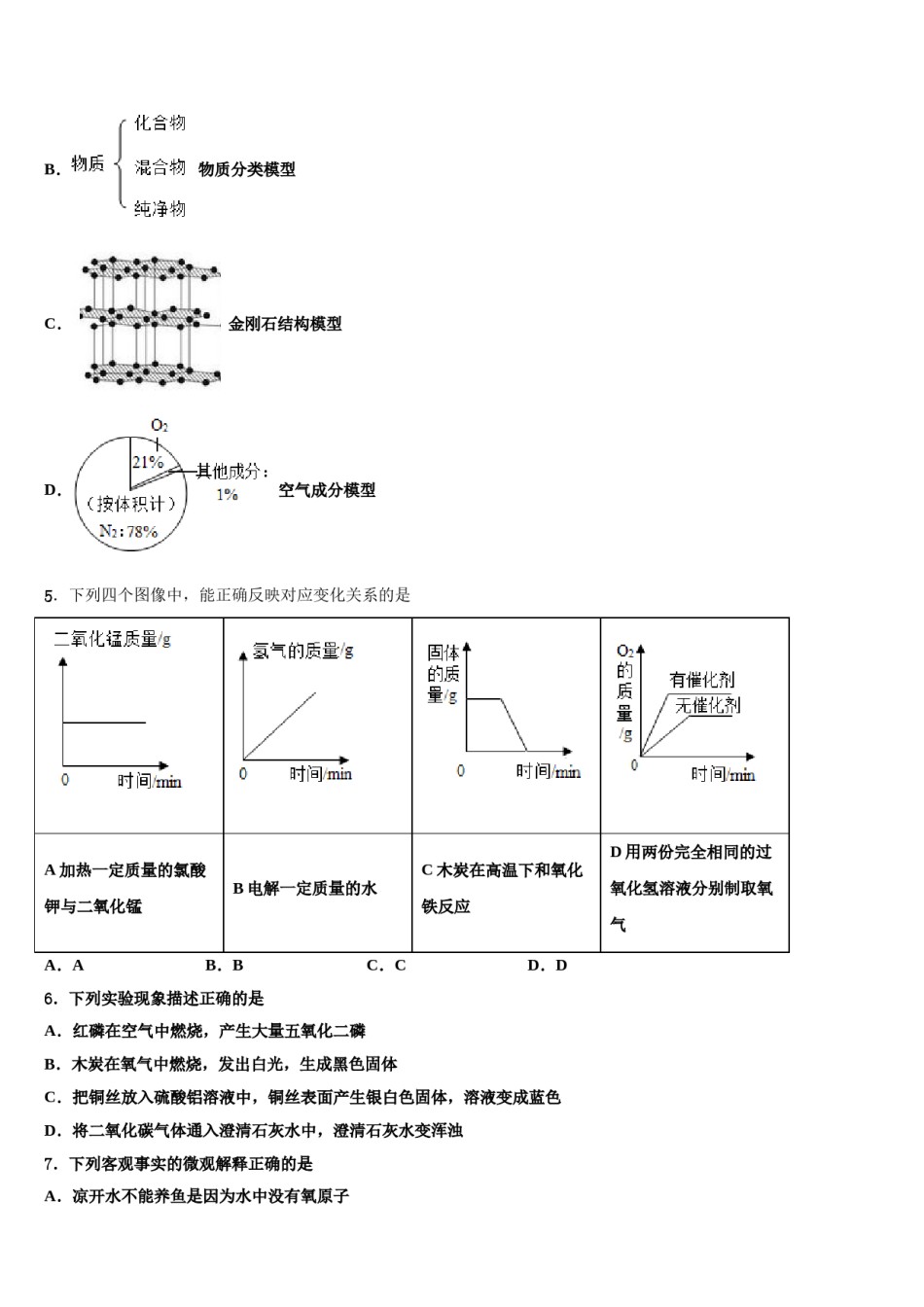
2023-2024学年海南海口市琼山区国兴中学化学九上期末质量跟踪监视模拟试题注意事项:1.答题前,考生先将自己的姓名、准考证号码填写清楚,将条形码准确粘贴在条形码区域内。2.答题时请按要求用笔。3.请按照题号顺序在答题卡各题目的答题区域内作答,超出答题区域书写的答案无效;在草稿纸、试卷上答题无效。4.作图可先使用铅笔画出,确定后必须用黑色字迹的签字笔描黑。5.保持卡面清洁,不要折暴、不要弄破、弄皱,不准使用涂改液、修正带、刮纸刀。一、单选题(本题包括12个小题,每小题3分,共36分.每小题只有一个选项符合题意)1.用分子的知识解释下列现象,其中合理的是()A.水结成冰,是因为水分子停止了运动B.变瘪了的乒乓球放在热水中鼓起,是由于分子的体积变大C.加入糖的水变甜,是由于分子永不停息的做无规则运动D.1L大豆与1L水混合后总体积小于2L,是由于分子间有间隙2.下列实验基本操作正确的是A.倾倒液体B.滴加液体C.加热液体D.量取一定量液体3.下列属于金属元素的是A.CB.FeC.ND.H4.建立模型是学习化学的重要方法。下列模型正确的是A.原子结构模型B.物质分类模型C.金刚石结构模型D.空气成分模型5.下列四个图像中,能正确反映对应变化关系的是A加热一定质量的氯酸B电解一定质量的水C木炭在高温下和氧化D用两份完全相同的过钾与二氧化锰铁反应氧化氢溶液分别制取氧气A.AB.BC.CD.D6.下列实验现象描述正确的是A.红磷在空气中燃烧,产生大量五氧化二磷B.木炭在氧气中燃烧,发出白光,生成黑色固体C.把铜丝放入硫酸铝溶液中,铜丝表面产生银白色固体,溶液变成蓝色D.将二氧化碳气体通入澄清石灰水中,澄清石灰水变浑浊7.下列客观事实的微观解释正确的是A.凉开水不能养鱼是因为水中没有氧原子B.氯化钠溶液能导电是因为氯化钠由钠离子和氯离子构成C.一氧化碳能燃烧,二氧化碳能灭火是因为二者分子构成不同D.汞可做温度计的填充物是因为汞原子的体积受热变大,遇冷变小8.苹果中富含苹果酸(化学式C4H6O3),具有增强消化能力、降低有害胆固醇的作用。下列有关苹果酸的说法正确的是A.苹果酸是一种氧化物B.苹果酸由15个原子构成C.苹果酸的相对分子质量是102D.苹果酸中碳、氢、氧元素的质量比为4:6:59.下列物质中属于纯净物的是A.液氧B.洁净的空气C.汽水D.稀盐酸10.为及时发现燃气泄漏,常在燃气中加入少量有特殊气味的乙硫醇(C2H5SH),乙硫醇燃烧的化学方程式为2C2H5SH+9O24CO2+2X+6H2O。下列关于X的说法正确的是A.X的化学式是SO3B.X中氧元素的质量分数为50%C.X由碳、硫、氧三种元素组成D.X中硫元素与氧元素的质量比为1:211.下列有关实验操作的“先”与“后”的说法中,正确的是A.制取气体时,先装药品,后检查装置的气密性B.加热高锰酸钾并用排水法收集氧气实验结束时,先熄灭酒精灯,后移出导管C.可燃性气体在使用时,应该先点燃后验纯D.加热试管时,先使试管底部均匀受热,后用酒精灯的外焰固定加热12.干冰和二氧化碳气体都是由二氧化碳分子直接构成的。对于两者中的二氧化碳分子的比对结果,正确的是A.分子运动速率相同B.分子之间相互作用的强弱相同C.化学性质相同D.分子之间的间隔相同二、填空题(本题包括4个小题,每小题7分,共28分)13.老师从实验桌上拿出两瓶常用的但标签已经模糊不清的试剂,分别是固体和液体,他取少量试剂在试管中混合,立即产生一种无色气体。同学们对此气体展开了一系列探究:(1)①此气体是什么物质?验证它的实验方案如下:猜想验证猜想的实验步骤现象及结论我认为此气体可能是_____________产生此气体的一个化学方程式是_____②我想制取该气体,发生装置将选取下图中的_____,收集装置选取______.③如果用如图所示装置收集我猜想的气体,我认为气体应从____端(填“a”或“b”)导入(2)我猜想无色气体还可能是另外一种气体,产生它的其中一个化学方程式是____14.请结合下列实验常用装置,回答有关问题。(1)写出仪器1的名称______________。(2)若用氯酸钾和二氧化锰混合物制取氧气,应选用的发生装置是__________,在加入药品前,应首先_________。如果用E装置(预先装满水)...

1、当您付费下载文档后,您只拥有了使用权限,并不意味着购买了版权,文档只能用于自身使用,不得用于其他商业用途(如 [转卖]进行直接盈利或[编辑后售卖]进行间接盈利)。
2、本站所有内容均由合作方或网友上传,本站不对文档的完整性、权威性及其观点立场正确性做任何保证或承诺!文档内容仅供研究参考,付费前请自行鉴别。
3、如文档内容存在违规,或者侵犯商业秘密、侵犯著作权等,请点击“违规举报”。

碎片内容

2023-2024学年海南海口市琼山区国兴中学化学九上期末质量跟踪监视模拟试题含解析.doc

您可能关注的文档

确认删除?