电脑桌面
添加内谋知识网--内谋文库,文书,范文下载到电脑桌面
安装后可以在桌面快捷访问

2023-2024学年海南省儋州三中学化学九上期中综合测试试题含解析.doc

2023-2024学年海南省儋州三中学化学九上期中综合测试试题含解析.doc_第1页
1/11
2023-2024学年海南省儋州三中学化学九上期中综合测试试题含解析.doc_第2页
2/11
2023-2024学年海南省儋州三中学化学九上期中综合测试试题含解析.doc_第3页
3/11
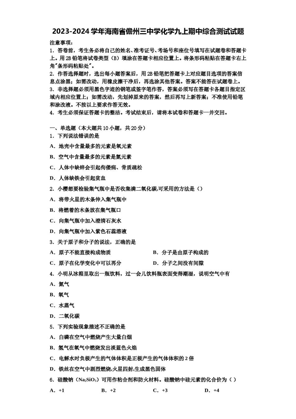
2023-2024学年海南省儋州三中学化学九上期中综合测试试题注意事项:1.答卷前,考生务必将自己的姓名、准考证号、考场号和座位号填写在试题卷和答题卡上。用2B铅笔将试卷类型(B)填涂在答题卡相应位置上。将条形码粘贴在答题卡右上角"条形码粘贴处"。2.作答选择题时,选出每小题答案后,用2B铅笔把答题卡上对应题目选项的答案信息点涂黑;如需改动,用橡皮擦干净后,再选涂其他答案。答案不能答在试题卷上。3.非选择题必须用黑色字迹的钢笔或签字笔作答,答案必须写在答题卡各题目指定区域内相应位置上;如需改动,先划掉原来的答案,然后再写上新答案;不准使用铅笔和涂改液。不按以上要求作答无效。4.考生必须保证答题卡的整洁。考试结束后,请将本试卷和答题卡一并交回。一、单选题(本大题共10小题,共20分)1.下列说法错误的是A.地壳中含量最多的元素是氧元素B.空气中含量最多的元素是氮元素C.人体中缺锌会引起佝偻病、骨质疏松D.人体缺铁会引起贫血2.小樱想要检验集气瓶中是否收集满二氧化碳,可采用的方法是()A.将带火星的木条伸入集气瓶中B.将燃着的木条放在集气瓶口C.向集气瓶中加入澄清石灰水D.向集气瓶中加入紫色石蕊溶液3.关于原子和分子的说法,正确的是A.原子不能直接构成物质B.分子是由原子构成的C.原子在化学变化中可以再分D.分子之间没有间隙4.小明从冰箱里取出一瓶饮料,过一会儿饮料瓶表面变得潮湿,说明空气中有A.氮气B.氧气C.水蒸气D.二氧化碳5.下列实验现象描述不正确的是A.白磷在空气中燃烧产生大量白烟B.氢气在氧气中燃烧发出淡蓝色火焰C.电解水时负极产生的气体体积是正极产生的气体体积的2倍D.铁丝在空气中剧烈燃烧,火星四射,生成黑色固体6.硅酸钠(Na2SiO3)可用作粘合剂和防火材料。硅酸钠中硅元素的化合价为()A.+1B.+2C.+3D.+47.下列符号中既能表示一种元素,又能表示一个原子,还能表示一种单质的是()A.N2B.OC.HD.Fe8.下列实验现象的描述正确的是A.红磷在空气中燃烧,产生大量的烟雾B.硫在空气中燃烧,产生明亮的蓝紫色火焰C.木炭在氧气中燃烧比在空气中燃烧更旺,发出白光D.将火柴梗迅速平放入蜡烛火焰中,约1s后取出,与内焰接触部分炭化最严重9.用如图的简易净水器处理河水,下面对该净水器分析正确的是()A.能杀菌消毒B.能把硬水变为软水C.能得到纯净水D.活性炭主要起吸附杂质的作用10.用水壶烧水,水开时壶盖被顶开。对这一现象的解释正确的是()A.水沸腾时掀起壶盖,说明分子大小随温度升高而增大B.水受热时分子间间隔变大,所占体积变大C.水分解成氢气和氧气D.水分子分解成氢原子和氧原子,粒子数目增多了二、填空题(本大题共1小题,共4分)11.每年入冬时期,都是流感高发期,“达菲”是目前世界上治疗HIN1流感病毒旳良药,生产“达菲”的主要原料是莽草酸(C7H10O5),可从茴香中提取。根据如图信息回答下列问题:①莽草酸是由________种元素组成;其摩尔质量是________。②莽草酸中氢、氧两种元素的质量比为__________。③0.lmol莽草酸中含氢原子的个数为________。④如图信息中描述莽草酸物理性质的有_________。三、计算题(本大题共1小题,共5分)12.化学是一门以实验为基础的科学,根据如图所示装置,回答相关问题.(1)图中标有序号①的仪器名称是________。(2)实验室用双氧水和二氧化锰制取氧气,该反应的化学方程式是________,若需收集一瓶氧气用于铁丝燃烧的实验,应选择的发生与收集装置的组合是________(从A-E中选择,填字母),收集完毕,用玻璃片的________(填“光滑面”或“磨砂面”)盖住集气瓶口。(3)装置F可以作为制取氢气的发生装置,相比B装置其主要优点是________,其反应方程式为________。点燃氢气前必须验纯,为确保安全,最好选用装置________(填字母序号)所示方法收集氢气。(4)用高锰酸钾制氧气,应选用的发生装置是________(填字母序号),该反应的化学方程式为________,其中转化为氧气的氧元素与高锰酸钾中氧元素的质量之比是________。四、简答题(本大题共2小题,共8分)13.某兴趣小组同学对实验室制取氧气的若干问题进行如下探究。(问题...

1、当您付费下载文档后,您只拥有了使用权限,并不意味着购买了版权,文档只能用于自身使用,不得用于其他商业用途(如 [转卖]进行直接盈利或[编辑后售卖]进行间接盈利)。
2、本站所有内容均由合作方或网友上传,本站不对文档的完整性、权威性及其观点立场正确性做任何保证或承诺!文档内容仅供研究参考,付费前请自行鉴别。
3、如文档内容存在违规,或者侵犯商业秘密、侵犯著作权等,请点击“违规举报”。

碎片内容

2023-2024学年海南省儋州三中学化学九上期中综合测试试题含解析.doc

您可能关注的文档

确认删除?