电脑桌面
添加内谋知识网--内谋文库,文书,范文下载到电脑桌面
安装后可以在桌面快捷访问

2023-2024学年海南省华东师大二附中化学九上期末考试试题含解析.doc

2023-2024学年海南省华东师大二附中化学九上期末考试试题含解析.doc_第1页
1/11
2023-2024学年海南省华东师大二附中化学九上期末考试试题含解析.doc_第2页
2/11
2023-2024学年海南省华东师大二附中化学九上期末考试试题含解析.doc_第3页
3/11
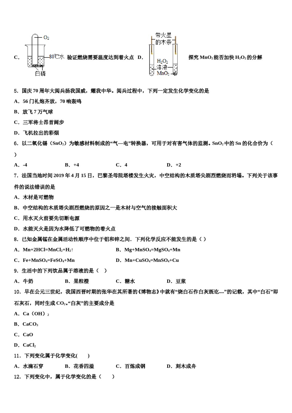
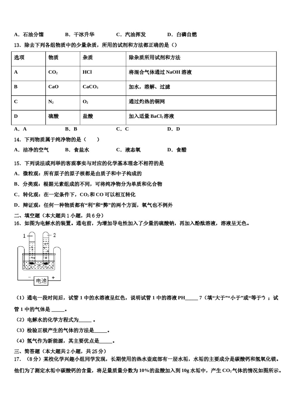
2023-2024学年海南省华东师大二附中化学九上期末考试试题考生请注意:1.答题前请将考场、试室号、座位号、考生号、姓名写在试卷密封线内,不得在试卷上作任何标记。2.第一部分选择题每小题选出答案后,需将答案写在试卷指定的括号内,第二部分非选择题答案写在试卷题目指定的位置上。3.考生必须保证答题卡的整洁。考试结束后,请将本试卷和答题卡一并交回。一、单选题(本大题共15小题,共30分)1.下列气体与空气混合后遇明火,可能发生爆炸的是()A.甲烷B.氮气C.氧气D.二氧化碳2.下列各图中“”和“”分别表示不同元素的原子,其中表示混合物的是()A.B.C.D.3.下列说法正确的是()A.溶液一定是无色透明的B.长久放置后不会分层的液体一定是溶液C.天气炎热时,鱼塘里的鱼总喜欢往水底游动D.用汽油或加了洗涤剂的水都能除去衣服上的油污4.下列实验方案,不能达到相应实验目的的是A.比较空气与人体呼出的气体中CO2含量B.测定空气中O2含量C.验证燃烧需要温度达到着火点D.探究MnO2能否加快H2O2的分解5.国庆70周年大阅兵扬我国威,耀我中华。阅兵过程中,下列一定发生化学变化的是A.56门礼炮齐放,70响轰鸣B.放飞7万气球C.三军将士昂首阔步D.飞机拉出的彩烟6.以二氧化锡(SnO2)为敏感材料制成的“气—电”转换器,可用于对有害气体的监测。SnO2中的Sn的化合价为()B.+4C.4D.+2A.-47.法国当地时间2019年4月15日,巴黎圣母院塔楼发生火灾,中空结构的木质塔尖剧烈燃烧而坍塌。下列关于该事件的说法错误的是A.木材是可燃物B.中空结构的木质塔尖剧烈燃烧的原因之一是木材与空气的接触面积大C.用水灭火前要先切断电源D.水能灭火是因为水降低了可燃物的着火点8.已知金属锰在金属活动性顺序中位于铝和锌之间.下列化学反应不能发生的是()A.Mn+2HCl=MnCl2+H2↑B.Mg+MnSO4=MgSO4+MnC.Fe+MnSO4=FeSO4+MnD.Mn+CuSO4=MnSO4+Cu9.生活中的下列饮品属于溶液的是()A.牛奶B.果粒橙C.糖水D.豆浆10.早在公元三世纪,我国西晋时期的张华在其所著的《博物志》中就有“烧白石作白灰既讫....”的记载,其中“白石”即石灰石,同时生成CO2。“白灰”的主要成分是A.Ca(OH)2B.CaCO3C.CaOD.CaCl211.下列变化属于化学变化()A.水滴石穿B.花香四溢C.百炼成钢D.刻木成舟12.下列变化中,属于化学变化的是()A.石油分馏B.干冰升华C.汽油挥发D.白磷自燃13.除去下列各组物质中的少量杂质,所用的试剂和方法都正确的是()选项物质杂质除杂质所用试剂和方法ACO2HCl将混合气体通过NaOH溶液BCaOCaCO3加水,溶解、过滤CN2O2通过灼热的铜网D硫酸盐酸加入适量BaCl2溶液A.AB.BC.CD.DC.液态氧D.食醋14.下列物质属于纯净物的是()A.洁净的空气B.食盐水15.下列说法或列举的客观事实与对应的化学基本理念不相符的是A.微粒观:所有原子的原子核都是由质子和中子构成的B.分类观:根据元素组成的不同,可将纯净物分为单质和化合物C.转化观:在一定条件下,CO2和CO可以相互转化D.辩证观:任何一种物质都有“利”和“弊”的两个方面,氧气也不例外二、填空题(本大题共1小题,共6分)16.如图为电解水的装置。通电前,为增加导电性加入了少量的硫酸钠,再加入酚酞溶液,溶液呈无色。(1)通电一段时间后,试管1中的水溶液呈红色,说明试管1中的溶液PH_____7(填“大于”“小于”或“等于”);试管1中的气体是_____。(2)电解水的化学方程式为_____。(3)检验正极产生的气体的方法是_____。(4)氢气作为新能源,其主要优点是_____。三、简答题(本大题共2小题,共25分)17.(8分)某校化学兴趣小组同学发现,长期使用的热水壶底部有一层水垢,水垢的主要成分是碳酸钙和氢氧化镁。他们为了测定水垢中碳酸钙的含量,将足量质量分数为10%的盐酸加入到10g水垢中,产生CO2气体的情况如图所示。(1)从图中可以看出,10g垢与盐酸反应后生成的二氧化碳最多是g。(2)假设水垢中除碳酸钙和氢氧化镁外,不含有其它杂质,水垢中氢氧化镁的质量分数是多少?(最后结果保留一位小数)。18.(8分)鸡蛋壳的主要成分是碳酸钙,为了测定鸡蛋壳中碳酸钙的质...

1、当您付费下载文档后,您只拥有了使用权限,并不意味着购买了版权,文档只能用于自身使用,不得用于其他商业用途(如 [转卖]进行直接盈利或[编辑后售卖]进行间接盈利)。
2、本站所有内容均由合作方或网友上传,本站不对文档的完整性、权威性及其观点立场正确性做任何保证或承诺!文档内容仅供研究参考,付费前请自行鉴别。
3、如文档内容存在违规,或者侵犯商业秘密、侵犯著作权等,请点击“违规举报”。

碎片内容

2023-2024学年海南省华东师大二附中化学九上期末考试试题含解析.doc

您可能关注的文档

确认删除?