电脑桌面
添加内谋知识网--内谋文库,文书,范文下载到电脑桌面
安装后可以在桌面快捷访问

2023-2024学年海南省海南中学九年级化学第一学期期末综合测试试题含解析.doc

2023-2024学年海南省海南中学九年级化学第一学期期末综合测试试题含解析.doc_第1页
1/11
2023-2024学年海南省海南中学九年级化学第一学期期末综合测试试题含解析.doc_第2页
2/11
2023-2024学年海南省海南中学九年级化学第一学期期末综合测试试题含解析.doc_第3页
3/11
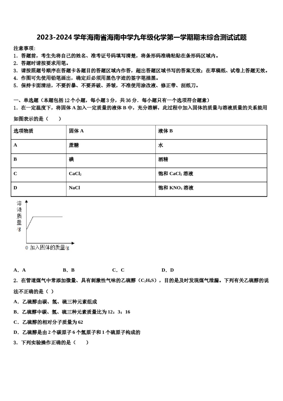
2023-2024学年海南省海南中学九年级化学第一学期期末综合测试试题注意事项:1.答题前,考生先将自己的姓名、准考证号码填写清楚,将条形码准确粘贴在条形码区域内。2.答题时请按要求用笔。3.请按照题号顺序在答题卡各题目的答题区域内作答,超出答题区域书写的答案无效;在草稿纸、试卷上答题无效。4.作图可先使用铅笔画出,确定后必须用黑色字迹的签字笔描黑。5.保持卡面清洁,不要折暴、不要弄破、弄皱,不准使用涂改液、修正带、刮纸刀。一、单选题(本题包括12个小题,每小题3分,共36分.每小题只有一个选项符合题意)1.在一定温度下,将固体A加入一定质量的液体B中,充分溶解,此过程中加入固体的质量与溶液质量的关系能用如图表示的是()选项物质固体A液体BA蔗糖水B碘酒精CCaCl2饱和CaCl2溶液DNaCl饱和KNO3溶液A.AB.BC.CD.D2.在管道煤气中常添加微量、具有刺激性气味的乙硫醇(C2H6S),目的是及时发现煤气泄漏。下列有关乙硫醇的说法不正确的是()A.乙硫醇由碳、氢、硫三种元素组成B.乙硫醇中碳、氢、硫三种元素质量比为12:3:16C.乙硫醇的相对分子质量为62D.乙硫醇是由2个碳原子6个氢原子和1个硫原子构成的3.下列实验操作正确的是()A.检查装置气密性B.移动加热的蒸发皿C.读取液体体积D.熄灭酒精灯4.钛合金是生产链条钢、锚链钢等的重要原料。如果要比较钛(Ti)和铁的金属活动顺序,以下方法不能达到目的的是A.查阅初中化学课本上的金属活动顺序表B.利用金属钛和FeCl2溶液进行实验C.利用金属铁和TiSO4溶液进行实验D.利用金属钛、金属铁与稀硫酸进行实验5.水果散发出诱人的香味,你能闻到香味的原因是()A.分子的体积很小B.分子在不断运动C.分子之间有间隔D.分子的质量很小6.有关碳及碳的氧化物的描述不正确的是()A.一氧化碳可用来冶炼金属B.一氧化碳有毒,二氧化碳无毒C.碳在氧气中燃烧一定生成二氧化碳D.二氧化碳是导致温室效应的主要气体之一7.蛋黄中含铁丰富。这里的“铁”指的是A.原子B.分子C.元素D.单质8.下列试剂中,能把稀硫酸、NaOH溶液、CaCl2溶液一次性鉴别出来的是()A.KCl溶液B.Na2CO3溶液C.稀盐酸D.NaNO3溶液9.森林灭火弹在扑灭森林火灾中具有独特优势----------灭火弹可远距离投射到火场中爆炸将火扑灭。下列分析不合理的是A.爆炸气浪降低了可燃物的着火点B.此法能解决缺水地区的火灾灭火问题C.爆炸消耗大量氧气使燃烧处暂时缺氧D.爆炸掀起的沙土能覆盖可燃物,隔绝空气10.下列选项中物质的名称、俗名、化学式、类别完全一致的是A.醋酸甲酸CH3COOH酸B.氢氧化钠烧碱NaOH碱C.乙醇酒精C2H5OH氧化物D.氢氧化钙石灰石Ca(OH)2碱11.元素化合价发生改变的反应都是氧化还原反应,例如:2+32,反应前后,Fe和Cl元素的化合价发生了改变,该反应是氧化还原反应。下列反应不属于氧化还原反应的是:A.4P+5O22P2O5B.FeCl3+3NaOH=Fe(OH)3↓+3NaClC.Zn+H2SO4=ZnSO4+H2↑D.2H2O2H2↑+O2↑12.如图是物质甲和乙反应生成丙的微观示意图。下列说法正确的是()A.甲和丙属于氧化物B.该化学反应属于化合反应C.参加反应的甲与乙的分子个数比为1:1D.反应前后原子和分子的数目都发生了改变二、填空题(本题包括4个小题,每小题7分,共28分)13.实验室常利用下图装置完成气体制备及性质实验。请回答:(1)指出编号仪器的名称:①_____,②_____。(2)实验室制取CO2反应的化学方程式为_____。(3)若实验室选用A装置加热高锰酸钾制氧气,还需要_____,收集好的氧气应_____在桌面上(选“正放”或“倒放”)。(4)实验室常用加热无水醋酸钠和碱石灰的固体混合物制取氨气,已知氨气密度比空气小,极易溶于水,则制取氨气的发生装置可以选择_____(填序号),收集装置可以选择_____(填序号)。14.如图为一氧化碳还原氧化铁的实验装置。(1)A中化学方程式为______________(2)小美对装置A中反应后的固体物质进行如下探究:实验方案实验现象有关化学方程式实验结论取少量反应后的固体,滴加______________固体中含有铁粉(实验反思)实验安全很重要。①实验前要检验CO的纯度,其目的是____________②实验...

1、当您付费下载文档后,您只拥有了使用权限,并不意味着购买了版权,文档只能用于自身使用,不得用于其他商业用途(如 [转卖]进行直接盈利或[编辑后售卖]进行间接盈利)。
2、本站所有内容均由合作方或网友上传,本站不对文档的完整性、权威性及其观点立场正确性做任何保证或承诺!文档内容仅供研究参考,付费前请自行鉴别。
3、如文档内容存在违规,或者侵犯商业秘密、侵犯著作权等,请点击“违规举报”。

碎片内容

2023-2024学年海南省海南中学九年级化学第一学期期末综合测试试题含解析.doc

您可能关注的文档

确认删除?