电脑桌面
添加内谋知识网--内谋文库,文书,范文下载到电脑桌面
安装后可以在桌面快捷访问

2023-2024学年海南省海口市海口四中学、海口十四中学九年级化学第一学期期末达标测试试题含解析.doc

2023-2024学年海南省海口市海口四中学、海口十四中学九年级化学第一学期期末达标测试试题含解析.doc_第1页
1/11
2023-2024学年海南省海口市海口四中学、海口十四中学九年级化学第一学期期末达标测试试题含解析.doc_第2页
2/11
2023-2024学年海南省海口市海口四中学、海口十四中学九年级化学第一学期期末达标测试试题含解析.doc_第3页
3/11
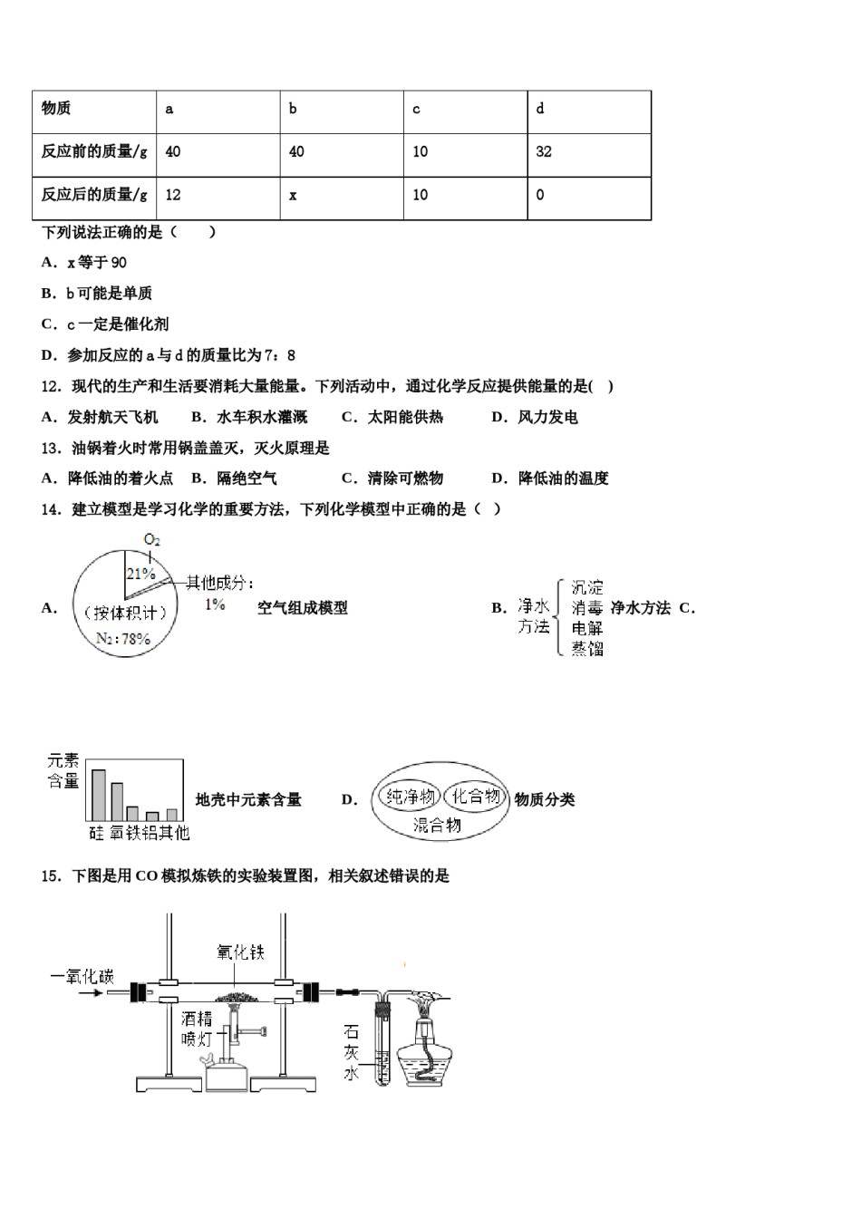
2023-2024学年海南省海口市海口四中学、海口十四中学九年级化学第一学期期末达标测试试题测试试题注意事项1.考试结束后,请将本试卷和答题卡一并交回.2.答题前,请务必将自己的姓名、准考证号用0.5毫米黑色墨水的签字笔填写在试卷及答题卡的规定位置.3.请认真核对监考员在答题卡上所粘贴的条形码上的姓名、准考证号与本人是否相符.4.作答选择题,必须用2B铅笔将答题卡上对应选项的方框涂满、涂黑;如需改动,请用橡皮擦干净后,再选涂其他答案.作答非选择题,必须用05毫米黑色墨水的签字笔在答题卡上的指定位置作答,在其他位置作答一律无效.5.如需作图,须用2B铅笔绘、写清楚,线条、符号等须加黑、加粗.一、单选题(本大题共15小题,共30分)1.逻辑推理是一种重要的化学思维方法,以下推理合理的是A.因为H2O和H2O2的组成元素相同,所以它们的化学性质也相同B.因为点燃H2与O2混合气体会爆炸,所以点燃CO与O2的混合气体也可能爆炸C.因为活泼金属与盐酸反应都放出气体,所以与盐酸反应放出气体的物质一定是活泼金属D.因为燃烧需要同时满足三个条件,所以灭火也要同时控制这三个条件2.2019年5月,华为宣布做好了启动备用芯片的准备,硅是计算机芯片的基体材料。高温下氢气与四氯化硅反成制硅的化学方程式为:2H2+SiCl4Si+4X,其中X的化学式为A.Cl2B.HClC.H2OD.SiH43.下列关于碳及其化合物的叙述正确的是()A.金刚石具有吸附能力B.二氧化碳可以作气体肥料C.一氧化碳易溶于水D.常温下碳的化学性质活泼4.一定条件下,在一个密闭容器内有五种物质,充分反应后,测得反应前后各物质的质量如下:则下列推理不正确的是物质AO2CO2H2ON2反应前质量/g24.4109.62.41.25.6反应后质量/g01002012XA.物质A中碳元素和氢元素的质量比为4:1B.物质A由碳、氢和氮三种元素组成C.x=11.2D.上述五种物质中有两种属于氧化物5.如图是用红磷燃烧法测定空气里氧气含量的装置图,有关此实验的结论与分析错误的是A.此实验证明,氧气约占空气体积的1/5B.此实验证明,反应后组气瓶内剩余的气体,既不易溶于水,也不支持燃烧C.该实验中的红磷还可以用硫来代替D.若该实验没有达到预期目的,可能的原因之一是装置气密性不好造成的6.下列碳单质的用途与其化学性质有关的是()A.用石墨制作干电池的电极B.用碳素笔书写档案文件C.用活性炭做饮水机的净水剂D.用铅笔芯粉末使生锈的锁头容易开启7.下列各组实验,不能说明铁和铜的金属活动性强弱的是A.铁丝和铜丝分别插入稀硫酸中B.铁丝和铜丝分别插入硝酸银溶液中C.铜丝插入硫酸亚铁溶液中D.铁丝插入硫酸铜溶液中8.含硫煤如果发生不完全燃烧,会排放出污染空气的有毒气体是()A.二氧化硫B.二氧化硫和一氧化碳C.硫和二氧化碳D.一氧化碳9.甲烷的俗名不可能是A.天然气B.沼气C.煤气D.瓦斯10.“一带一路”是我国新时代经济发展的重要战略。下列技术中不属于化学变化的是()A.蚕丝织布B.谷物酿酒C.烧制瓷器D.冶炼青铜11.在一密闭容器中加入a、b、c、d四种物质,测得反应前后各物质的质量如下表。物质abcd反应前的质量/g40401032反应后的质量/g12x100下列说法正确的是()A.x等于90B.b可能是单质C.c一定是催化剂D.参加反应的a与d的质量比为7:812.现代的生产和生活要消耗大量能量。下列活动中,通过化学反应提供能量的是()A.发射航天飞机B.水车积水灌溉C.太阳能供热D.风力发电13.油锅着火时常用锅盖盖灭,灭火原理是A.降低油的着火点B.隔绝空气C.清除可燃物D.降低油的温度14.建立模型是学习化学的重要方法,下列化学模型中正确的是()A.空气组成模型B.净水方法C.地壳中元素含量D.物质分类15.下图是用CO模拟炼铁的实验装置图,相关叙述错误的是A.实验开始时应先点燃酒精喷灯,后通COB.该反应的化学方程式为3CO+Fe2O32Fe+3CO2C.实验中,石灰水变浑浊可以证明有CO2生成D.点燃尾气,以免污染空气二、填空题(本大题共1小题,共6分)16.请根据如图所示实验装置图回答问题:(1)写出下列仪器的名称:a______,b______。(2)若用A装置制氧气,反应的化学方程式是_____。(3)实验室收集O2和CO2都能用...

1、当您付费下载文档后,您只拥有了使用权限,并不意味着购买了版权,文档只能用于自身使用,不得用于其他商业用途(如 [转卖]进行直接盈利或[编辑后售卖]进行间接盈利)。
2、本站所有内容均由合作方或网友上传,本站不对文档的完整性、权威性及其观点立场正确性做任何保证或承诺!文档内容仅供研究参考,付费前请自行鉴别。
3、如文档内容存在违规,或者侵犯商业秘密、侵犯著作权等,请点击“违规举报”。

碎片内容

2023-2024学年海南省海口市海口四中学、海口十四中学九年级化学第一学期期末达标测试试题含解析.doc

您可能关注的文档

确认删除?