电脑桌面
添加内谋知识网--内谋文库,文书,范文下载到电脑桌面
安装后可以在桌面快捷访问

2023-2024学年海南省海口市第一中学化学九上期中检测模拟试题含解析.doc

2023-2024学年海南省海口市第一中学化学九上期中检测模拟试题含解析.doc_第1页
1/12
2023-2024学年海南省海口市第一中学化学九上期中检测模拟试题含解析.doc_第2页
2/12
2023-2024学年海南省海口市第一中学化学九上期中检测模拟试题含解析.doc_第3页
3/12
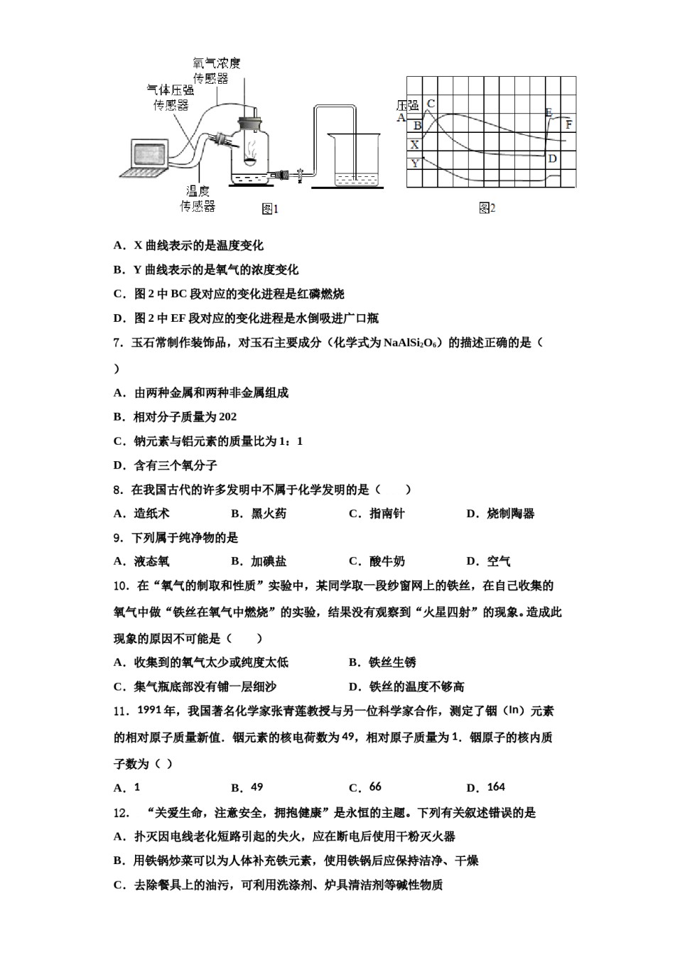
2023-2024学年海南省海口市第一中学化学九上期中检测模拟试题试题考生须知:1.全卷分选择题和非选择题两部分,全部在答题纸上作答。选择题必须用2B铅笔填涂;非选择题的答案必须用黑色字迹的钢笔或答字笔写在“答题纸”相应位置上。2.请用黑色字迹的钢笔或答字笔在“答题纸”上先填写姓名和准考证号。3.保持卡面清洁,不要折叠,不要弄破、弄皱,在草稿纸、试题卷上答题无效。一、单选题(本题包括12个小题,每小题3分,共36分.每小题只有一个选项符合题意)1.汞元素的相关信息如图所示,下列说法中正确的是()A.汞是一种非金属元素B.汞原子核外有80个电子C.汞元素的相对原子质量为200.6gD.图中Y代表的是Ag2.对于CO2、SO2、MnO2三种物质的说法正确的是A.常温下都是气体B.都含有氧元素C.都含有氧分子D.都含有两个氧原子3.能够使硬水得到软化方法是()A.加肥皂水B.过滤C.煮沸D.做消毒处理4.一种耐火材料中含有地壳中含量最多的金属元素,该材料是()A.CuOB.MgOC.D.5.下列气体会造成酸雨污染的是A.一氧化碳B.二氧化碳C.二氧化硫D.氢气6.为了更好的理解使用燃烧红磷法测定空气中氧气含量的实验原理,可以利用传感器技术实时测定图1实验装置内的压强、温度和氧气浓度变化,三条曲线变化趋势如图2所示下列叙述错误的是()A.X曲线表示的是温度变化B.Y曲线表示的是氧气的浓度变化C.图2中BC段对应的变化进程是红磷燃烧D.图2中EF段对应的变化进程是水倒吸进广口瓶7.玉石常制作装饰品,对玉石主要成分(化学式为NaAlSi2O6)的描述正确的是()A.由两种金属和两种非金属组成B.相对分子质量为202C.钠元素与铝元素的质量比为1:1D.含有三个氧分子8.在我国古代的许多发明中不属于化学发明的是()A.造纸术B.黑火药C.指南针D.烧制陶器9.下列属于纯净物的是A.液态氧B.加碘盐C.酸牛奶D.空气10.在“氧气的制取和性质”实验中,某同学取一段纱窗网上的铁丝,在自己收集的氧气中做“铁丝在氧气中燃烧”的实验,结果没有观察到“火星四射”的现象。造成此现象的原因不可能是()B.铁丝生锈A.收集到的氧气太少或纯度太低C.集气瓶底部没有铺一层细沙D.铁丝的温度不够高11.1991年,我国著名化学家张青莲教授与另一位科学家合作,测定了铟(In)元素的相对原子质量新值.铟元素的核电荷数为49,相对原子质量为1.铟原子的核内质子数为()A.1B.49C.66D.16412.“关爱生命,注意安全,拥抱健康”是永恒的主题。下列有关叙述错误的是A.扑灭因电线老化短路引起的失火,应在断电后使用干粉灭火器B.用铁锅炒菜可以为人体补充铁元素,使用铁锅后应保持洁净、干燥C.去除餐具上的油污,可利用洗涤剂、炉具清洁剂等碱性物质D.健康人的体液必须维持在一定的酸碱度范围内,如血浆的PH在7.35〜7.45二、填空题(本题包括4个小题,每小题7分,共28分)13.请你仔细观察蜡烛及其燃烧实验,思考后填写以下空白:(1)由图1可知,若将一干燥洁净的烧杯罩在火焰上方,你会发现_______,将在蜡烛火焰上方罩一个内壁蘸有澄清的石灰水烧杯,你又会发现__________,由以上推测蜡烛燃烧生成了水和二氧化碳,据上述实验,说明蜡烛中一定含有________、________两种元素。(2)由图2可知,当你将燃着的蜡烛吹灭时,会发现蜡烛刚熄灭时有________(现象)产生,这时如果你立刻用火柴去点刚熄灭时蜡烛上方生成物,蜡烛会被点着,说明物质发生化学变化的过程中,会同时发生___________。14.结合下列实验装置图回答问题。(1)写出仪器a的名称:____________。(2)若用过氧化氢溶液制取氧气,应选择的气体发生装置是_________(填序号),在加入试剂之前的操作是检查_________。该反应的化学方程式为______________。(3)实验室用高锰酸钾制取一瓶干燥的氧气,收集氧气时的验满方法是:____________。(4)某气体只能用⑤装置收集,则该气体可能具有的性质是__________(填序号).A能与氧气反应B密度与空气接近C能与水反应15.同学们通过实验验证质量守恒定律。(1)上述实验方案中,合理的是________(填“实验1”或“实验2”)。(2)实验2中,天平的指针______(填字...

1、当您付费下载文档后,您只拥有了使用权限,并不意味着购买了版权,文档只能用于自身使用,不得用于其他商业用途(如 [转卖]进行直接盈利或[编辑后售卖]进行间接盈利)。
2、本站所有内容均由合作方或网友上传,本站不对文档的完整性、权威性及其观点立场正确性做任何保证或承诺!文档内容仅供研究参考,付费前请自行鉴别。
3、如文档内容存在违规,或者侵犯商业秘密、侵犯著作权等,请点击“违规举报”。

碎片内容

2023-2024学年海南省海口市第一中学化学九上期中检测模拟试题含解析.doc

您可能关注的文档

确认删除?