电脑桌面
添加内谋知识网--内谋文库,文书,范文下载到电脑桌面
安装后可以在桌面快捷访问

2023-2024学年深圳南山区六校联考九年级化学第一学期期中监测模拟试题含解析.doc

2023-2024学年深圳南山区六校联考九年级化学第一学期期中监测模拟试题含解析.doc_第1页
1/12
2023-2024学年深圳南山区六校联考九年级化学第一学期期中监测模拟试题含解析.doc_第2页
2/12
2023-2024学年深圳南山区六校联考九年级化学第一学期期中监测模拟试题含解析.doc_第3页
3/12
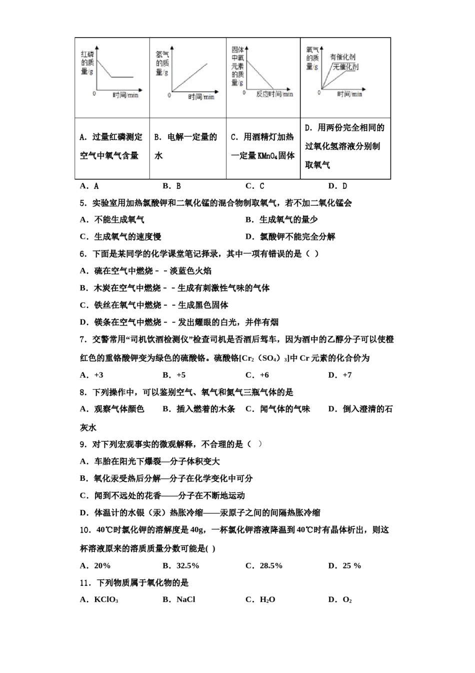
2023-2024学年深圳南山区六校联考九年级化学第一学期期中监测模拟试题监测模拟试题考生请注意:1.答题前请将考场、试室号、座位号、考生号、姓名写在试卷密封线内,不得在试卷上作任何标记。2.第一部分选择题每小题选出答案后,需将答案写在试卷指定的括号内,第二部分非选择题答案写在试卷题目指定的位置上。3.考生必须保证答题卡的整洁。考试结束后,请将本试卷和答题卡一并交回。一、单选题(本大题共15小题,共30分)1.下列相应的原理(用符号表达式表示)书写及基本反应类型都正确是()A.拉瓦锡测定空气中氧气的含量:P+OP2O5化合反应B.探究水的组成:H2OO2+H2分解反应C.工业制氧气:H2O2O2+H2O分解反应D.硫在空气中燃烧:S+O2SO2氧化反应2.归纳是化学学习中常用的思维方法,以下归纳正确的是A.碳、氢气、一氧化碳都能还原氧化铜,发生的反应都是置换反应B.分子、原子、离子都是构成物的粒子,在化学变化中一定发生改变C.煤、天然气、石油都是化石燃料,过多地使用会导致温室效应D.SO2、CO、NO2都是氧化物,排放到空气中都会形成酸雨3.如图是元素周期表的一格,从图中获得的相关信息中错误的是()A.该元素的元素符号是InB.该元素的相对原子质量为114.8C.该元素的原子序数为49D.该元素属于非金属元素4.下列四个图像中,能正确反映对应变化关系的是A.过量红磷测定B.电解一定量的C.用酒精灯加热D.用两份完全相同的空气中氧气含量水一定量KMnO4固体过氧化氢溶液分别制取氧气A.AB.BC.CD.D5.实验室用加热氯酸钾和二氧化锰的混合物制取氧气,若不加二氧化锰会A.不能生成氧气B.生成氧气的量少C.生成氧气的速度慢D.氯酸钾不能完全分解6.下面是某同学的化学课堂笔记择录,其中一项有错误的是()A.硫在空气中燃烧﹣﹣淡蓝色火焰B.木炭在空气中燃烧﹣﹣生成有刺激性气味的气体C.铁丝在氧气中燃烧﹣﹣生成黑色固体D.镁条在空气中燃烧﹣﹣发出耀眼的白光,并伴有烟7.交警常用“司机饮酒检测仪”检查司机是否酒后驾车,因为酒中的乙醇分子可以使橙红色的重铬酸钾变为绿色的硫酸铬。硫酸铬[Cr2(SO4)3]中Cr元素的化合价为A.+3B.+5C.+6D.+78.下列操作中,可以鉴别空气、氧气和氮气三瓶气体的是D.倒入澄清的石A.观察气体颜色B.插入燃着的木条C.闻气体的气味灰水9.对下列宏观事实的微观解释,不合理的是()A.车胎在阳光下爆裂—分子体积变大B.氧化汞受热后分解—分子在化学变化中可分C.闻到不远处的花香——分子在不断地运动D.体温计的水银(汞)热胀冷缩——汞原子之间的间隔热胀冷缩10.40℃时氯化钾的溶解度是40g,一杯氯化钾溶液降温到40℃时有晶体析出,则这杯溶液原来的溶质质量分数可能是()A.20%B.32.5%C.28.5%D.25%11.下列物质属于氧化物的是A.KClO3B.NaClC.H2OD.O212.随着霜降节气的到来,树林里渐渐呈现出“层林尽染”的景象,这主要是气温降低,叶片内叶绿素减少,叶黄素等显现出效果的缘故。植物中所含叶黄素对视力保护有一定的效果,它的化学式为,以下关于叶黄素的说法正确的是()A.叶黄素由碳、氢、氧三种元素组成,三种元素的质量比是20:28:1B.叶黄素由40个碳原子、56个氢原子和2个氧原子构成C.叶黄素的相对分子质量是568D.叶黄素分子中含有一个氧分子13.某化学小组利用如图所示实验装置测定空气中氧气的含量(部分固定装置已略去).关于该实验有下列说法:①向烧杯中加水是为了提高烧杯内的温度;②白磷燃烧会放出大量的白雾;③白磷的量不足,会使测定的结果偏大;④实验中可观察到,注射器的活塞先向右移动,后向左移动;⑤若试管内净容积为50mL,反应后冷却至室温,活塞停止在40mL附近.其中正确的是()A.①②③B.②③⑤C.③④⑤D.①④⑤14.下列含金属元素的物质是()A.H2SO4B.Al2O3C.NO2D.P2O515.有人通过闻茶的方法就能判断出茶的产地。人们能够闻到茶香的原因是A.分子之间有间隔B.分子在不断运动C.分子的质量和体积都很小D.分子是由原子构成的二、填空题(本大题共1小题,共6分)16.请你用已学的化学知识回答下列问题:(1)图1中仪器名称b是______________。(2)用双氧水...

1、当您付费下载文档后,您只拥有了使用权限,并不意味着购买了版权,文档只能用于自身使用,不得用于其他商业用途(如 [转卖]进行直接盈利或[编辑后售卖]进行间接盈利)。
2、本站所有内容均由合作方或网友上传,本站不对文档的完整性、权威性及其观点立场正确性做任何保证或承诺!文档内容仅供研究参考,付费前请自行鉴别。
3、如文档内容存在违规,或者侵犯商业秘密、侵犯著作权等,请点击“违规举报”。

碎片内容

2023-2024学年深圳南山区六校联考九年级化学第一学期期中监测模拟试题含解析.doc

您可能关注的文档

确认删除?