电脑桌面
添加内谋知识网--内谋文库,文书,范文下载到电脑桌面
安装后可以在桌面快捷访问

2023-2024学年深圳市龙岗区化学九年级第一学期期末教学质量检测模拟试题含解析.doc

2023-2024学年深圳市龙岗区化学九年级第一学期期末教学质量检测模拟试题含解析.doc_第1页
1/10
2023-2024学年深圳市龙岗区化学九年级第一学期期末教学质量检测模拟试题含解析.doc_第2页
2/10
2023-2024学年深圳市龙岗区化学九年级第一学期期末教学质量检测模拟试题含解析.doc_第3页
3/10
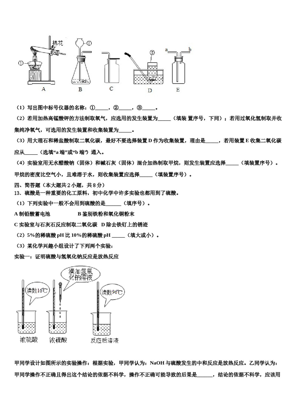
2023-2024学年深圳市龙岗区化学九年级第一学期期末教学质量检测模拟试题请考生注意:1.请用2B铅笔将选择题答案涂填在答题纸相应位置上,请用0.5毫米及以上黑色字迹的钢笔或签字笔将主观题的答案写在答题纸相应的答题区内。写在试题卷、草稿纸上均无效。2.答题前,认真阅读答题纸上的《注意事项》,按规定答题。一、单选题(本大题共10小题,共20分)1.臭氧(O3)主要分布在距地面10~50km的高空,它能吸收大部分紫外线,保护地球生物。臭氧属于()A.纯净物B.混合物C.氧气D.稀有气体2.空气是一种宝贵的自然资源。下列有关空气的说法中正确的是()A.氮气的化学性质不活泼,可用于食品的防腐B.燃烧法测定空气中氧气的含量,能用铁丝代替红磷C.空气的成分按质量计算,氧气约占21%D.空气污染物有NO2、SO2、CO2、O3、烟尘等3.下列实验现象描述正确的是()A.磷在空气中燃烧,产生大量的烟雾B.硫在氧气中燃烧,产生淡蓝色火焰C.铁在氧气中燃烧,铁火星四射,生成黑色的四氧化三铁D.在CO还原氧化铜的实验中,固体的颜色由黑色变红色4.下列物质的用途主要由其物理性质决定的是A.碳素墨水用于书写档案B.乙醇可以用作燃料C.金刚石切割大理石D.双氧水可用于制氧气5.下列关于CO2与CO的比较错误的是()A.CO2可用于灭火,CO可用于光合作用B.通常状况下,CO2能溶解于水,CO难溶解于水C.CO2无毒,CO易与血液中的血红蛋白结合引起中毒D.一个二氧化碳分子比一个一氧化碳分子多一个氧原子6.下列变化中,属于物理变化的是B.食物腐烂A.汽油挥发C.葡萄酿酒D.蜡烛燃烧7.乙烯是一种重要的化工原料,乙烯的产量是衡量一个国家石油化工发展水平的重要标志。乙烯燃烧的化学反应微观过程如图所示。下列有关该反应说法正确的是A.反应生成的丙和丁的分子个数比为1:1B.反应前后分子的种类、个数均不发生改变C.参加反应的甲和乙的质量比为7:8D.该反应不遵守质量守恒定律8.最清洁的燃料是()A.煤B.汽油C.氢气D.一氧化碳9.实验室配制50g溶质质量分数为15%的氯化钠溶液。下列说法不正确的是A.计算:需氯化钠的质量为7.5g,需要水的体积为42.5mLB.称取氯化钠:托盘天平未经调零即用来称取氯化钠固体C.量取水:用规格为50mL的量筒量取所需体积的水D.把配制好的氯化钠溶液转移到指定的容器中,贴上标签备用10.法国当地时间2019年4月15日,巴黎圣母院塔楼发生火灾,中空结构的木质塔尖剧烈燃烧而坍塌。下列关于该事件的说法错误的是A.木材是可燃物B.中空结构的木质塔尖剧烈燃烧的原因之一是木材与空气的接触面积大C.用水灭火前要先切断电源D.水能灭火是因为水降低了可燃物的着火点二、填空题(本大题共1小题,共4分)11.写出下列化学反应方程式。(1)加热氯酸钾与二氧化锰混合物制取氧气:_____________。(2)将二氧化碳通入足量澄清石灰水中:_______________。(3)乙醇在空气中燃烧:_______________。(4)用焦炭还原三氧化二铁制备单质铁:_________________。三、计算题(本大题共1小题,共5分)12.请根据下列实验装置回答问题。(1)写出图中标号仪器的名称:①_____,②_____,③_____。(2)若用加热高锰酸钾的方法制取氧气,应选用的发生装置为_____(填装置序号,下同);若用过氧化氢制取并收集纯净氧气,可选用的发生装置和收集装置为_____。(3)用大理石和稀盐酸制取二氧化碳,最好不要选择装置D作为收集装置,理由是_____,若用装置E收集二氧化碳应从_____(选填“a端”或“b端”)通入。(4)实验室用无水醋酸钠(固体)和碱石灰(固体)混合加热制取甲烷,则发生装置应选择_____(填装置序号)。甲烷的密度比空气小,且难溶于水,则收集装置应选择_____(填装置序号)。四、简答题(本大题共2小题,共8分)13.硫酸是一种重要的化工原料,初中化学中许多实验也都用到了硫酸。(1)下列实验中一般不会用到硫酸的是______(填序号)。A制铅酸蓄电池B鉴别铁粉和氧化铜粉末C实验室与石灰石反应制取二氧化碳D除去铁钉上的锈迹(2)5%的稀硫酸pH比10%的稀硫酸pH_____(填大或小)。(3)某化学兴趣小组设计了下列两个实验:实验一:证明硫酸与氢氧...

1、当您付费下载文档后,您只拥有了使用权限,并不意味着购买了版权,文档只能用于自身使用,不得用于其他商业用途(如 [转卖]进行直接盈利或[编辑后售卖]进行间接盈利)。
2、本站所有内容均由合作方或网友上传,本站不对文档的完整性、权威性及其观点立场正确性做任何保证或承诺!文档内容仅供研究参考,付费前请自行鉴别。
3、如文档内容存在违规,或者侵犯商业秘密、侵犯著作权等,请点击“违规举报”。

碎片内容

2023-2024学年深圳市龙岗区化学九年级第一学期期末教学质量检测模拟试题含解析.doc

您可能关注的文档

确认删除?