电脑桌面
添加内谋知识网--内谋文库,文书,范文下载到电脑桌面
安装后可以在桌面快捷访问

2023-2024学年温州市重点中学化学九上期末教学质量检测试题含解析.doc

2023-2024学年温州市重点中学化学九上期末教学质量检测试题含解析.doc_第1页
1/12
2023-2024学年温州市重点中学化学九上期末教学质量检测试题含解析.doc_第2页
2/12
2023-2024学年温州市重点中学化学九上期末教学质量检测试题含解析.doc_第3页
3/12
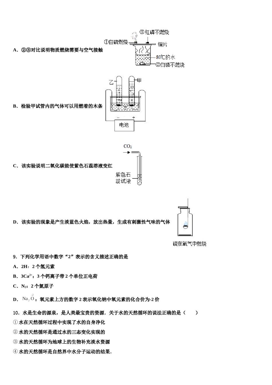
2023-2024学年温州市重点中学化学九上期末教学质量检测试题注意事项:1.答题前,考生先将自己的姓名、准考证号填写清楚,将条形码准确粘贴在考生信息条形码粘贴区。2.选择题必须使用2B铅笔填涂;非选择题必须使用0.5毫米黑色字迹的签字笔书写,字体工整、笔迹清楚。3.请按照题号顺序在各题目的答题区域内作答,超出答题区域书写的答案无效;在草稿纸、试题卷上答题无效。4.保持卡面清洁,不要折叠,不要弄破、弄皱,不准使用涂改液、修正带、刮纸刀。一、单选题(本题包括12个小题,每小题3分,共36分.每小题只有一个选项符合题意)1.5.6g不纯的铁与足量稀盐酸反应生成了0.21g氢气,则铁中混有的杂质可能是A.CuB.AgC.MgD.Zn2.腐烂的蔬菜不能吃,主要是因为产生了有毒且致癌的NaNO2。NaNO2中N的化合价为A.+2B.+3C.+4D.+53.不同种元素最本质的区别是()A.质子数不同B.核外电子数不同C.中子数不同D.最外层电子数不同4.下列关于海洋资源的叙述中,不正确的是A.海洋资源包括化学资源矿产资源动力资源和生物资源等B.海底蕴藏着无以计数的能源,所以我们不用担心未来的能源问题C.在合理开发海洋资源的同时,应重视保护海洋环境D.从海洋中获得淡水是解决淡水危机的重要途径5.五行火具有炎热、向上的特性。普通打火机主要以丁烷(用X表示)为燃料,其完全燃烧的化学方程式为:2X+13O28CO2+10H2O,试推断丁烷的化学式A.C4H8OB.C4H10C.C6H12D.C6H14O6.关于C60的说法中,错误的是()A.它是一种单质B.每个C60分子由60个碳原子构成C.它与金刚石是同一种物质D.它完全燃烧后的产物是CO27.下列物质中,不能区分氧气与二氧化碳的是A.澄清石灰水B.稀硫酸C.燃着的火柴D.紫色石蕊试液8.根据如图所示的实验,下列说法正确的()A.②③对比说明物质燃烧需要与空气接触B.检验甲试管内的气体可以用燃着的木条C.该实验说明二氧化碳能使紫色石蕊溶液变红D.该实验的现象是产生淡蓝色火焰,放出热量,生成有刺激性气味的气体9.下列化学用语中数字“2”表示的含义描述正确的是A.2H:2个氢元索B.3Ca2+:3个钙离子带2个单位正电荷C.N2:2个氮原子D.:氧元素上方的数字2表示氧化钠中氧元素的化合价为-2价10.水是生命的源泉,是人类最宝贵的资源.关于水的天然循环的说法正确的是()①水在天然循环过程中实现了水的自身净化②水的天然循环是通过水的三态变化实现的③水的天然循环为地球上的生物补充淡水资源④水的天然循环是自然界中水分子运动的结果.A.①②③B.①②④C.②③④D.①②③④11.土壤的酸碱度会影响植物的生长。下列植物在微酸性土壤中,不适宜种植的是()植物花生苹果西瓜沙枣适宜的pH范围5.0~6.05.0~6.56.0~7.08.0~8.7A.花生B.苹果C.西瓜D.沙枣12.谷氨酸钠是味精的主要成分,是由谷氨酸(化学式为C5H9NO4)转化而成的。下列关于谷氨酸的说法正确的是()A.谷氨酸是由5个碳原子、9个氢原子、1个氮原子和4个氧原子构成的B.谷氨酸是由碳,氢,氮,氧四种元素组成的C.谷氨酸是是氧化物D.谷氨酸中碳、氢元素的质量比为5:9二、填空题(本题包括4个小题,每小题7分,共28分)13.气体制备是初中化学学习的重要内容。请根据图示完成问题:(1)仪器b的名称是_______。(2)实验室用氯酸钾制收氧气可选择的发生装置是_______,其化学反应方程式为_______。(3)用装置B和装置C均可以制取气体_______(一种,填化学式),装置B的优点是_______。(4)收集氧气可以用装置D的原因是_______,若用装置G收集氧气,气体应该从______(填“a”或“c”)进入14.图是实验室制取气体的发生装置和收集装置示意图,请回答问题。(1)写出实验仪器a的名称_____。(2)若实验室制取一瓶比较干燥的氧气,应选用_____(填序号)装置。若检验所收集的气体是氧气,方法是_____,证明此气体是氧气。写出一个符合题意的制取氧气的化学方程式_____。(3)实验室制取二氧化碳的化学方程式为_____。选用_____(填序号)制取一瓶二氧化碳,验满方法是:_____,证明已收集满二氧化碳(4)用②装置制取气体时,对反应物状态和反应条件的要求分别是_____。15.某校化学...

1、当您付费下载文档后,您只拥有了使用权限,并不意味着购买了版权,文档只能用于自身使用,不得用于其他商业用途(如 [转卖]进行直接盈利或[编辑后售卖]进行间接盈利)。
2、本站所有内容均由合作方或网友上传,本站不对文档的完整性、权威性及其观点立场正确性做任何保证或承诺!文档内容仅供研究参考,付费前请自行鉴别。
3、如文档内容存在违规,或者侵犯商业秘密、侵犯著作权等,请点击“违规举报”。

碎片内容

2023-2024学年温州市重点中学化学九上期末教学质量检测试题含解析.doc

您可能关注的文档

确认删除?