电脑桌面
添加内谋知识网--内谋文库,文书,范文下载到电脑桌面
安装后可以在桌面快捷访问

2023-2024学年湖北大悟书生学校化学九年级第一学期期中质量跟踪监视模拟试题含解析.doc

2023-2024学年湖北大悟书生学校化学九年级第一学期期中质量跟踪监视模拟试题含解析.doc_第1页
1/12
2023-2024学年湖北大悟书生学校化学九年级第一学期期中质量跟踪监视模拟试题含解析.doc_第2页
2/12
2023-2024学年湖北大悟书生学校化学九年级第一学期期中质量跟踪监视模拟试题含解析.doc_第3页
3/12
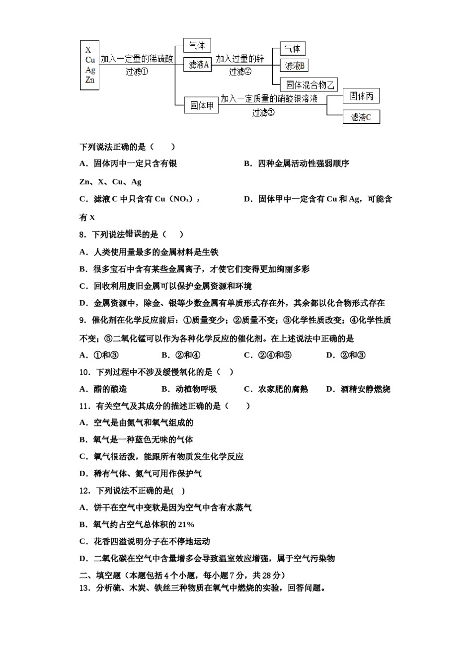
2023-2024学年湖北大悟书生学校化学九年级第一学期期中质量跟踪监视模拟试题量跟踪监视模拟试题考生须知:1.全卷分选择题和非选择题两部分,全部在答题纸上作答。选择题必须用2B铅笔填涂;非选择题的答案必须用黑色字迹的钢笔或答字笔写在“答题纸”相应位置上。2.请用黑色字迹的钢笔或答字笔在“答题纸”上先填写姓名和准考证号。3.保持卡面清洁,不要折叠,不要弄破、弄皱,在草稿纸、试题卷上答题无效。一、单选题(本题包括12个小题,每小题3分,共36分.每小题只有一个选项符合题意)1.分子与原子的根本区别是()A.分子与原子都是构成物质的微粒B.分子能保持物质的性质,而原子不能。C.分子在化学反应中可以再分,而原子不能再分D.分子大,原子小2.“高钙奶”、“加碘食盐”,这里提到的钙、碘是指()A.原子B.元素C.分子D.单质3.考古学家通过测定碳14的含量等方法将人类生活在黄土高原的历史推前至距今212万年。碳14原子的核电荷数为6,相对原子质量为14,则该原子核外电子数为A.6B.8C.14D.204.含氧元素的质量相同的SO2和SO3,含有相同的()A.硫元素质量B.质量C.氧原子个数D.分子个数5.一个氧分子质量(单位:克)的计算表达式为()A.B.C.D.6.如图所示实验得出的结论,不正确的是()A呼出气体比空气中的二氧化碳含量高B蜡烛中含有氢元素C用火柴引燃的红热的铁丝在氧气中能燃烧A.AB.BC.CD.D7.化学实验室要从X、银、铜、锌四种金属混合物中分离某贵重金属。流程如下:下列说法正确的是()B.四种金属活动性强弱顺序A.固体丙中一定只含有银Zn、X、Cu、AgC.滤液C中只含有Cu(NO3)2D.固体甲中一定含有Cu和Ag,可能含有X8.下列说法错误的是()A.人类使用量最多的金属材料是生铁B.很多宝石中含有某些金属离子,才使它们变得更加绚丽多彩C.回收利用废旧金属可以保护金属资源和环境D.金属资源中,除金、银等少数金属有单质形式存在外,其余都以化合物形式存在9.催化剂在化学反应前后:①质量变少;②质量不变;③化学性质改变;④化学性质不变;⑤二氧化锰可以作为各种化学反应的催化剂。在上述说法中正确的是A.①和③B.②和④C.②④和⑤D.②和③10.下列过程中不涉及缓慢氧化的是()A.醋的酿造B.动植物呼吸C.农家肥的腐熟D.酒精安静燃烧11.有关空气及其成分的描述正确的是()A.空气是由氮气和氧气组成的B.氧气是一种蓝色无味的气体C.氧气很活泼,能跟所有物质发生化学反应D.稀有气体、氮气可用作保护气12.下列说法不正确的是()A.饼干在空气中变软是因为空气中含有水蒸气B.氧气约占空气总体积的21%C.花香四溢说明分子在不停地运动D.二氧化碳在空气中含量增多会导致温室效应增强,属于空气污染物二、填空题(本题包括4个小题,每小题7分,共28分)13.分析硫、木炭、铁丝三种物质在氧气中燃烧的实验,回答问题。(1)铁丝燃烧时,需在铁丝下端系一根火柴,火柴所起到的作用是________。(2)木炭在空气中燃烧发红,在氧气中燃烧更旺,发白光。硫在空气里燃烧发出淡蓝色火焰,而在氧气里燃烧得更旺,发出___火焰。木炭和硫在空气里和氧气里燃烧的现象不同,原因是_______。(3)铁丝燃烧瓶底的水可用细沙代替,而硫不能,由此推测,SO2具有的物理性质是_____;硫、铁丝燃烧实验中用到的氧气,最好采用______法收集。14.根据下列装置图回答简题(1)写出仪器a的名称:______________。(2)实验室用加热高锰酸钾的方法制取并收集氧气,应选用的发生装置为___________(填序号,下同),若要收集较纯净的氧气,则收集装置为______________。(3)实验室用过氧化氢溶液和二氧化锰制取并收集氧气,若用D收集,则检验氧气是否收集满的操作为______________,制取氧气反应的文字表达式为______________。(4)比较上述两种制取氧气的方法,请指出用过氧化氢溶液和二氧化锰制取氧气的优点有(写一条即可)_____________________。15.亚硝酸钠是实验室常用的试剂,实验室一般用亚硝酸钠溶液与氯化铵溶液反应来制取N2。N2的化学性质十分稳定,但在一定条件下能与H2部分化合生成NH3(转化率很低).下图为制取少量NH3的装置...

1、当您付费下载文档后,您只拥有了使用权限,并不意味着购买了版权,文档只能用于自身使用,不得用于其他商业用途(如 [转卖]进行直接盈利或[编辑后售卖]进行间接盈利)。
2、本站所有内容均由合作方或网友上传,本站不对文档的完整性、权威性及其观点立场正确性做任何保证或承诺!文档内容仅供研究参考,付费前请自行鉴别。
3、如文档内容存在违规,或者侵犯商业秘密、侵犯著作权等,请点击“违规举报”。

碎片内容

2023-2024学年湖北大悟书生学校化学九年级第一学期期中质量跟踪监视模拟试题含解析.doc

您可能关注的文档

确认删除?