电脑桌面
添加内谋知识网--内谋文库,文书,范文下载到电脑桌面
安装后可以在桌面快捷访问

2023-2024学年湖北恩施市龙凤镇民族初级中学化学九上期中教学质量检测试题含解析.doc

2023-2024学年湖北恩施市龙凤镇民族初级中学化学九上期中教学质量检测试题含解析.doc_第1页
1/13
2023-2024学年湖北恩施市龙凤镇民族初级中学化学九上期中教学质量检测试题含解析.doc_第2页
2/13
2023-2024学年湖北恩施市龙凤镇民族初级中学化学九上期中教学质量检测试题含解析.doc_第3页
3/13
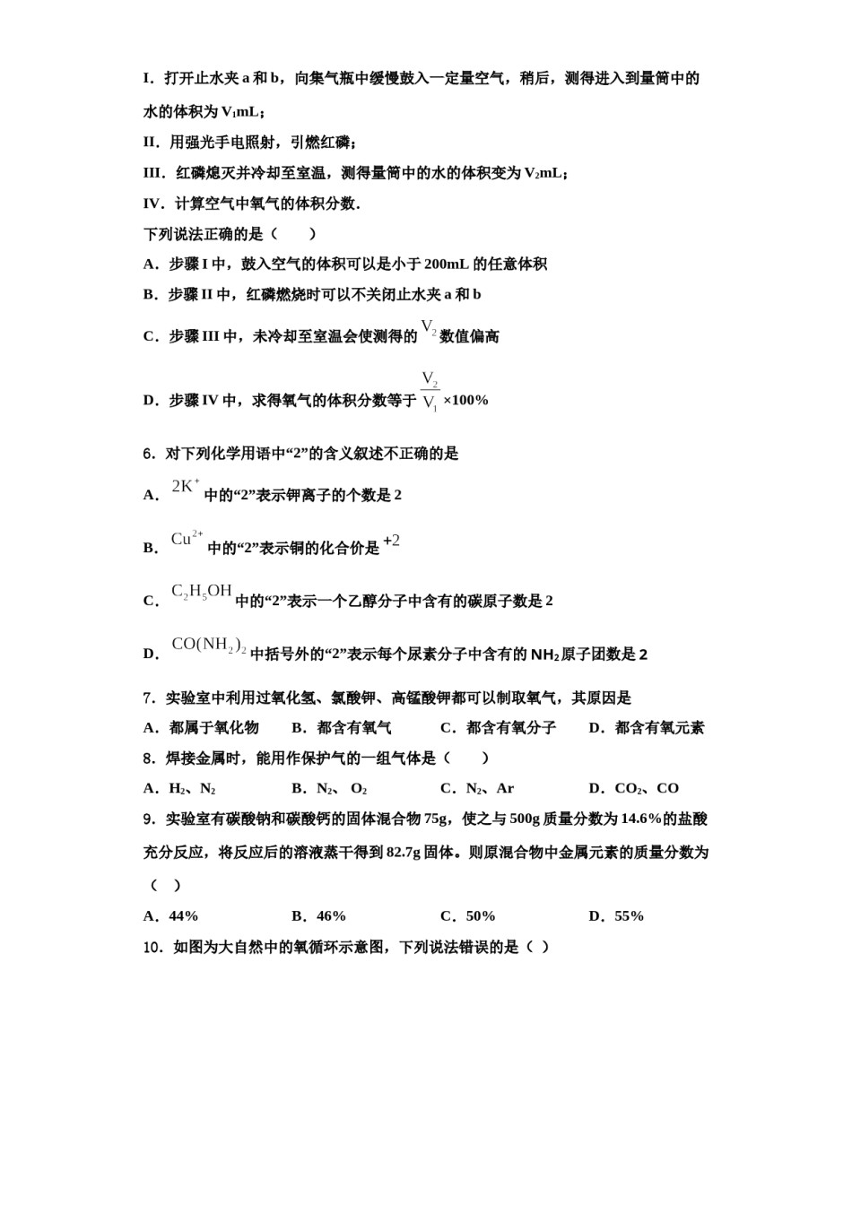
2023-2024学年湖北恩施市龙凤镇民族初级中学化学九上期中教学质量检测试题教学质量检测试题考生须知:1.全卷分选择题和非选择题两部分,全部在答题纸上作答。选择题必须用2B铅笔填涂;非选择题的答案必须用黑色字迹的钢笔或答字笔写在“答题纸”相应位置上。2.请用黑色字迹的钢笔或答字笔在“答题纸”上先填写姓名和准考证号。3.保持卡面清洁,不要折叠,不要弄破、弄皱,在草稿纸、试题卷上答题无效。一、单选题(本大题共10小题,共20分)1.下列做法不利于保护环境的是()A.实行垃圾分类回收再利用B.工业污水处理达标后再排放C.推广秸秆综合利用杜绝露天焚烧D.过量使用农药化肥提高农作物产量2.下列对相应化学用语的解释不正确的是()A.2H:2个氢原子B.N2:氮气由2个氮原子组成C.2H2O:2个水分子D.Mg2+:1个镁离子带2个单位正电荷3.用自来水养鱼时,残留在水中的氯气会对鱼造成伤害,常加入大苏打(Na2S2O3)来除去水中的氯气。下列有关大苏打的叙述错误的是()A.大苏打中硫元素的化合价为+2价B.大苏打的相对分子质量为158C.大苏打中钠、硫、氧元素质量比为2∶2:3D.大苏打由钠、硫、氧三种元素组成4.下列有关实验操作的“先”与“后”的说法中,正确的是A.用滴管取细口瓶内的液体时,先将其伸入液体内,后挤压取液B.用托盘天平称量10g固体药品时,先放砝码,后放药品C.制取气体时,先装药品,后检查装置的气密性D.加热高锰酸钾并用排水法收集氧气实验结束时,先熄灭酒精灯后将导管移出水面5.用如图所示装置测定空气中氧气的含量,其中集气瓶的容积为200mL,量筒的容量为250mL.实验步骤如下(装置气密性良好,部分操作已略去):I.打开止水夹a和b,向集气瓶中缓慢鼓入一定量空气,稍后,测得进入到量筒中的水的体积为V1mL;II.用强光手电照射,引燃红磷;III.红磷熄灭并冷却至室温,测得量筒中的水的体积变为V2mL;IV.计算空气中氧气的体积分数.下列说法正确的是()A.步骤I中,鼓入空气的体积可以是小于200mL的任意体积B.步骤II中,红磷燃烧时可以不关闭止水夹a和bC.步骤III中,未冷却至室温会使测得的数值偏高D.步骤IV中,求得氧气的体积分数等于×100%6.对下列化学用语中“2”的含义叙述不正确的是A.中的“2”表示钾离子的个数是2B.中的“2”表示铜的化合价是C.中的“2”表示一个乙醇分子中含有的碳原子数是2D.中括号外的“2”表示每个尿素分子中含有的NH2原子团数是27.实验室中利用过氧化氢、氯酸钾、高锰酸钾都可以制取氧气,其原因是A.都属于氧化物B.都含有氧气C.都含有氧分子D.都含有氧元素8.焊接金属时,能用作保护气的一组气体是()A.H2、N2B.N2、O2C.N2、ArD.CO2、CO9.实验室有碳酸钠和碳酸钙的固体混合物75g,使之与500g质量分数为14.6%的盐酸充分反应,将反应后的溶液蒸干得到82.7g固体。则原混合物中金属元素的质量分数为()A.44%B.46%C.50%D.55%10.如图为大自然中的氧循环示意图,下列说法错误的是()A.氧循环过程中发生的是化学变化B.物质燃烧说明氧气能支持燃烧,说明氧气具有可燃性C.食物腐烂发生的是缓慢氧化反应D..氧气能供给动植物呼吸,是一种重要的资源二、填空题(本大题共1小题,共4分)11.水是人类宝贵的自然资源。(1)硬水给生活和生产带来很多麻烦,生活中常用________的方法降低水的硬度。(2)下列净化水的单一操作中,相对净化成都较高的是________(填字母)。A.静置沉淀B.吸附沉淀C.蒸馏D.过滤(3)电解水实验中,正、负极产生气体的体积比约为__________,负极中产生的气体是______(填化学式);此反应的化学方程式为______________________。三、计算题(本大题共1小题,共5分)12.图1是初中化学的几种常用仪器,根据要求回答问题:(1)写出仪器B的名称___________。(2)实验室用过氧化氢溶液制取氧气,应选用的仪器是_______(填字母序号),反应的化学式表达式为_____________,收集氧气后,验满的方法是__________。(3)如果用高锰酸钾制取氧气,需要补充的玻璃仪器是__________。(4)小明为了用图2装置收集一定量的氧气,装置接口连接的顺序为________,量筒的作用_______...

1、当您付费下载文档后,您只拥有了使用权限,并不意味着购买了版权,文档只能用于自身使用,不得用于其他商业用途(如 [转卖]进行直接盈利或[编辑后售卖]进行间接盈利)。
2、本站所有内容均由合作方或网友上传,本站不对文档的完整性、权威性及其观点立场正确性做任何保证或承诺!文档内容仅供研究参考,付费前请自行鉴别。
3、如文档内容存在违规,或者侵犯商业秘密、侵犯著作权等,请点击“违规举报”。

碎片内容

2023-2024学年湖北恩施市龙凤镇民族初级中学化学九上期中教学质量检测试题含解析.doc

您可能关注的文档

确认删除?