电脑桌面
添加内谋知识网--内谋文库,文书,范文下载到电脑桌面
安装后可以在桌面快捷访问

2023-2024学年湖北省丰溪镇中学化学九年级第一学期期中联考试题含解析.doc

2023-2024学年湖北省丰溪镇中学化学九年级第一学期期中联考试题含解析.doc_第1页
1/15
2023-2024学年湖北省丰溪镇中学化学九年级第一学期期中联考试题含解析.doc_第2页
2/15
2023-2024学年湖北省丰溪镇中学化学九年级第一学期期中联考试题含解析.doc_第3页
3/15
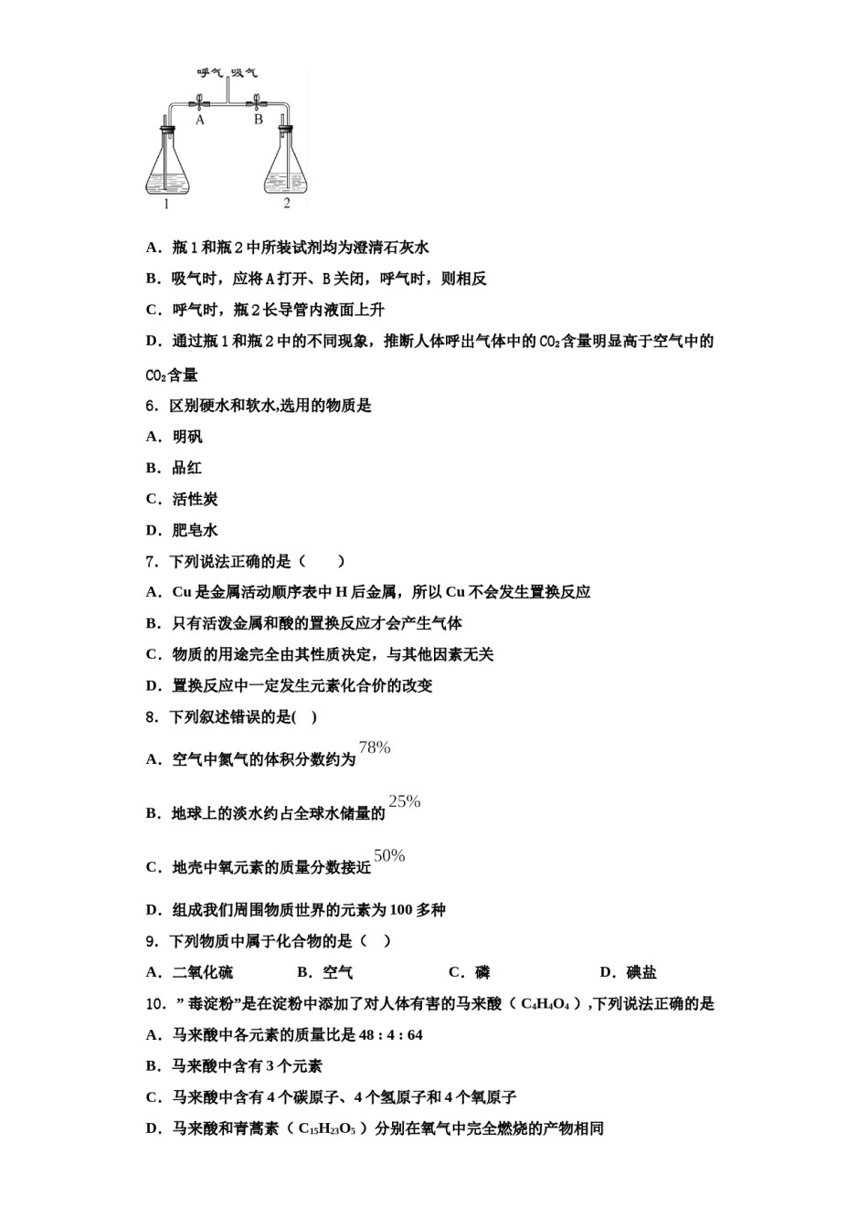
2023-2024学年湖北省丰溪镇中学化学九年级第一学期期中联考试题考试题注意事项1.考生要认真填写考场号和座位序号。2.试题所有答案必须填涂或书写在答题卡上,在试卷上作答无效。第一部分必须用2B铅笔作答;第二部分必须用黑色字迹的签字笔作答。3.考试结束后,考生须将试卷和答题卡放在桌面上,待监考员收回。一、单选题(本大题共10小题,共20分)1.下列各项中:①原子的数目,②分子数目,③元素的种类,④物质的质量,⑤物质的种类,在化学变化中,肯定没有变化的是()A.①④⑤B.①②④C.①③④D.①③④⑤2.把100g质量分数为20%的食盐水分成两份,每一份溶液与原溶液相比,以下说法不正确的是()A.溶液的质量为原来的一半B.溶质的质量为原来的一半C.溶剂的质量为原来的一半D.溶质的质量分数为原来的一半3.小明在量取液体时,开始采用俯视读数为20mL,倒出一定量液体后又仰视读数为12mL,则该同学倒出的液体的体积为()A.>8mLB.<8mLC.=8mLD.无法确定4.下列有关实验现象的描述正确的是()A.水在通电条件下分解为氢气和氧气B.木炭在空气中燃烧发出耀眼的白光、放热、生成无色气体C.白磷在空气中燃烧放热,产生白烟D.铁在氧气中剧烈燃烧,火星四射,生成红色固体5.为证明人体呼出气体中的CO2含量明显高于空气中的CO2含量,采用如图装置进行实验。下列说法不正确的是A.瓶1和瓶2中所装试剂均为澄清石灰水B.吸气时,应将A打开、B关闭,呼气时,则相反C.呼气时,瓶2长导管内液面上升D.通过瓶1和瓶2中的不同现象,推断人体呼出气体中的CO2含量明显高于空气中的CO2含量6.区别硬水和软水,选用的物质是A.明矾B.品红C.活性炭D.肥皂水7.下列说法正确的是()A.Cu是金属活动顺序表中H后金属,所以Cu不会发生置换反应B.只有活泼金属和酸的置换反应才会产生气体C.物质的用途完全由其性质决定,与其他因素无关D.置换反应中一定发生元素化合价的改变8.下列叙述错误的是()A.空气中氮气的体积分数约为B.地球上的淡水约占全球水储量的C.地壳中氧元素的质量分数接近D.组成我们周围物质世界的元素为100多种9.下列物质中属于化合物的是()A.二氧化硫B.空气C.磷D.碘盐10.”毒淀粉”是在淀粉中添加了对人体有害的马来酸(C4H4O4),下列说法正确的是A.马来酸中各元素的质量比是48:4:64B.马来酸中含有3个元素C.马来酸中含有4个碳原子、4个氢原子和4个氧原子D.马来酸和青蒿素(C15H23O5)分别在氧气中完全燃烧的产物相同二、填空题(本大题共1小题,共4分)11.下列物质中:①氢氧化铜②冰水混合物③液氧④空气⑤氧化镁⑥粗盐⑦河水⑧水银(用编号填写)(1)属于混合物的是:_____;(2)属于化合物的是_____;(3)属于单质的是:_____;(4)属于氧化物的是_____。三、计算题(本大题共1小题,共5分)12.根据下图所示装置回答下列问题。(1)仪器①、②的名称:①_________②_____________。(2)实验室可用装置A制取氧气。①反应的化学方程式为_____________________________________________。②用排水法集气时,说明氧气已收集满的现象是_______________________。装满氧气的集气瓶瓶口应____(填“向上”或“向下”)放在桌面上。(3)实验室可用装置B制取多种气体。①若制取氧气,反应的化学方程式为_____________________。②若制取二氧化碳,反应的化学方程式为_______________________,证明二氧化碳已收集满的方法是__________________________________________。四、简答题(本大题共2小题,共8分)13.化学使世界更美好,通过学习,我们有很多的收获。收获一:世界万物都是由元素组成的,请用适当的化学符号填空:(1)正三价的铝元素__________(2)硝酸钾中的原子团__________(3)人体中含量最多的物质___________(4)植物光合作用的原料__________(5)海水中除了水之外,含量最丰富的物质是___________收获二:我们学会了从宏观和微观的角度认识物质世界。(1)在水、铜和氦气三种物质中,__________(填化学式)是由原子直接构成;(2)“”和“”表示不同元素的原子,以下图表示单质的是__________(选填编号);(3)食品...

1、当您付费下载文档后,您只拥有了使用权限,并不意味着购买了版权,文档只能用于自身使用,不得用于其他商业用途(如 [转卖]进行直接盈利或[编辑后售卖]进行间接盈利)。
2、本站所有内容均由合作方或网友上传,本站不对文档的完整性、权威性及其观点立场正确性做任何保证或承诺!文档内容仅供研究参考,付费前请自行鉴别。
3、如文档内容存在违规,或者侵犯商业秘密、侵犯著作权等,请点击“违规举报”。

碎片内容

2023-2024学年湖北省丰溪镇中学化学九年级第一学期期中联考试题含解析.doc

您可能关注的文档

确认删除?