电脑桌面
添加内谋知识网--内谋文库,文书,范文下载到电脑桌面
安装后可以在桌面快捷访问

2023-2024学年湖北省丹江口市九年级化学第一学期期中检测试题含解析.doc

2023-2024学年湖北省丹江口市九年级化学第一学期期中检测试题含解析.doc_第1页
1/11
2023-2024学年湖北省丹江口市九年级化学第一学期期中检测试题含解析.doc_第2页
2/11
2023-2024学年湖北省丹江口市九年级化学第一学期期中检测试题含解析.doc_第3页
3/11
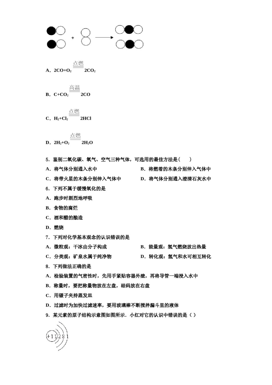
2023-2024学年湖北省丹江口市九年级化学第一学期期中检测试题试题注意事项1.考试结束后,请将本试卷和答题卡一并交回.2.答题前,请务必将自己的姓名、准考证号用0.5毫米黑色墨水的签字笔填写在试卷及答题卡的规定位置.3.请认真核对监考员在答题卡上所粘贴的条形码上的姓名、准考证号与本人是否相符.4.作答选择题,必须用2B铅笔将答题卡上对应选项的方框涂满、涂黑;如需改动,请用橡皮擦干净后,再选涂其他答案.作答非选择题,必须用05毫米黑色墨水的签字笔在答题卡上的指定位置作答,在其他位置作答一律无效.5.如需作图,须用2B铅笔绘、写清楚,线条、符号等须加黑、加粗.一、单选题(本大题共15小题,共30分)1.下图所示的化学实验基本操作正确的是A.点燃酒精灯B.给液体加热C.向试管中滴加液体D.取用液体药品2.下列符号中既能表示一种元素,又能表示一个原子,还能表示一种单质的是()A.N2B.OC.HD.Fe3.下列空气成分中能供给呼吸的是A.氮气B.氧气C.二氧化碳D.稀有气体4.下图中“”和“”分别表示两种元素的原子,能用该图表示的化学反应是()A.2CO+O22CO2B.C+CO22COC.H2+Cl22HClD.2H2+O22H2O5.鉴别二氧化碳、氧气、空气三种气体,可选用的最佳方法是()A.将气体分别通入水中B.将燃着的木条分别伸入气体中C.将带火星的木条分别伸入气体中D.将气体分别通入澄清石灰水中6.下列不属于缓慢氧化的是A.跑步时剧烈地呼吸B.食物的腐烂C.酒和醋的酿造D.燃烧7.下列对化学基本观念的认识错误的是A.微粒观:干冰由分子构成B.能量观:氢气燃烧放出热量C.分类观:矿泉水属于纯净物D.转化观:氢气和水可相互转化8.下列做法正确的是A.检验装置的气密性时,先用手紧贴容器外壁,再将导管一端浸入水中B.称量时,要把称量物放在左盘,砝码放在右盘C.用镊子夹持蒸发皿D.过滤时为加快过滤速率,要用玻璃棒不断搅拌漏斗里的液体9.某元素的原子结构示意图如图所示.小红对它的认识中错误的是()A.原子核内有11个质子B.原子核外有3个电子层C.该元素属于金属元素D.该原子失去电子后带负电荷10.实验室用过氧化氢与二氧化锰混合制取氧气,下列叙述正确的是A.因为过氧化氢中含有氧气B.加入二氧化锰是为了生成更多的氧气C.二氧化锰可以加快过氧化氢的分解速率D.只有加入二氧化锰,过氧化氢才能分解产生氧气11.下列事实与物质的化学性质相关的是()A.氧气用于气焊B.硫酸铜溶液呈蓝色C.冰雪融化D.工业上用分离液态空气的方法制取氧气12.有Fe、Fe2+、Fe3+三种粒子,下列说法正确的是A.它们的化学性质相同B.它们的核外结构相同C.它们的质子数相同D.它们都能构成铁单质13.一种新型材料C3N4的硬度比金刚石还大,可做切割工具。在C3N4中,C为+4价,则N元素的化合价是D.-3A.+3B.+1C.-114.下列实验操作正确的是A.点燃酒精灯B.滴加液体C.过滤河水D.检查装置气密性15.氧气是我们身边常见的物质,以下有关氧气的叙述正确的是()A.物质与氧气发生的反应都属于氧化反应B.鱼、虾等能在水中生存,是由于氧气易溶于水C.发射火箭要用到液氧,说明氧气有可燃性D.物质在氧气中燃烧的反应一定是化合反应二、填空题(本大题共1小题,共6分)16.注射器是一种普通的医疗器械,但它在化学实验中发挥着越来越大的作用。某化学兴趣小组为了测定空气中氧气的含量。进行了如下探究活动:(查阅资料)(1)白磷的着火点是40℃,红磷的着火点是240℃,两种物质的燃烧产物五氧化二磷是白色固体,会刺激人体呼吸道,能与空气中的水蒸气反应,生成有毒的偏磷酸。(2)铜丝在加热条件下可以与空气中的氧气反应生成固态的氧化铜。(设计实验)设计了如图的装置进行探究活动。(步骤与现象)(1)测量试管的容积为;(2)检查装置的气密性良好;(3)装药品,将注射器活塞调整到合适位置,连接好仪器;(4)用弹簧夹夹紧胶皮管,加热粗铜丝,观察现象;(5)燃烧结束,打开弹簧夹,观察注射器活塞的移动情况。(反思与交流)(1)实验中利用了铜丝的______性,该方法的优点是_________。(2)兴趣小组同学测量试管容积的方法可能是________。(3)步骤(3)...

1、当您付费下载文档后,您只拥有了使用权限,并不意味着购买了版权,文档只能用于自身使用,不得用于其他商业用途(如 [转卖]进行直接盈利或[编辑后售卖]进行间接盈利)。
2、本站所有内容均由合作方或网友上传,本站不对文档的完整性、权威性及其观点立场正确性做任何保证或承诺!文档内容仅供研究参考,付费前请自行鉴别。
3、如文档内容存在违规,或者侵犯商业秘密、侵犯著作权等,请点击“违规举报”。

碎片内容

2023-2024学年湖北省丹江口市九年级化学第一学期期中检测试题含解析.doc

您可能关注的文档

确认删除?