电脑桌面
添加内谋知识网--内谋文库,文书,范文下载到电脑桌面
安装后可以在桌面快捷访问

2023-2024学年湖北省仙桃荣怀学校九年级化学第一学期期末联考模拟试题含解析.doc

2023-2024学年湖北省仙桃荣怀学校九年级化学第一学期期末联考模拟试题含解析.doc_第1页
1/10
2023-2024学年湖北省仙桃荣怀学校九年级化学第一学期期末联考模拟试题含解析.doc_第2页
2/10
2023-2024学年湖北省仙桃荣怀学校九年级化学第一学期期末联考模拟试题含解析.doc_第3页
3/10
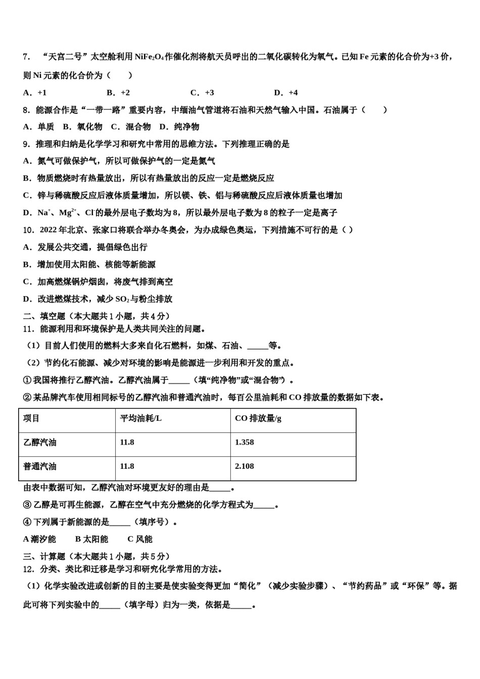
2023-2024学年湖北省仙桃荣怀学校九年级化学第一学期期末联考模拟试题注意事项:1.答卷前,考生务必将自己的姓名、准考证号填写在答题卡上。2.回答选择题时,选出每小题答案后,用铅笔把答题卡上对应题目的答案标号涂黑,如需改动,用橡皮擦干净后,再选涂其它答案标号。回答非选择题时,将答案写在答题卡上,写在本试卷上无效。3.考试结束后,将本试卷和答题卡一并交回。一、单选题(本大题共10小题,共20分)1.从分子、原子角度对下面一些现象和变化的解释,合理的是A.花香四溢——分子很小,质量也很小B.热胀冷缩——温度变化,分子或原子大小发生变化C.食品变质——分子发生变化,分子性质发生变化D.滴水成冰——温度降低,分子间隔变小,停止运动2.下列化学用语或对化学用语表述正确的是A.两个氯原子---------Cl2B.天然气的主要成分---------CH4C.SO2----------二氧化硫中有氧分子D.Fe2+----------铁离子带2个单位的正电荷3.下列金属中导电性能最好的是()A.铜B.铝C.铁D.银4.下列实验现象,描述错误的是()A.将一氧化碳通入灼热的氧化铜,黑色粉末逐渐变为红色粉末B.铁丝在氧气中剧烈燃烧,火星四射,生成黑色固体C.向硫酸铜溶液中滴加氢氧化钠溶液,产生蓝色沉淀D.电解水时负极和正极产生气体的体积比为1:25.在一个密闭的容器内有四种物质,在一定条件下充分反应,测得反应前后各物质的质量,数据见下表.下列说法错误的是()物质甲乙丙丁反应前质量/g220142反应后质量/gm2808A.m的值是2B.甲可能是该反应的催化剂C.反应的乙、丁质量比是4:3D.该反应是化合反应6.鉴别氢气、氧气、空气三种无色无味的气体,方法最简便的是()A.闻气味B.测密度C.用带火星的木条D.用燃着的木条7.“天宫二号”太空舱利用NiFe2O4作催化剂将航天员呼出的二氧化碳转化为氧气。已知Fe元素的化合价为+3价,则Ni元素的化合价为()A.+1B.+2C.+3D.+48.能源合作是“一带一路”重要内容,中缅油气管道将石油和天然气输入中国。石油属于()A.单质B.氧化物C.混合物D.纯净物9.推理和归纳是化学学习和研究中常用的思维方法。下列推理正确的是A.氮气可做保护气,所以可做保护气的一定是氮气B.物质燃烧时有热量放出,所以有热量放出的反应一定是燃烧反应C.锌与稀硫酸反应后液体质量增加,所以镁、铁、铝与稀硫酸反应后液体质量也增加D.Na+、Mg2+、Cl-的最外层电子数均为8,所以最外层电子数为8的粒子一定是离子10.2022年北京、张家口将联合举办冬奥会,为办成绿色奥运,下列措施不可行的是()A.发展公共交通,提倡绿色出行B.增加使用太阳能、核能等新能源C.加高燃煤锅炉烟囱,将废气排到高空D.改进燃煤技术,减少SO2与粉尘排放二、填空题(本大题共1小题,共4分)11.能源利用和环境保护是人类共同关注的问题。(1)目前人们使用的燃料大多来自化石燃料,如煤、石油、_____等。(2)节约化石能源、减少对环境的影响是能源进一步利用和开发的重点。①我国将推行乙醇汽油。乙醇汽油属于_____(填“纯净物”或“混合物”)。②某品牌汽车使用相同标号的乙醇汽油和普通汽油时,每百公里油耗和CO排放量的数据如下表。项目平均油耗/LCO排放量/g乙醇汽油11.81.358普通汽油11.82.108由表中数据可知,乙醇汽油对环境更友好的理由是_____。③乙醇是可再生能源,乙醇在空气中充分燃烧的化学方程式为_____。④下列属于新能源的是_____(填序号)。A潮汐能B太阳能C风能三、计算题(本大题共1小题,共5分)12.分类、类比和迁移是学习和研究化学常用的方法。(1)化学实验改进或创新的目的主要是使实验变得更加“简化”(减少实验步骤)、“节约药品”或“环保”等。据此可将下列实验中的_____(填字母)归为一类,依据是_____。硫在氧气中燃烧铁锈蚀条件的探究燃烧条件的探究二氧化碳的性质ABCD(2)下图是氮元素的价态图。氮元素显示F、G点的+5价与氮原子的_____有关。显示不同或相同化合价的含氮元素的物质可通过化学反应实现转化,G→F的化学方程式是_____。氮、磷元素位于周期表的同一纵列,仿照A点氢化物写出磷元素显示此点化合价时形成氢化物的化学式_____。...

1、当您付费下载文档后,您只拥有了使用权限,并不意味着购买了版权,文档只能用于自身使用,不得用于其他商业用途(如 [转卖]进行直接盈利或[编辑后售卖]进行间接盈利)。
2、本站所有内容均由合作方或网友上传,本站不对文档的完整性、权威性及其观点立场正确性做任何保证或承诺!文档内容仅供研究参考,付费前请自行鉴别。
3、如文档内容存在违规,或者侵犯商业秘密、侵犯著作权等,请点击“违规举报”。

碎片内容

2023-2024学年湖北省仙桃荣怀学校九年级化学第一学期期末联考模拟试题含解析.doc

您可能关注的文档

确认删除?