电脑桌面
添加内谋知识网--内谋文库,文书,范文下载到电脑桌面
安装后可以在桌面快捷访问

2023-2024学年湖北省化学九年级第一学期期中教学质量检测试题含解析.doc

2023-2024学年湖北省化学九年级第一学期期中教学质量检测试题含解析.doc_第1页
1/12
2023-2024学年湖北省化学九年级第一学期期中教学质量检测试题含解析.doc_第2页
2/12
2023-2024学年湖北省化学九年级第一学期期中教学质量检测试题含解析.doc_第3页
3/12
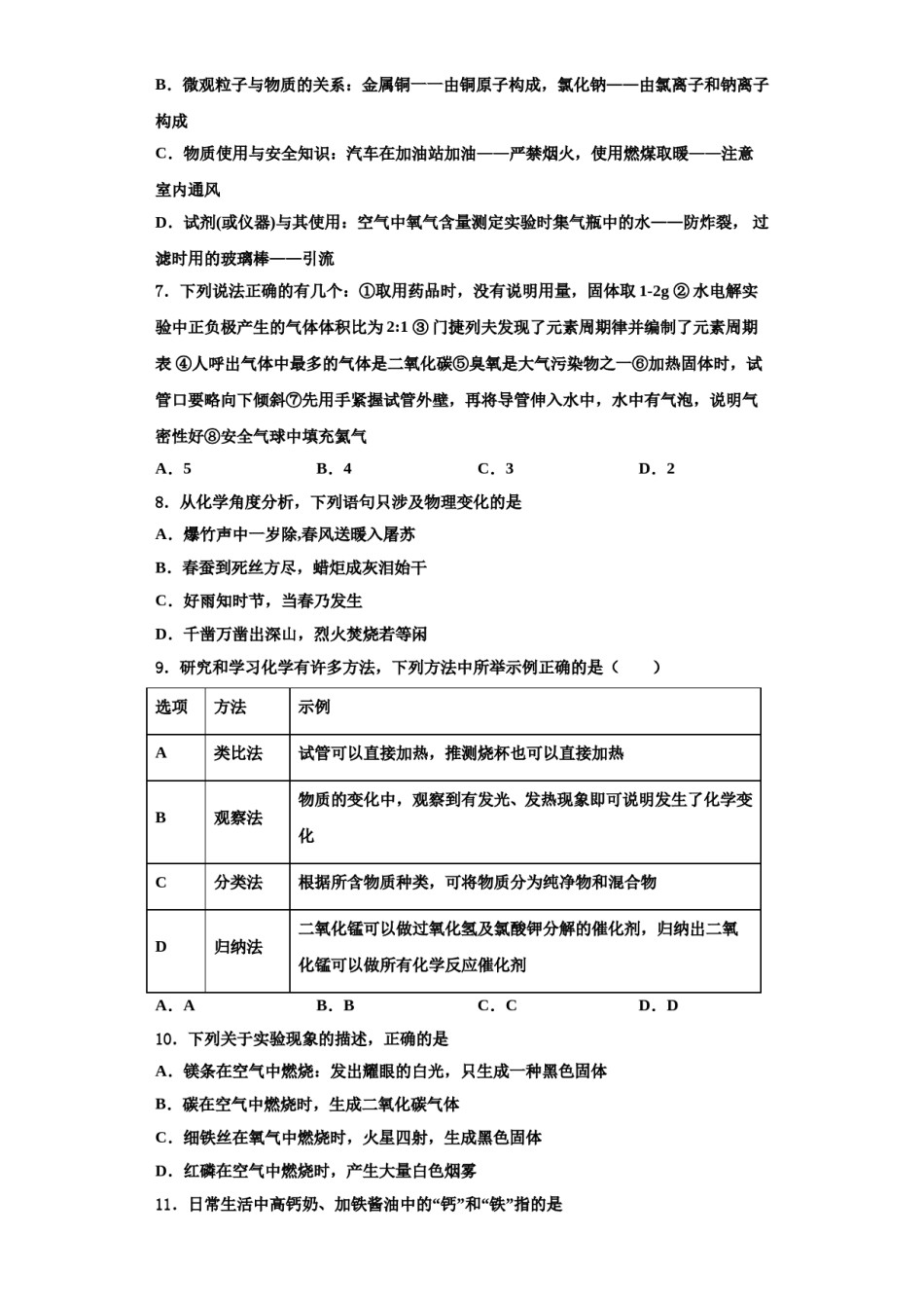
2023-2024学年湖北省化学九年级第一学期期中教学质量检测试题试题请考生注意:1.请用2B铅笔将选择题答案涂填在答题纸相应位置上,请用0.5毫米及以上黑色字迹的钢笔或签字笔将主观题的答案写在答题纸相应的答题区内。写在试题卷、草稿纸上均无效。2.答题前,认真阅读答题纸上的《注意事项》,按规定答题。一、单选题(本大题共15小题,共30分)1.下列措施或做法不能体现“绿水青山就是金山银山”这一思想的是()A.分类回收垃圾,就地露天焚烧B.大量植树造林,禁止乱砍滥伐C.提倡测土施肥,科学使用农药D.污水净化处理,达标后再排放2.乙烯(C2H4)是果实催熟剂,下列说法中正确的是()A.乙烯中含有两个氢分子B.一个乙烯分子中含有6个原子C.乙烯中碳、氢元素质量比为1:2D.乙烯中氢元素的质量分数较高3.氧气是人类宝贵的自然资源,下列关于氧气的说法中错误的是()A.氧气既可通过物理变化制得,也可通过化学变化制得B.氧气可以支持燃烧,说明氧气具有可燃性C.氧气供给呼吸,它和体内物质反应,释放能量,维持生命活动D.夏天鱼池内开启增氧泵,说明水中可溶解少量氧气4.下列实验现象的描述正确的是()A.木炭在氧气中剧烈燃烧,生成黑色固体B.硫在空气中燃烧,生成有刺激性气味的气体C.红磷在空气中燃烧,产生大量的白雾D.铁丝在氧气中燃烧,火星四射,生成黑色的四氧化三铁5.下列厨房中的物质,分别放入适量水中,充分搅拌,不能得到溶液的是A.食盐B.料酒C.白糖D.面粉6.下面是对某一主题内容进行归纳的情况,其中错误的是A.元素与物质的关系:地壳中含量最多的元素——氧元素,空气中含量最多的元素——氮元素B.微观粒子与物质的关系:金属铜一一由铜原子构成,氯化钠——由氯离子和钠离子构成C.物质使用与安全知识:汽车在加油站加油——严禁烟火,使用燃煤取暖——注意室内通风D.试剂(或仪器)与其使用:空气中氧气含量测定实验时集气瓶中的水——防炸裂,过滤时用的玻璃棒——引流7.下列说法正确的有几个:①取用药品时,没有说明用量,固体取1-2g②水电解实验中正负极产生的气体体积比为2:1③门捷列夫发现了元素周期律并编制了元素周期表④人呼出气体中最多的气体是二氧化碳⑤臭氧是大气污染物之一⑥加热固体时,试管口要略向下倾斜⑦先用手紧握试管外壁,再将导管伸入水中,水中有气泡,说明气密性好⑧安全气球中填充氦气A.5B.4C.3D.28.从化学角度分析,下列语句只涉及物理变化的是A.爆竹声中一岁除,春风送暖入屠苏B.春蚕到死丝方尽,蜡炬成灰泪始干C.好雨知时节,当春乃发生D.千凿万凿出深山,烈火焚烧若等闲9.研究和学习化学有许多方法,下列方法中所举示例正确的是()选项方法示例A类比法试管可以直接加热,推测烧杯也可以直接加热物质的变化中,观察到有发光、发热现象即可说明发生了化学变B观察法化C分类法根据所含物质种类,可将物质分为纯净物和混合物二氧化锰可以做过氧化氢及氯酸钾分解的催化剂,归纳出二氧D归纳法化锰可以做所有化学反应催化剂A.AB.BC.CD.D10.下列关于实验现象的描述,正确的是A.镁条在空气中燃烧:发出耀眼的白光,只生成一种黑色固体B.碳在空气中燃烧时,生成二氧化碳气体C.细铁丝在氧气中燃烧时,火星四射,生成黑色固体D.红磷在空气中燃烧时,产生大量白色烟雾11.日常生活中高钙奶、加铁酱油中的“钙”和“铁”指的是A.元素B.分子C.原子D.单质12.水的好坏直接影响人的健康,高铁酸钾(K2FeO4)是一种新型高效净水处理剂。下列有关高铁酸钾的分析中,正确的是()A.高铁酸钾是一种氧化物B.高铁酸钾是由三种元素组成C.高铁酸钾中铁元素的化合价是+3价D.高铁酸钾中含有单质铁13.某学生用托盘天平称量食盐时,错误地将食盐放在右盘里,砝码放在左盘里,称得食盐质量为以下用砝码,若按正确的方法称量,食盐的质量应为()A.15.5gB.C.D.14.我国的“神舟”系列飞船获得巨大成功。下列有关解决航天过程的各种问题中,与化学学科关系最密切的是B.如何选择最合适的天气发射飞船A.如何解决地面与空中的通讯C.如何观测航天器的运行轨迹D.如何将航天员呼出的二氧化碳转化为氧气15.为鉴...

1、当您付费下载文档后,您只拥有了使用权限,并不意味着购买了版权,文档只能用于自身使用,不得用于其他商业用途(如 [转卖]进行直接盈利或[编辑后售卖]进行间接盈利)。
2、本站所有内容均由合作方或网友上传,本站不对文档的完整性、权威性及其观点立场正确性做任何保证或承诺!文档内容仅供研究参考,付费前请自行鉴别。
3、如文档内容存在违规,或者侵犯商业秘密、侵犯著作权等,请点击“违规举报”。

碎片内容

2023-2024学年湖北省化学九年级第一学期期中教学质量检测试题含解析.doc

您可能关注的文档

确认删除?