电脑桌面
添加内谋知识网--内谋文库,文书,范文下载到电脑桌面
安装后可以在桌面快捷访问

2023-2024学年湖北省十堰市名校九年级化学第一学期期末监测试题含解析.doc

2023-2024学年湖北省十堰市名校九年级化学第一学期期末监测试题含解析.doc_第1页
1/9
2023-2024学年湖北省十堰市名校九年级化学第一学期期末监测试题含解析.doc_第2页
2/9
2023-2024学年湖北省十堰市名校九年级化学第一学期期末监测试题含解析.doc_第3页
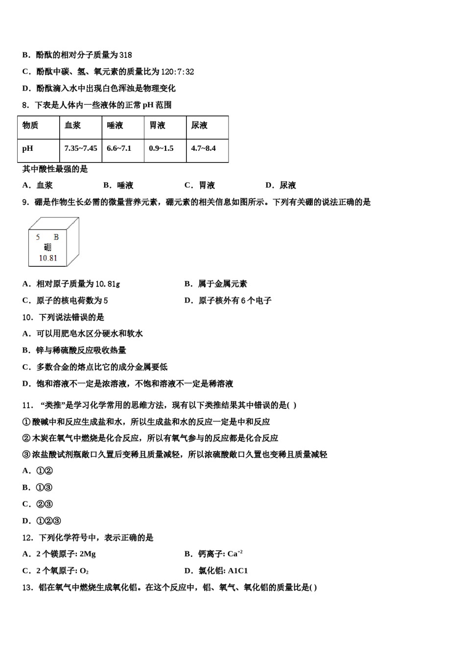
3/9
2023-2024学年湖北省十堰市名校九年级化学第一学期期末监测试题请考生注意:1.请用2B铅笔将选择题答案涂填在答题纸相应位置上,请用0.5毫米及以上黑色字迹的钢笔或签字笔将主观题的答案写在答题纸相应的答题区内。写在试题卷、草稿纸上均无效。2.答题前,认真阅读答题纸上的《注意事项》,按规定答题。一、单选题(本大题共15小题,共30分)1.下列气体中,能供给动植物呼吸的是A.O2B.H2C.N2D.CO22.氧化铜与稀盐酸发生反应时,容器中溶液总质量随时间的变化曲线如图所示。下列说法错误的是A.该实验是将稀盐酸逐渐加入到盛有氧化铜的容器中B.m点表示氧化铜与稀盐酸恰好完全反应C.m点和n点对应溶液中铜元素的质量不相等D.m点和n点对应溶液蒸发结晶后得到的固体成分相同3.下列化学用语书写错误的是A.氧化铁:Fe2O3B.镁离子:Mg2+C.2个铅原子:2PtD.3个氨气分子:3NH34.下列符号既能表示一种元素,又能表示该元素的一个原子,还能表示一种单质的是()A.FeB.NC.2OD.H25.在燃气中加入少量有特殊气味的乙硫醇(C2H5SH),可在燃气泄漏时及时发现,其燃烧的化学方程式为2C2H5SH+9O24CO2+2X+6H2O,则X的化学式为A.SO2B.COC.H2SD.SO36.臭氧(O3)主要分布在距地面10﹣20Km的高空,它能吸收大部分紫外线,保护地球生物。由臭氧分子构成的物质属于()B.混合物C.化合物D.氧化物A.单质7.酚酞(化学式为C20H1404)为白色的细小晶体,难溶于水而易溶于酒精。实验室通常把酚酞配制成酒精溶液用作指示剂。当酚酞试剂滴入水溶液时,会出现白色浑浊物,这是由于酒精被稀释,使试剂中难溶于水的酚酞析出的缘故。下列说法不正确的是A.酚酞属于氧化物B.酚酞的相对分子质量为318C.酚酞中碳、氢、氧元素的质量比为120:7:32D.酚酞滴入水中出现白色浑浊是物理变化8.下表是人体内一些液体的正常pH范围物质血浆唾液胃液尿液pH7.35~7.456.6~7.10.9~1.54.7~8.4其中酸性最强的是A.血浆B.唾液C.胃液D.尿液9.硼是作物生长必需的微量营养元素,硼元素的相关信息如图所示。下列有关硼的说法正确的是A.相对原子质量为10.81gB.属于金属元素C.原子的核电荷数为5D.原子核外有6个电子10.下列说法错误的是A.可以用肥皂水区分硬水和软水B.锌与稀硫酸反应吸收热量C.多数合金的熔点比它的成分金属要低D.饱和溶液不一定是浓溶液,不饱和溶液不一定是稀溶液11.“类推”是学习化学常用的思维方法,现有以下类推结果其中错误的是()①酸碱中和反应生成盐和水,所以生成盐和水的反应一定是中和反应②木炭在氧气中燃烧是化合反应,所以有氧气参与的反应都是化合反应③浓盐酸试剂瓶敞口久置后变稀且质量减轻,所以浓硫酸敞口久置也变稀且质量减轻A.①②B.①③C.②③D.①②③12.下列化学符号中,表示正确的是A.2个镁原子:2MgB.钙离子:Ca+2C.2个氧原子:O2D.氯化铝:A1C113.铝在氧气中燃烧生成氧化铝。在这个反应中,铝、氧气、氧化铝的质量比是()A.27:24:51B.27:16:43C.4:3:2D.27:32:5914.下列变化类型与“铁生锈”不相同的是A.粮食酿酒B.陶瓷烧制C.石油分馏D.煤的干馏15.我国的稀土储量居世界第一位。铕(Eu)是一种稀土元素,下列有关说法中错误的是()A.铕属于非金属元素B.铕的原子序数是63C.铕原子中的质子数为63D.铕的相对原子质量是152.0二、填空题(本大题共1小题,共6分)16.用下图装置进行实验。(1)A中反应的化学方程式是______。能用排水法收集氧气的原因是______。(2)B中现象是:剧烈燃烧,__,放热,生成黑色固体。集气瓶中水的作用是__。三、简答题(本大题共2小题,共25分)17.(8分)小明在实验室把40g高锰酸钾放在大试管中加热,反应一段时间停止加热,冷却后称量试管中剩余固体质量为36.8g。请回答:(1)根据_____,生成氧气的质量为_____g;(2)计算参加反应的高锰酸钾质量是多少?18.(8分)断血流滴丸主含有木犀草素(化学式为C15H11Ox,)等黄酮类活性成分,具有止血、抗菌、抗炎及免疫等药理活性。已知木犀草素的相対分子质量为286,请计算(1)x的值为____________(2)木犀草素中碳元素的质量分数为_____________结果精确到1.1%)四、探究...

1、当您付费下载文档后,您只拥有了使用权限,并不意味着购买了版权,文档只能用于自身使用,不得用于其他商业用途(如 [转卖]进行直接盈利或[编辑后售卖]进行间接盈利)。
2、本站所有内容均由合作方或网友上传,本站不对文档的完整性、权威性及其观点立场正确性做任何保证或承诺!文档内容仅供研究参考,付费前请自行鉴别。
3、如文档内容存在违规,或者侵犯商业秘密、侵犯著作权等,请点击“违规举报”。

碎片内容

2023-2024学年湖北省十堰市名校九年级化学第一学期期末监测试题含解析.doc

您可能关注的文档

确认删除?