电脑桌面
添加内谋知识网--内谋文库,文书,范文下载到电脑桌面
安装后可以在桌面快捷访问

2023-2024学年湖北省十堰市第六中学九年级化学第一学期期中复习检测试题含解析.doc

2023-2024学年湖北省十堰市第六中学九年级化学第一学期期中复习检测试题含解析.doc_第1页
1/12
2023-2024学年湖北省十堰市第六中学九年级化学第一学期期中复习检测试题含解析.doc_第2页
2/12
2023-2024学年湖北省十堰市第六中学九年级化学第一学期期中复习检测试题含解析.doc_第3页
3/12
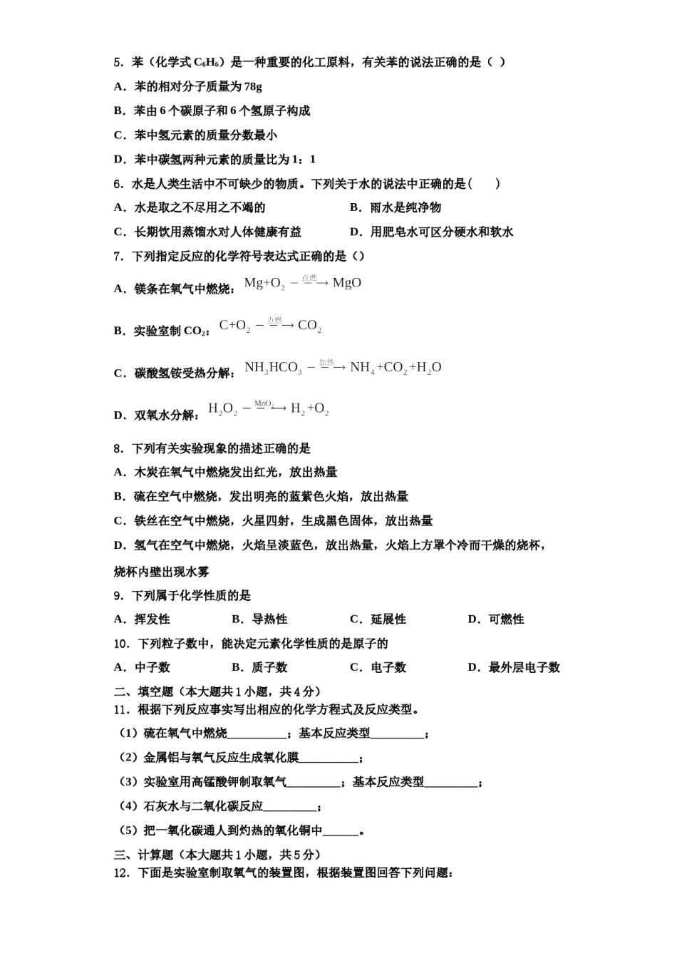
2023-2024学年湖北省十堰市第六中学九年级化学第一学期期中复习检测试题中复习检测试题注意事项:1.答卷前,考生务必将自己的姓名、准考证号、考场号和座位号填写在试题卷和答题卡上。用2B铅笔将试卷类型(B)填涂在答题卡相应位置上。将条形码粘贴在答题卡右上角"条形码粘贴处"。2.作答选择题时,选出每小题答案后,用2B铅笔把答题卡上对应题目选项的答案信息点涂黑;如需改动,用橡皮擦干净后,再选涂其他答案。答案不能答在试题卷上。3.非选择题必须用黑色字迹的钢笔或签字笔作答,答案必须写在答题卡各题目指定区域内相应位置上;如需改动,先划掉原来的答案,然后再写上新答案;不准使用铅笔和涂改液。不按以上要求作答无效。4.考生必须保证答题卡的整洁。考试结束后,请将本试卷和答题卡一并交回。一、单选题(本大题共10小题,共20分)1.84消毒液[有效成分为次氯酸钠(NaClO)和二氧化氯(ClO2)]是常用消毒剂。下列说法正确的是()A.二氧化氯由一个氯原子和2个氧原子构成B.次氯酸钠是由一个钠元素、一个氯元素和一个氧元素组成的化合物C.次氯酸钠比二氧化氯中氯元素的化合价低D.二氧化氯中氯、氧元素的质量比为1:22.“绿水青山就是金山银山”。下列措施违背此理念的是()A.城市推广使用氢燃料电池公交车B.及时处理农作物秸秆,就地焚烧C.建筑工地安装降尘装置D.家庭生活中,提倡垃圾分类回收3.下列有关“物质--性质--用途”的叙述中,用途与性质不相关的是()序号物质性质用途A干冰升华时吸收热量制冷剂B氮气常温下很稳定作保护气C氧气助燃性医疗急救D木炭可燃性做燃料C.CA.AB.BD.DC.海水D.汽水4.下列物质中属于纯净物的是A.冰水混合物B.食盐水5.苯(化学式C6H6)是一种重要的化工原料,有关苯的说法正确的是()A.苯的相对分子质量为78gB.苯由6个碳原子和6个氢原子构成C.苯中氢元素的质量分数最小D.苯中碳氢两种元素的质量比为1:16.水是人类生活中不可缺少的物质。下列关于水的说法中正确的是()A.水是取之不尽用之不竭的B.雨水是纯净物C.长期饮用蒸馏水对人体健康有益D.用肥皂水可区分硬水和软水7.下列指定反应的化学符号表达式正确的是()A.镁条在氧气中燃烧:B.实验室制CO2:C.碳酸氢铵受热分解:D.双氧水分解:8.下列有关实验现象的描述正确的是A.木炭在氧气中燃烧发出红光,放出热量B.硫在空气中燃烧,发出明亮的蓝紫色火焰,放出热量C.铁丝在空气中燃烧,火星四射,生成黑色固体,放出热量D.氢气在空气中燃烧,火焰呈淡蓝色,放出热量,火焰上方罩个冷而干燥的烧杯,烧杯内壁出现水雾9.下列属于化学性质的是A.挥发性B.导热性C.延展性D.可燃性10.下列粒子数中,能决定元素化学性质的是原子的A.中子数B.质子数C.电子数D.最外层电子数二、填空题(本大题共1小题,共4分)11.根据下列反应事实写出相应的化学方程式及反应类型。(1)硫在氧气中燃烧__________;基本反应类型_________;(2)金属铝与氧气反应生成氧化膜__________;(3)实验室用高锰酸钾制取氧气_________;基本反应类型_________;(4)石灰水与二氧化碳反应_________;(5)把一氧化碳通人到灼热的氧化铜中______。三、计算题(本大题共1小题,共5分)12.下面是实验室制取氧气的装置图,根据装置图回答下列问题:(1)写出装置图中标有①②序号的仪器名称:①________②___________(2)实验室用高锰酸钾制取氧气的化学方程式是_____________,若选用A为发生装置,则需要进行的改进方法是______;若要收集较纯净的氧气选用的收集装置是_________(写出装置代号),如用D收集氧气,验满方法是_______。(3)装置________(写出装置代号)是实验室用过氧化氢和二氧化锰制取氧气的发生装置。写出该反应的化学方程式___________。(4)加热氯酸钾制氧气时,如果不加二氧化锰做催化剂,其后果是:(______)A没有氧气放出B放出氧气速度慢C生成氧气总量少D影响不大(5)实验室里,常用加热无水醋酸钠和碱石灰固体混合物的方法制备甲烷。发生装置应选择______(填字母),可用装置C收集甲烷,是利用了甲烷___的性质;四、简答题(本大题共2小题,共...

1、当您付费下载文档后,您只拥有了使用权限,并不意味着购买了版权,文档只能用于自身使用,不得用于其他商业用途(如 [转卖]进行直接盈利或[编辑后售卖]进行间接盈利)。
2、本站所有内容均由合作方或网友上传,本站不对文档的完整性、权威性及其观点立场正确性做任何保证或承诺!文档内容仅供研究参考,付费前请自行鉴别。
3、如文档内容存在违规,或者侵犯商业秘密、侵犯著作权等,请点击“违规举报”。

碎片内容

2023-2024学年湖北省十堰市第六中学九年级化学第一学期期中复习检测试题含解析.doc

您可能关注的文档

确认删除?