电脑桌面
添加内谋知识网--内谋文库,文书,范文下载到电脑桌面
安装后可以在桌面快捷访问

2023-2024学年湖北省十堰市部分学校九年级化学第一学期期末经典模拟试题含解析.doc

2023-2024学年湖北省十堰市部分学校九年级化学第一学期期末经典模拟试题含解析.doc_第1页
1/10
2023-2024学年湖北省十堰市部分学校九年级化学第一学期期末经典模拟试题含解析.doc_第2页
2/10
2023-2024学年湖北省十堰市部分学校九年级化学第一学期期末经典模拟试题含解析.doc_第3页
3/10
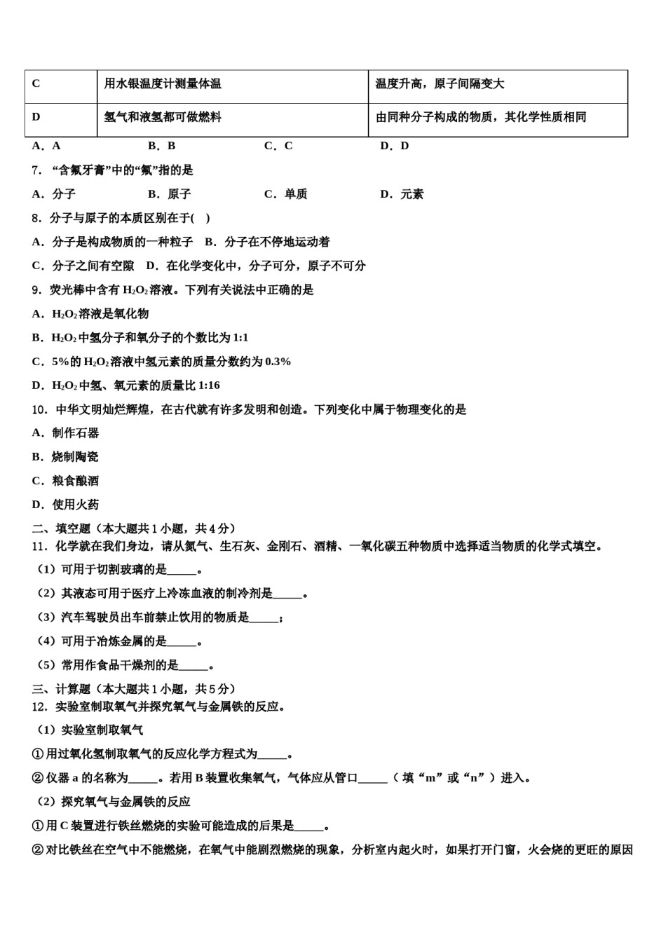
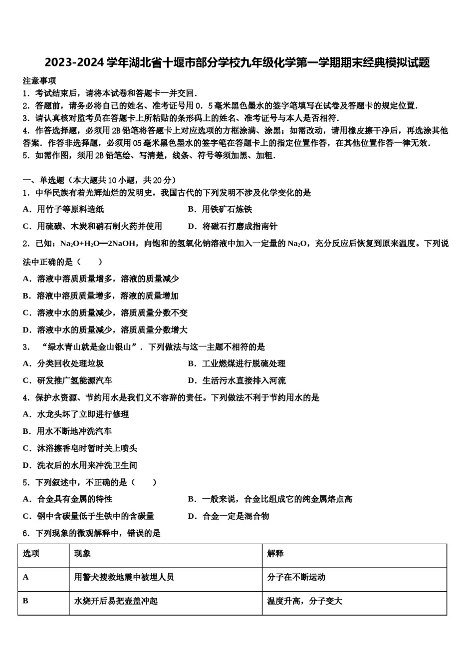
2023-2024学年湖北省十堰市部分学校九年级化学第一学期期末经典模拟试题注意事项1.考试结束后,请将本试卷和答题卡一并交回.2.答题前,请务必将自己的姓名、准考证号用0.5毫米黑色墨水的签字笔填写在试卷及答题卡的规定位置.3.请认真核对监考员在答题卡上所粘贴的条形码上的姓名、准考证号与本人是否相符.4.作答选择题,必须用2B铅笔将答题卡上对应选项的方框涂满、涂黑;如需改动,请用橡皮擦干净后,再选涂其他答案.作答非选择题,必须用05毫米黑色墨水的签字笔在答题卡上的指定位置作答,在其他位置作答一律无效.5.如需作图,须用2B铅笔绘、写清楚,线条、符号等须加黑、加粗.一、单选题(本大题共10小题,共20分)1.中华民族有着光辉灿烂的发明史,我国古代的下列发明不涉及化学变化的是A.用竹子等原料造纸B.用铁矿石炼铁C.用硫磺、木炭和硝石制火药并使用D.将磁石打磨成指南针2.已知:Na2O+H2O═2NaOH,向饱和的氢氧化钠溶液中加入一定量的Na2O,充分反应后恢复到原来温度。下列说法中正确的是()A.溶液中溶质质量增多,溶液的质量减少B.溶液中溶质质量增多,溶液的质量增加C.溶液中水的质量减少,溶质质量分数不变D.溶液中水的质量减少,溶质质量分数增大3.“绿水青山就是金山银山”.下列做法与这一主题不相符的是A.分类回收处理垃圾B.工业燃煤进行脱硫处理C.研发推广氢能源汽车D.生活污水直接排入河流4.保护水资源、节约用水是我们义不容辞的责任。下列做法不利于节约用水的是A.水龙头坏了立即进行修理B.用水不断地冲洗汽车C.沐浴擦香皂时暂时关上喷头D.洗衣后的水用来冲洗卫生间5.下列叙述中,不正确的是()A.合金具有金属的特性B.一般来说,合金比组成它的纯金属熔点高C.钢中含碳量低于生铁中的含碳量D.合金一定是混合物6.下列现象的微观解释中,错误的是选项现象解释A用警犬搜救地震中被埋人员分子在不断运动B水烧开后易把壶盖冲起温度升高,分子变大C用水银温度计测量体温温度升高,原子间隔变大D氢气和液氢都可做燃料由同种分子构成的物质,其化学性质相同A.AB.BC.CD.D7.“含氟牙膏”中的“氟”指的是A.分子B.原子C.单质D.元素8.分子与原子的本质区别在于()A.分子是构成物质的一种粒子B.分子在不停地运动着C.分子之间有空隙D.在化学变化中,分子可分,原子不可分9.荧光棒中含有H2O2溶液。下列有关说法中正确的是A.H2O2溶液是氧化物B.H2O2中氢分子和氧分子的个数比为1:1C.5%的H2O2溶液中氢元素的质量分数约为0.3%D.H2O2中氢、氧元素的质量比1:1610.中华文明灿烂辉煌,在古代就有许多发明和创造。下列变化中属于物理变化的是A.制作石器B.烧制陶瓷C.粮食酿酒D.使用火药二、填空题(本大题共1小题,共4分)11.化学就在我们身边,请从氮气、生石灰、金刚石、酒精、一氧化碳五种物质中选择适当物质的化学式填空。(1)可用于切割玻璃的是_____。(2)其液态可用于医疗上冷冻血液的制冷剂是_____。(3)汽车驾驶员出车前禁止饮用的物质是_____;(4)可用于冶炼金属的是_____。(5)常用作食品干燥剂的是_____。三、计算题(本大题共1小题,共5分)12.实验室制取氧气并探究氧气与金属铁的反应。(1)实验室制取氧气①用过氧化氢制取氧气的反应化学方程式为_____。②仪器a的名称为_____。若用B装置收集氧气,气体应从管口_____(填“m”或“n”)进入。(2)探究氧气与金属铁的反应①用C装置进行铁丝燃烧的实验可能造成的后果是_____。②对比铁丝在空气中不能燃烧,在氧气中能剧烈燃烧的现象,分析室内起火时,如果打开门窗,火会烧的更旺的原因_____。四、简答题(本大题共2小题,共8分)13.食盐是生活必需品,是重要的化工原料,也是同学们实验时常用的药品。(1)食盐中含有各种添加剂,如添加碘酸钾(KIO3)补充碘元素、添加亚铁氰化钾(K4[Fe(CN)6]•3H2O)作为抗结剂防止食盐结块。食盐中至少含有____________种金属元素(填数字)。(2)电解饱和食盐水可以得到多种化工产品,主要过程如下:①若气体A是一种单质,是相对分子质量最小的气体,则该气体为____。②写出电解饱和食盐水生成氢氧化钠的化学...

1、当您付费下载文档后,您只拥有了使用权限,并不意味着购买了版权,文档只能用于自身使用,不得用于其他商业用途(如 [转卖]进行直接盈利或[编辑后售卖]进行间接盈利)。
2、本站所有内容均由合作方或网友上传,本站不对文档的完整性、权威性及其观点立场正确性做任何保证或承诺!文档内容仅供研究参考,付费前请自行鉴别。
3、如文档内容存在违规,或者侵犯商业秘密、侵犯著作权等,请点击“违规举报”。

碎片内容

2023-2024学年湖北省十堰市部分学校九年级化学第一学期期末经典模拟试题含解析.doc

您可能关注的文档

确认删除?