电脑桌面
添加内谋知识网--内谋文库,文书,范文下载到电脑桌面
安装后可以在桌面快捷访问

2023-2024学年湖北省咸宁市赤壁市中学化学九年级第一学期期末调研试题含解析.doc

2023-2024学年湖北省咸宁市赤壁市中学化学九年级第一学期期末调研试题含解析.doc_第1页
1/11
2023-2024学年湖北省咸宁市赤壁市中学化学九年级第一学期期末调研试题含解析.doc_第2页
2/11
2023-2024学年湖北省咸宁市赤壁市中学化学九年级第一学期期末调研试题含解析.doc_第3页
3/11
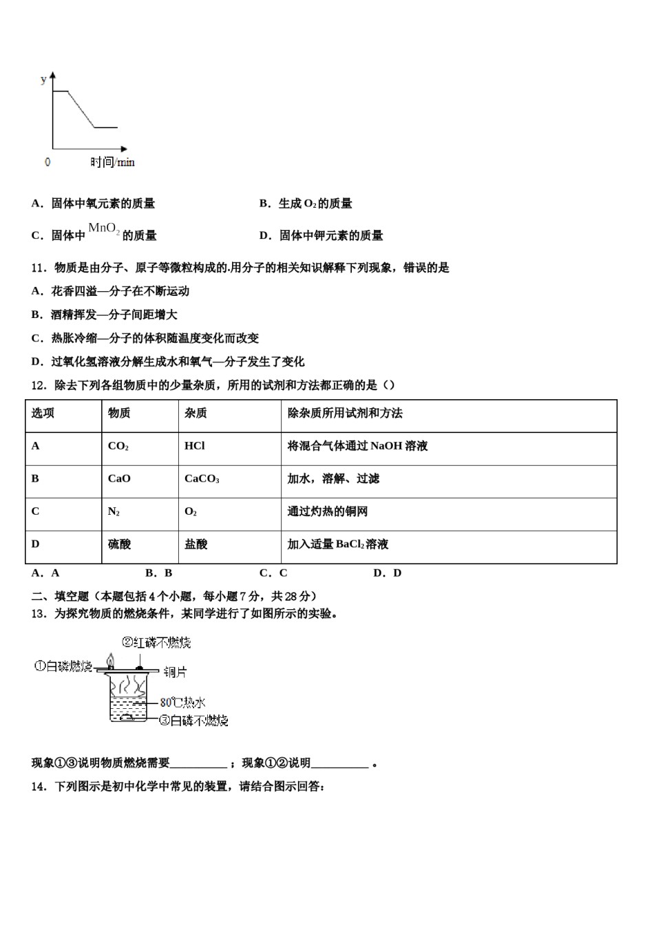
2023-2024学年湖北省咸宁市赤壁市中学化学九年级第一学期期末调研试题请考生注意:1.请用2B铅笔将选择题答案涂填在答题纸相应位置上,请用0.5毫米及以上黑色字迹的钢笔或签字笔将主观题的答案写在答题纸相应的答题区内。写在试题卷、草稿纸上均无效。2.答题前,认真阅读答题纸上的《注意事项》,按规定答题。一、单选题(本题包括12个小题,每小题3分,共36分.每小题只有一个选项符合题意)1.下列有关空气的说法错误的是A.空气是一种宝贵的自然资源B.可以用红磷燃烧反应初步测定空气中Y的含量C.X是氮气,按质量计算,在空气中约含有78%D.占空气1%的气体Z是混合物2.下列变化属于化学变化的是A.冰雪融化B.矿石粉碎C.水分蒸发D.纸张燃烧3.食醋中约含有3%-5%的醋酸(C2H4O2),下列有关醋酸的说法正确的是A.醋酸的相对分子质量为60gB.醋酸中碳元素的质量分数为40%C.醋酸中碳氧元素的质量比为1:1D.一个醋酸分子中含有2个水分子4.根据化学方程式不能获得的信息是()A.化学反应的快慢B.该反应中的反应物和生成物C.反应发生所需要的条件D.各反应物和生成物的质量比5.下列物质由分子构成的是()A.金刚石B.铁C.氯化钠D.氧气6.如图是水电解实验示意图,下列有关说法正确的是A.实验证明水是由氢气和氧气组成的B.产生氢气和氧气的体积比为1:2C.负极连接的玻璃管内产生氢气D.水是由两个氢原子和一个氧原子构成7.如图是水的电解实验。该实验的主要目的是()A.观察水分解的现象B.研究水分解产物的性质C.探究水分解的条件D.验证水由氧元素和氢元素组成8.下列有关金属和金属材料的说法不正确的是()A.不锈钢的抗腐蚀性好,可用于制造医疗器械B.多数合金的熔点高于组成它的成分金属C.废旧电池中汞的回收可减少对环境的污染D.生铁和钢的性能不同,主要是由于二者的含碳量不同9.下列物质中属于纯净物的是A.天然气B.水银C.不锈钢D.碘酒10.已知:,如图表示一定质量的和固体混合物受热过程中,某变量y随时间的变化趋势,纵坐标表示的是()A.固体中氧元素的质量B.生成O2的质量C.固体中的质量D.固体中钾元素的质量11.物质是由分子、原子等微粒构成的.用分子的相关知识解释下列现象,错误的是A.花香四溢—分子在不断运动B.酒精挥发—分子间距增大C.热胀冷缩—分子的体积随温度变化而改变D.过氧化氢溶液分解生成水和氧气—分子发生了变化12.除去下列各组物质中的少量杂质,所用的试剂和方法都正确的是()选项物质杂质除杂质所用试剂和方法ACO2HCl将混合气体通过NaOH溶液BCaOCaCO3加水,溶解、过滤CN2O2通过灼热的铜网D硫酸盐酸加入适量BaCl2溶液A.AB.BC.CD.D二、填空题(本题包括4个小题,每小题7分,共28分)13.为探究物质的燃烧条件,某同学进行了如图所示的实验。现象①③说明物质燃烧需要__________;现象①②说明__________。14.下列图示是初中化学中常见的装置,请结合图示回答:(1)请写出仪器①的名称_______________.(2)实验室用分解过氧化氢的方法制取氧气,应选择的发生装置是______(填字母),该反应的化学方程式是____________,反应中MnO2的作用是______,(3)实验室用大理石与稀盐酸制取二氧化碳用装置E收集,验满时,燃着木条应放在______,检验二氧化碳选用的试剂是____.(4)氨气(NH3)是一种无色有刺激性气味气体。实验室常用氯化铵晶体和氢氧化钙粉末混合加热来制取氨气。选取上述_______(填字母)作为制取氨气的发生装置;若已知收集氨气只能用D装置,请推测氨气的物理性质是___________________15.下图是初中教科书中的一些实验装置示意图。回答下列问题:(1)图A是测定空气中氧气含量实验,红磷稍过量,其作用是_____;(2)图B是燃烧条件的实验探究,观察到的现象是_____;(3)图C是电解水实验,该实验得出的结论是_____;(4)图D是红磷燃烧前后质量测定,验证的化学规律是_____定律。16.下图是实验室制取气体的发生装置和收集装置。请回答下列问题:(1)仪器a的名称是_____。(2)实验室用过氧化氢溶液制取氧气,其反应的化学方程式是_____,若从控制反应速率和节约药品的角度考虑,应选择...

1、当您付费下载文档后,您只拥有了使用权限,并不意味着购买了版权,文档只能用于自身使用,不得用于其他商业用途(如 [转卖]进行直接盈利或[编辑后售卖]进行间接盈利)。
2、本站所有内容均由合作方或网友上传,本站不对文档的完整性、权威性及其观点立场正确性做任何保证或承诺!文档内容仅供研究参考,付费前请自行鉴别。
3、如文档内容存在违规,或者侵犯商业秘密、侵犯著作权等,请点击“违规举报”。

碎片内容

2023-2024学年湖北省咸宁市赤壁市中学化学九年级第一学期期末调研试题含解析.doc

您可能关注的文档

确认删除?