电脑桌面
添加内谋知识网--内谋文库,文书,范文下载到电脑桌面
安装后可以在桌面快捷访问

2023-2024学年湖北省孝感市名校化学九年级第一学期期中复习检测试题含解析.doc

2023-2024学年湖北省孝感市名校化学九年级第一学期期中复习检测试题含解析.doc_第1页
1/11
2023-2024学年湖北省孝感市名校化学九年级第一学期期中复习检测试题含解析.doc_第2页
2/11
2023-2024学年湖北省孝感市名校化学九年级第一学期期中复习检测试题含解析.doc_第3页
3/11
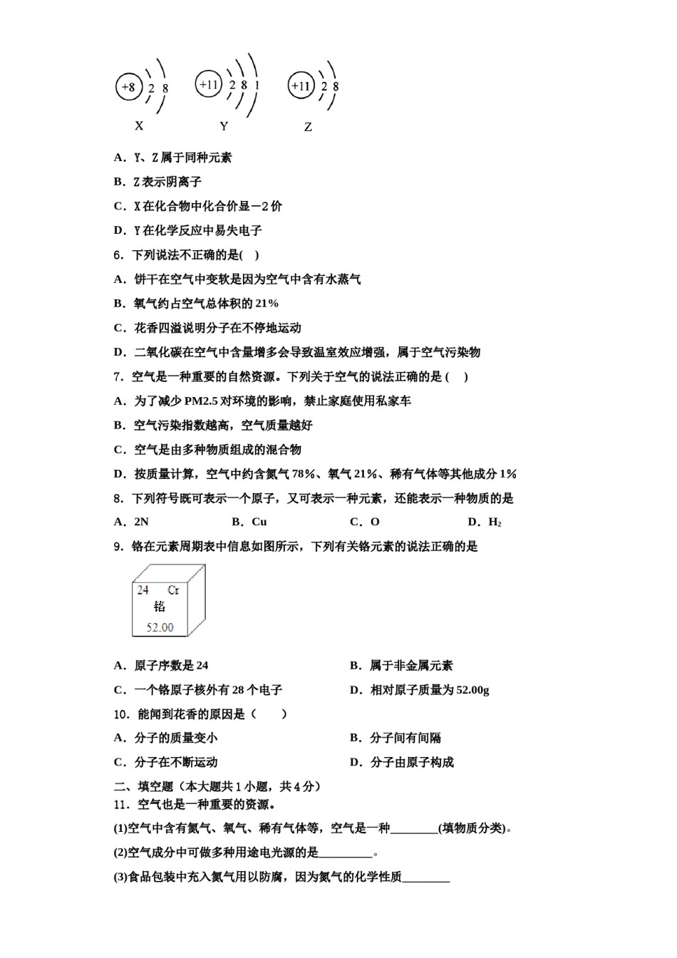
2023-2024学年湖北省孝感市名校化学九年级第一学期期中复习检测试题习检测试题注意事项1.考生要认真填写考场号和座位序号。2.试题所有答案必须填涂或书写在答题卡上,在试卷上作答无效。第一部分必须用2B铅笔作答;第二部分必须用黑色字迹的签字笔作答。3.考试结束后,考生须将试卷和答题卡放在桌面上,待监考员收回。一、单选题(本大题共10小题,共20分)1.杀虫剂DDT的化学式为C14H9O5。下列关于DDT的说法正确的是A.DDT由28个原子构成B.DDT由碳、氢、氧三种元素组成C.DDT中氢元素的质量分数最大D.一个DDT分子中含14个碳元素、9个氢元素、5个氧元素2.在配制氯化钠溶液时,需要称量12g的氯化钠固体,在称量时若发现托盘天平的指针向左偏转,则应采取正确操作是()A.取出一些氯化钠固体B.再加一些氯化钠固体C.增加砝码或移动游码D.减少砝码或移动游码3.1.6g某物质在氧气中完全燃烧生成4.4g二氧化碳和3.6g水,关于该物质的组成有下列论断:①一定含有C、H;②一定不含有O;③可能含有O;④一定含有O.其中正确的是()C.①②④D.①A.①②B.①②③4.下列实验操作中,有明显错误的是()A.稀释浓硫酸B.测溶液pHC.闻食醋D.检查装置气密性5.下图是三种粒子的结构示意图,关于这三种粒子的说法不正确的是A.Y、Z属于同种元素B.Z表示阴离子C.X在化合物中化合价显―2价D.Y在化学反应中易失电子6.下列说法不正确的是()A.饼干在空气中变软是因为空气中含有水蒸气B.氧气约占空气总体积的21%C.花香四溢说明分子在不停地运动D.二氧化碳在空气中含量增多会导致温室效应增强,属于空气污染物7.空气是一种重要的自然资源。下列关于空气的说法正确的是()A.为了减少PM2.5对环境的影响,禁止家庭使用私家车B.空气污染指数越高,空气质量越好C.空气是由多种物质组成的混合物D.按质量计算,空气中约含氮气78%、氧气21%、稀有气体等其他成分1%8.下列符号既可表示一个原子,又可表示一种元素,还能表示一种物质的是A.2NB.CuC.OD.H29.铬在元素周期表中信息如图所示,下列有关铬元素的说法正确的是A.原子序数是24B.属于非金属元素C.一个铬原子核外有28个电子D.相对原子质量为52.00g10.能闻到花香的原因是()A.分子的质量变小B.分子间有间隔C.分子在不断运动D.分子由原子构成二、填空题(本大题共1小题,共4分)11.空气也是一种重要的资源。(1)空气中含有氮气、氧气、稀有气体等,空气是一种________(填物质分类)。(2)空气成分中可做多种用途电光源的是_________。(3)食品包装中充入氮气用以防腐,因为氮气的化学性质________(4)下列做法不利于保护大气的是________(填字母序号,下同)。A.使用清洁能源B.燃放烟花爆竹C.植树造林D.提倡绿色出行(5)己知在压强为l0lkPa时,液态氮的沸点是-196℃,液态氧的沸点是-183℃。工业上制取氧气,控制温度在˗196℃<T<_____________℃时,可以将液态空气中的氮气与氧气分离开。三、计算题(本大题共1小题,共5分)12.下列A~E是初中化学中的五个实验装置,请按要求填空:(1)用10mL量筒量取6mL蒸馏水,读数时量筒内的液体凹液面最低处应与A图中___处(填“a”或“b”)的刻度线保持水平.(2)B实验成功的关键是___;(填序号)①选用教室内的空气;②装置气密性好;③实验前夹紧止水夹;④红磷过量或足量;⑤冷却后再打开止水夹.(3)C实验中水的作用是______;(4)D实验试管2中产生的气体是__;(填化学式)(5)E实验可能产生的不良后果是________.四、简答题(本大题共2小题,共8分)13.根据下列实验装置图回答问题(1)下列实验中木条的使用不能达到目的的是(______)A用带火星的木条检验氧气B用燃着的木条区别氮气和二氧化碳C用燃着的木条置于集气瓶口,验满二氧化碳D用木条平放在蜡烛火焰中,比较火焰各层的温度(2)写出氯酸钾制取氧气的化学方程式:_______(3)氨气(NH3)是一种无色、有刺激性气味的气体,易溶于水形成氨水,实验室常用氯化铵固体和碱石灰固体共热制取氨气,制取氨气的发生装置是______(填字母)(4)实验室用制取二氧化碳,应选用的发生装置是______(填字母),若收集装置选用F则二...

1、当您付费下载文档后,您只拥有了使用权限,并不意味着购买了版权,文档只能用于自身使用,不得用于其他商业用途(如 [转卖]进行直接盈利或[编辑后售卖]进行间接盈利)。
2、本站所有内容均由合作方或网友上传,本站不对文档的完整性、权威性及其观点立场正确性做任何保证或承诺!文档内容仅供研究参考,付费前请自行鉴别。
3、如文档内容存在违规,或者侵犯商业秘密、侵犯著作权等,请点击“违规举报”。

碎片内容

2023-2024学年湖北省孝感市名校化学九年级第一学期期中复习检测试题含解析.doc

您可能关注的文档

确认删除?