电脑桌面
添加内谋知识网--内谋文库,文书,范文下载到电脑桌面
安装后可以在桌面快捷访问

2023-2024学年湖北省孝昌县九年级化学第一学期期末统考试题含解析.doc

2023-2024学年湖北省孝昌县九年级化学第一学期期末统考试题含解析.doc_第1页
1/12
2023-2024学年湖北省孝昌县九年级化学第一学期期末统考试题含解析.doc_第2页
2/12
2023-2024学年湖北省孝昌县九年级化学第一学期期末统考试题含解析.doc_第3页
3/12
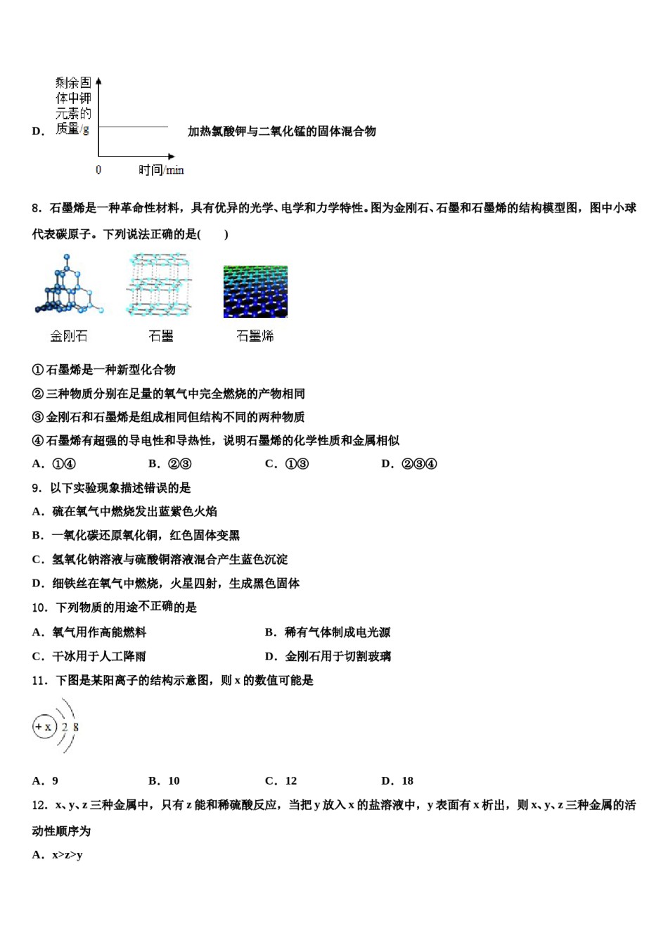
2023-2024学年湖北省孝昌县九年级化学第一学期期末统考试题考生须知:1.全卷分选择题和非选择题两部分,全部在答题纸上作答。选择题必须用2B铅笔填涂;非选择题的答案必须用黑色字迹的钢笔或答字笔写在“答题纸”相应位置上。2.请用黑色字迹的钢笔或答字笔在“答题纸”上先填写姓名和准考证号。3.保持卡面清洁,不要折叠,不要弄破、弄皱,在草稿纸、试题卷上答题无效。一、单选题(本题包括12个小题,每小题3分,共36分.每小题只有一个选项符合题意)1.下列四个图像中,能正确反映对应变化关系的是A加热一定质量的氯酸B电解一定质量的水C木炭在高温下和氧化D用两份完全相同的过钾与二氧化锰铁反应氧化氢溶液分别制取氧气A.AB.BC.CD.D2.在氯化铜和氯化镁的混合溶液中加入过量铁粉,充分反应后过滤,留在滤纸上的是()A.Fe和CuB.Mg和CuC.FeD.Cu3.某学校经过维修后焕然一新,下列有关说法不正确的是A.铺设台阶用的大理石主要成分是碳酸钙B.在校园内种植树木有助于提高校园内空气质量C.铺设操场所用的沥青是煤加工而成的D.校园的铁制栅栏不可能是纯铁制成的4.要除去CO2气体中混有的少量CO,应采用的方法是A.把混合气体点燃B.把混合气体通过澄清石灰水C.把混合气体通过灼热氧化钢D.把混合气体在两个容器中互相倾倒5.下列各组物质的鉴别中,所选的鉴别试剂不正确的是()选项待鉴别的物质鉴别试剂A氧气和二氧化碳澄清石灰水蒸馏水B硝酸铵固体和生石灰酚酞试液硝酸银溶液C氢氧化钠溶液和氯化钠溶液D.DD稀盐酸和氯化镁溶液A.AB.BC.C6.下列课外实验不能成功的是A.用鸡蛋壳与醋酸反应制二氧化碳B.将冷碟子放在蜡烛火焰上方制炭黑C.用6B铅笔芯、导线、电池、灯泡做导电实验D.将缝衣针淬火处理后制钓鱼钩7.如图所示,下列图象反应的对应关系错误的是()A.向一定量的氧化铁中通入一氧化碳气体并持续高温B.通电使水分解C.镁在氧气中燃烧D.加热氯酸钾与二氧化锰的固体混合物8.石墨烯是一种革命性材料,具有优异的光学、电学和力学特性。图为金刚石、石墨和石墨烯的结构模型图,图中小球代表碳原子。下列说法正确的是()①石墨烯是一种新型化合物②三种物质分别在足量的氧气中完全燃烧的产物相同③金刚石和石墨烯是组成相同但结构不同的两种物质④石墨烯有超强的导电性和导热性,说明石墨烯的化学性质和金属相似A.①④B.②③C.①③D.②③④9.以下实验现象描述错误的是A.硫在氧气中燃烧发出蓝紫色火焰B.一氧化碳还原氧化铜,红色固体变黑C.氢氧化钠溶液与硫酸铜溶液混合产生蓝色沉淀D.细铁丝在氧气中燃烧,火星四射,生成黑色固体10.下列物质的用途不正确的是A.氧气用作高能燃料B.稀有气体制成电光源C.干冰用于人工降雨D.金刚石用于切割玻璃11.下图是某阳离子的结构示意图,则x的数值可能是A.9B.10C.12D.1812.x、y、z三种金属中,只有z能和稀硫酸反应,当把y放入x的盐溶液中,y表面有x析出,则x、y、z三种金属的活动性顺序为A.x>z>yB.y>x>zC.z>y>xD.y>z>x二、填空题(本题包括4个小题,每小题7分,共28分)13.请你结合下列装置图回答问题:(1)写出上图中仪器名称:a_____b______(2)实验室用高锰酸钾制氧气时,反应的化学方程式是___,制取比较纯净的氧气装置的组合是___(3)小王同学欲收集一种难溶性气体,认为F装置可以代替E装置,那么小王在使用F装置时,操作过程中应先_____,然后将产生的气体从___端(填c或d)通入。(4)装置G可用于实验室制备二氧化碳,实验室制二氧化碳的化学方程式是_______。(5)请阅读表中资料后,回答下列问题:物质制取气体的药品制取气体的反应条件气体的物理性质氯气MnO2固体和浓盐酸需要加热能溶于水,密度比空气大实验室制取氯气_______(填可以或不可以)采用装置A或B,理由是______。14.氧气在中学化学中有着举足轻重的地位。(1)实验I中仪器集气瓶中留少量水的目的是_____,现象为铁丝剧烈燃烧,火星四射,产生_____色固体。(2)实验II为电解水,发生反应的化学方程式为_____,气体a在电源的_____(填“正”或“负”)极端产生。(3)实验三为测定空气中氧气含量的实验,已知空气中氧气的体积分数为21%...

1、当您付费下载文档后,您只拥有了使用权限,并不意味着购买了版权,文档只能用于自身使用,不得用于其他商业用途(如 [转卖]进行直接盈利或[编辑后售卖]进行间接盈利)。
2、本站所有内容均由合作方或网友上传,本站不对文档的完整性、权威性及其观点立场正确性做任何保证或承诺!文档内容仅供研究参考,付费前请自行鉴别。
3、如文档内容存在违规,或者侵犯商业秘密、侵犯著作权等,请点击“违规举报”。

碎片内容

2023-2024学年湖北省孝昌县九年级化学第一学期期末统考试题含解析.doc

您可能关注的文档

确认删除?