电脑桌面
添加内谋知识网--内谋文库,文书,范文下载到电脑桌面
安装后可以在桌面快捷访问

2023-2024学年湖北省巴东县九年级化学第一学期期中调研模拟试题含解析.doc

2023-2024学年湖北省巴东县九年级化学第一学期期中调研模拟试题含解析.doc_第1页
1/11
2023-2024学年湖北省巴东县九年级化学第一学期期中调研模拟试题含解析.doc_第2页
2/11
2023-2024学年湖北省巴东县九年级化学第一学期期中调研模拟试题含解析.doc_第3页
3/11
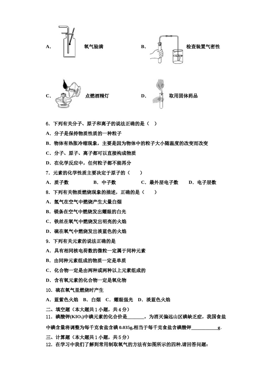
2023-2024学年湖北省巴东县九年级化学第一学期期中调研模拟试题拟试题请考生注意:1.请用2B铅笔将选择题答案涂填在答题纸相应位置上,请用0.5毫米及以上黑色字迹的钢笔或签字笔将主观题的答案写在答题纸相应的答题区内。写在试题卷、草稿纸上均无效。2.答题前,认真阅读答题纸上的《注意事项》,按规定答题。一、单选题(本大题共10小题,共20分)1.地壳中含量最多的金属元素与含量最多的非金属元素组成的化合物的化学式是()A.Na2OB.Fe2O3C.Al2O3D.SiO22.下列有关实验现象的描述中,正确的是A.铁丝生锈后产生一种黑色固体B.红磷在氧气中燃烧时,生成大量白雾C.氯化氢和氨气混合产生白雾D.久置的未打磨的镁条表面呈深灰黑色3.下列说法错误的是A.人体中含量最多的物质是水B.锅底出现大量炭黑时,可调小炉具燃气的进口C.为保护水资源,禁止使用化肥和农药D.同种元素的原子和离子的质子数相等4.下列知识整理的内容中全都正确的选项是A.实验操作B.分子性质①先查气密性,再装药品①品红在水中扩散—分子运动②气体先验纯,再点燃②热胀冷缩—分子的间隔发生变化③排水法收集氢气,先盖玻璃片再正放桌③电解水—分子改变上C.水的净化D.物质鉴别①除去水中色素、异味—活性炭①硬水、软水—用肥皂水②除去悬浮颗粒物—明矾②双氧水、水—用二氧化锰③除去可溶性钙镁化合物—过滤③二氧化碳、氧气、氮气—用燃着木条A.AB.BC.CD.D5.下列实验操作正确的是A.氧气验满B.检查装置气密性C.点燃酒精灯D.取用固体药品6.下列有关分子、原子和离子的说法正确的是()A.分子是保持物质性质的一种粒子B.物体有热胀冷缩现象,主要是因为物体中的粒子大小随温度的改变而改变C.分子、原子、离子都可以直接构成物质D.在化学反应中,任何粒子都不能再分7.元素的化学性质主要决定于原子的()A.质子数B.中子数C.最外层电子数D.电子层数8.下列有关物质燃烧现象的描述,正确的是()A.氢气在空气中燃烧产生大量白烟B.镁条在空气中燃烧发出耀眼的白光C.铁丝在氧气中燃烧发出明亮的火焰D.硫在氧气中燃烧发出淡蓝色的火焰9.下列有关元素的说法正确的是A.具有相同核电荷数的微粒一定属于同种元素B.由同种元素组成的物质一定是单质C.化合物一定是由两种或两种以上元素组成的D.含有氧元素的化合物一定是氧化物10.硫在氧气里燃烧时产生D.淡蓝色火焰A.蓝紫色火焰B.白烟C.耀眼强光二、填空题(本大题共1小题,共4分)11.碘酸钾(KIO3)中碘元素的化合价是_______,为消灭偏远山区碘缺乏症,我国食盐中碘含量将调整为每千克食盐含碘0.035g,相当于每千克食盐含碘酸钾___________g.三、计算题(本大题共1小题,共5分)12.在学习中我们了解到常用制取氧气的方法有如图所示的四种,请回答问题:(1)以绿色化学的理念,你认为甲、乙、丙三种制取氧气的途径中______填“甲”、“乙”或“丙”途径更能体现化学实验的绿色化追求。(2)下列是实验室制取氧气的一些装置,请回答有关问题:①写出仪器的名称:a______。②装置A有一处明显的不符合题意,可以通过调节螺旋按钮______和______(选填“K1”、“K2”、“K3”)进行改正。上述装置改正后,请回答以下问题。③实验室采用途径甲制取氧气,应选用的发生装置是______(填编号),试管口要放______,目的是______,此反应的符号表达式为______,用E装置收集气体,当______时开始收集氧气。④采用途径乙制取氧气,如需随时控制生成气体的量并节约药品,发生装置最好选用______(填编号)。⑤若医院利用F装置来观察给病人输氧情况,导管______(填“c”或“d”)端连接病人吸氧气的塑胶管。⑥若用氯酸钾来代替高锰酸钾,只需要氯酸钾______g就能得到氧气氯酸钾中氧元素会全部转化成氧气中的氧元素。四、简答题(本大题共2小题,共8分)13.人类生活和工农业生产都离不开水。(1)下图是自来水厂净水过程示意图:图中A池是___池,在吸附池中一般使用的物质名称是___。水是一切生命体生存所必需的物质,为了人类的生存和发展,人类必须爱护水资源,请你写一条节约用水的措施____。(2)自来水消毒过程中通常会发生如下化学反应,其反应的微观过程可...

1、当您付费下载文档后,您只拥有了使用权限,并不意味着购买了版权,文档只能用于自身使用,不得用于其他商业用途(如 [转卖]进行直接盈利或[编辑后售卖]进行间接盈利)。
2、本站所有内容均由合作方或网友上传,本站不对文档的完整性、权威性及其观点立场正确性做任何保证或承诺!文档内容仅供研究参考,付费前请自行鉴别。
3、如文档内容存在违规,或者侵犯商业秘密、侵犯著作权等,请点击“违规举报”。

碎片内容

2023-2024学年湖北省巴东县九年级化学第一学期期中调研模拟试题含解析.doc

您可能关注的文档

确认删除?