电脑桌面
添加内谋知识网--内谋文库,文书,范文下载到电脑桌面
安装后可以在桌面快捷访问

2023-2024学年湖北省广水市城郊街道办事处中学九年级化学第一学期期中监测试题含解析.doc

2023-2024学年湖北省广水市城郊街道办事处中学九年级化学第一学期期中监测试题含解析.doc_第1页
1/10
2023-2024学年湖北省广水市城郊街道办事处中学九年级化学第一学期期中监测试题含解析.doc_第2页
2/10
2023-2024学年湖北省广水市城郊街道办事处中学九年级化学第一学期期中监测试题含解析.doc_第3页
3/10
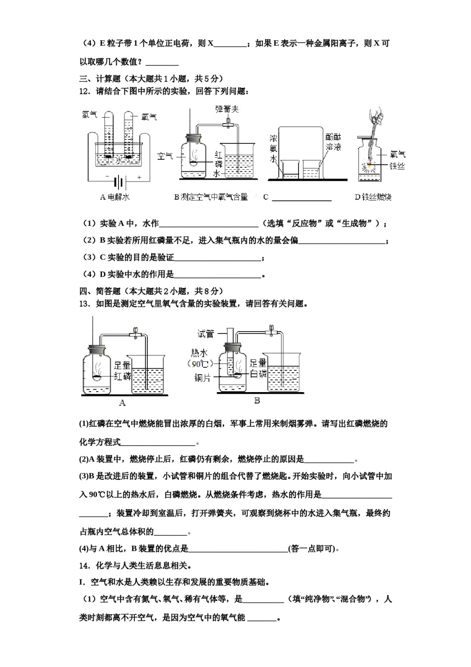
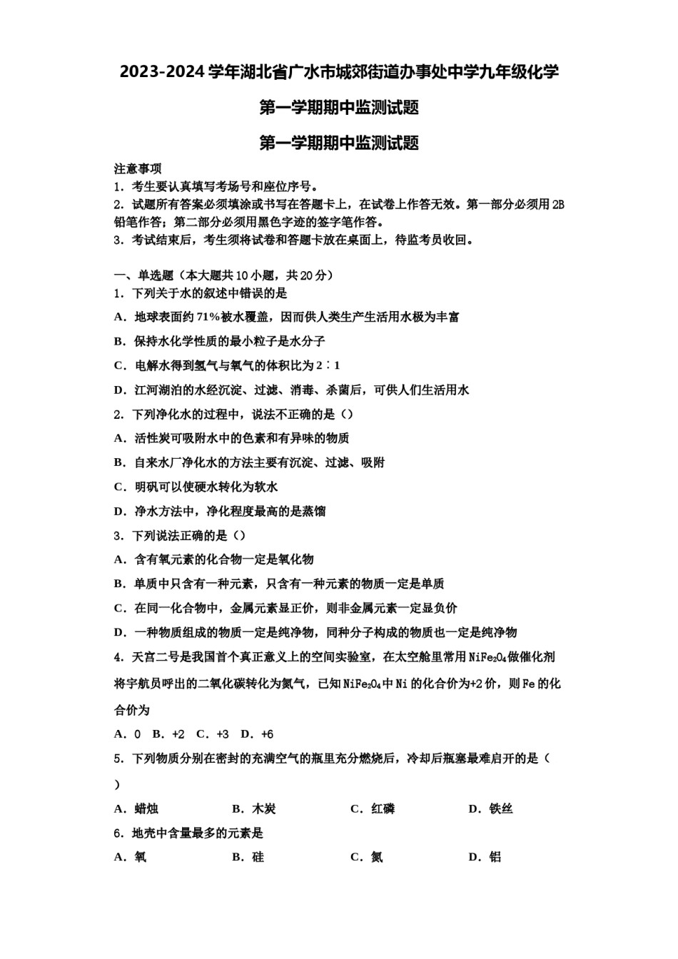
2023-2024学年湖北省广水市城郊街道办事处中学九年级化学第一学期期中监测试题第一学期期中监测试题注意事项1.考生要认真填写考场号和座位序号。2.试题所有答案必须填涂或书写在答题卡上,在试卷上作答无效。第一部分必须用2B铅笔作答;第二部分必须用黑色字迹的签字笔作答。3.考试结束后,考生须将试卷和答题卡放在桌面上,待监考员收回。一、单选题(本大题共10小题,共20分)1.下列关于水的叙述中错误的是A.地球表面约71%被水覆盖,因而供人类生产生活用水极为丰富B.保持水化学性质的最小粒子是水分子C.电解水得到氢气与氧气的体积比为2∶1D.江河湖泊的水经沉淀、过滤、消毒、杀菌后,可供人们生活用水2.下列净化水的过程中,说法不正确的是()A.活性炭可吸附水中的色素和有异味的物质B.自来水厂净化水的方法主要有沉淀、过滤、吸附C.明矾可以使硬水转化为软水D.净水方法中,净化程度最高的是蒸馏3.下列说法正确的是()A.含有氧元素的化合物一定是氧化物B.单质中只含有一种元素,只含有一种元素的物质一定是单质C.在同一化合物中,金属元素显正价,则非金属元素一定显负价D.一种物质组成的物质一定是纯净物,同种分子构成的物质也一定是纯净物4.天宫二号是我国首个真正意义上的空间实验室,在太空舱里常用NiFe2O4做催化剂将宇航员呼出的二氧化碳转化为氮气,已知NiFe2O4中Ni的化合价为+2价,则Fe的化合价为C.+3D.+6A.0B.+25.下列物质分别在密封的充满空气的瓶里充分燃烧后,冷却后瓶塞最难启开的是()B.木炭C.红磷D.铁丝A.蜡烛6.地壳中含量最多的元素是A.氧B.硅C.氮D.铝7.下面是一学习小组针对科学探究完成的几个问题:①呼出的气体是什么?②呼出的气体中一定有二氧化碳③呼出的气体中可能有二氧化碳④将呼出的气体通入澄清石灰水中,发现石灰水变浑浊⑤这个实验既简单,现象又明显。按照“提出问题—猜想与假设—收集证据一获得结论一反思与评价”进行排序,其中正确的是猜想A.①②③④⑤B.①③④②⑤C.①③②④⑤D.①②④③⑤8.主持测定了铟、铱、锑、铕、铈、铒、锗、锌、镝几种元素相对原子质量的新值的中国科学家是B.张青莲C.道尔顿D.屠呦呦A.拉瓦锡9.有五种物质,其中能对空气造成污染的是:①汽车排出尾气形成的烟雾②石油化工厂排出的废气③天然水蒸发成水蒸气④植物光合作用放出的气体⑤煤燃烧产生的烟尘A.②④B.①②⑤C.③⑤D.①③④10.分子和原子都是构成物质的基本粒子.从分子的角度分析,下列解释错误的是()A.香飘万里﹣﹣分子在不断地运动B.热胀冷缩﹣﹣分子的间隔随温度的变化而改变C.空气是混合物﹣﹣空气中含有多种不同的分子D.水的天然循环﹣﹣分子可以分成原子,原子再重新组合成新的分子二、填空题(本大题共1小题,共4分)11.根据下列粒子结构示意图,回答问题.(1)上图A、B、C、D、F这些粒子共表示________种元素(2)C和F两种粒子的____________相同,所以它们具有相似的化学性质(3)D原子在化学反应中易________填(“得到”或“失去”)电子(4)E粒子带1个单位正电荷,则X________;如果E表示一种金属阳离子,则X可以取哪几个数值?________三、计算题(本大题共1小题,共5分)12.请结合下图中所示的实验,回答下列问题:(1)实验A中,水作________________________(选填“反应物”或“生成物”);(2)B实验若所用红磷量不足,进入集气瓶内的水的量会偏_____________________;(3)C实验的目的是验证_____________________;(4)D实验中水的作用是_____________________。四、简答题(本大题共2小题,共8分)13.如图是测定空气里氧气含量的实验装置,请回答有关问题。(1)红磷在空气中燃烧能冒出浓厚的白烟,军事上常用来制烟雾弹。请写出红磷燃烧的化学方程式__________________。(2)A装置中,燃烧停止后,红磷仍有剩余,燃烧停止的原因是____________。(3)B是改进后的装置,小试管和铜片的组合代替了燃烧匙。开始实验时,向小试管中加入90℃以上的热水后,白磷燃烧。从燃烧条件考虑,热水的作用是________________________;装置冷却到室温后,打开弹簧夹,可观察到烧杯中...

1、当您付费下载文档后,您只拥有了使用权限,并不意味着购买了版权,文档只能用于自身使用,不得用于其他商业用途(如 [转卖]进行直接盈利或[编辑后售卖]进行间接盈利)。
2、本站所有内容均由合作方或网友上传,本站不对文档的完整性、权威性及其观点立场正确性做任何保证或承诺!文档内容仅供研究参考,付费前请自行鉴别。
3、如文档内容存在违规,或者侵犯商业秘密、侵犯著作权等,请点击“违规举报”。

碎片内容

2023-2024学年湖北省广水市城郊街道办事处中学九年级化学第一学期期中监测试题含解析.doc

您可能关注的文档

确认删除?