电脑桌面
添加内谋知识网--内谋文库,文书,范文下载到电脑桌面
安装后可以在桌面快捷访问

2023-2024学年湖北省恩施市巴东县九年级化学第一学期期中监测试题含解析.doc

2023-2024学年湖北省恩施市巴东县九年级化学第一学期期中监测试题含解析.doc_第1页
1/12
2023-2024学年湖北省恩施市巴东县九年级化学第一学期期中监测试题含解析.doc_第2页
2/12
2023-2024学年湖北省恩施市巴东县九年级化学第一学期期中监测试题含解析.doc_第3页
3/12
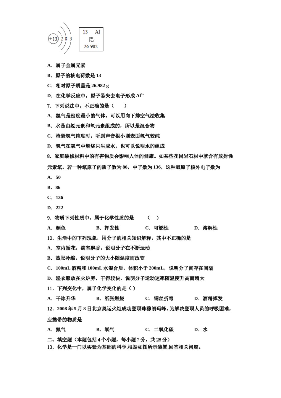
2023-2024学年湖北省恩施市巴东县九年级化学第一学期期中监测试题监测试题请考生注意:1.请用2B铅笔将选择题答案涂填在答题纸相应位置上,请用0.5毫米及以上黑色字迹的钢笔或签字笔将主观题的答案写在答题纸相应的答题区内。写在试题卷、草稿纸上均无效。2.答题前,认真阅读答题纸上的《注意事项》,按规定答题。一、单选题(本题包括12个小题,每小题3分,共36分.每小题只有一个选项符合题意)1.对下列事实解释不正确的是()选项事实解释A遥知不是雪,为有暗香来微粒在不断运动B氧化汞受热分解生成汞和氧气分子可以分成原子,原子再重新组合成新分子C变瘪的乒乓球放入热水中能鼓起来微粒的大小随温度的改变而改变DN2的化学性质不活泼,而O2比较活泼不同分子化学性质不同A.AB.BC.CD.D2.下列关于氧气的说法正确的是()A.氧气能支持燃烧,可作燃料B.水生生物能依靠溶于水中的氧气而生存C.氧气能跟所有物质发生氧化反应D.氧气约占空气总体积的78%3.空气中含量较多,可用作焊接金属保护气的是A.氮气B.氧气C.二氧化碳D.稀有气体4.下列反应既是化合反应,又是氧化反应的是A.木炭在空气中燃烧B.过氧化氢制氧气C.加热碳酸氢铵D.二氧化碳和水反应5.日常生活中的下列物质,属于化合物的是A.矿泉水B.蒸馏水C.液氧D.空气6.根据图的信息判断,下列关于铝的说法错误的是A.属于金属元素B.原子的核电荷数是13C.相对原子质量是26.982gD.在化学反应中,原子易失去电子形成Al3+7.下列说法中,不正确的是()A.氢气是密度最小的气体,可以用向下排空气法收集B.水是由氢元素和氧元素组成的,所以是混合物C.检验氢气纯度时,听到声音很小则表面氢气较纯D.氢气在氧气中燃烧只生成水,也可以说明水的组成8.家庭装修材料中的有害物质会影响人体的健康。如某些花岗岩石材中就含有放射性元素氡。若一种氡原子的质子数为86,中子数为136,这种氡原子核外电子数为A.50B.86C.136D.2229.物质下列性质中,属于化学性质的是()A.颜色B.挥发性C.可燃性D.溶解性10.生活中的下列现象,用分子的相关知识解释,其中不正确的是A.室内插花,满室飘香,说明分子在不断运动B.热胀冷缩,说明分子的大小随温度而改变C.100mL酒精和100mL水混合后,体积小于200mL,说明分子间存在间隔D.湿衣服放在火炉旁,干得较快,说明分子运动速率随温度升高而增大11.下列变化中,属于化学变化的是()A.干冰升华B.纸张燃烧C.铜丝折弯D.酒精挥发12.2008年5月8日北京奥运火炬成功登顶珠穆朗玛峰。为解决登顶人员的呼吸困难,应携带的物质是B.氧气C.二氧化碳D.水A.氮气二、填空题(本题包括4个小题,每小题7分,共28分)13.化学是一门以实验为基础的科学,根据如图所示装置,回答相关问题。(1)图中标有序号的仪器名称是______。(2)实验室用双氧水和二氧化锰制取氧气,该反应文字表达式是______,若依此为原料来制取一瓶氧气用于铁丝燃烧的实验,应选择的发生与收集装置的组合是______从中选择,填字母。(3)装置F可以作为制取二氧化碳的发生装置,相比B装置其主要优点是______。(4)已知:一氧化氮是生命体系信息分子之一,在常温下,它是难溶于水且不与水反应,易与反应生成二氧化氮的气体。实验室收集少量NO的装置可用______填字母。14.请结合图回答问题:(1)标号①②的仪器名称:①__________,②__________。(2)实验室加热高锰酸钾制取较纯净的O2,选用的发生装置是________,实验过程中当观察到___________(填写现象)时,说明气体收集满,接下来应先________________(填“从水中取出导气管”或“熄灭酒精灯”)。若发现D中的水变红,可能原因是___________________。加热高锰酸钾制取O2的符号表达式为_________________。(3)常温下,实验室用锌粒和稀盐酸混合制取氢气,选择发生装置为_____(填序号,下同)。氢气是最轻的气体,难溶于水,则可用装置______收集。若将发生装置由B改为F,其优点是__________。(4)某同学误将少量KMnO4当成MnO2加入KClO3中进行加热制取氧气,部分物质质量随时间变化如图所示,下列关于该过程的说法正确的是(_______)Ac可以代表...

1、当您付费下载文档后,您只拥有了使用权限,并不意味着购买了版权,文档只能用于自身使用,不得用于其他商业用途(如 [转卖]进行直接盈利或[编辑后售卖]进行间接盈利)。
2、本站所有内容均由合作方或网友上传,本站不对文档的完整性、权威性及其观点立场正确性做任何保证或承诺!文档内容仅供研究参考,付费前请自行鉴别。
3、如文档内容存在违规,或者侵犯商业秘密、侵犯著作权等,请点击“违规举报”。

碎片内容

2023-2024学年湖北省恩施市巴东县九年级化学第一学期期中监测试题含解析.doc

您可能关注的文档

确认删除?