电脑桌面
添加内谋知识网--内谋文库,文书,范文下载到电脑桌面
安装后可以在桌面快捷访问

2023-2024学年湖北省枝江市九校化学九上期中考试模拟试题含解析.doc

2023-2024学年湖北省枝江市九校化学九上期中考试模拟试题含解析.doc_第1页
1/13
2023-2024学年湖北省枝江市九校化学九上期中考试模拟试题含解析.doc_第2页
2/13
2023-2024学年湖北省枝江市九校化学九上期中考试模拟试题含解析.doc_第3页
3/13
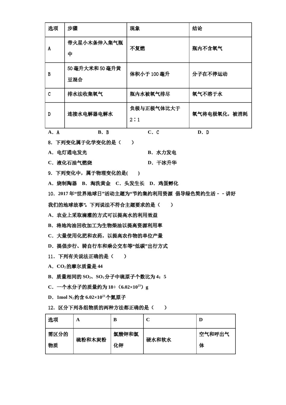
2023-2024学年湖北省枝江市九校化学九上期中考试模拟试题注意事项:1.答题前,考生先将自己的姓名、准考证号填写清楚,将条形码准确粘贴在考生信息条形码粘贴区。2.选择题必须使用2B铅笔填涂;非选择题必须使用0.5毫米黑色字迹的签字笔书写,字体工整、笔迹清楚。3.请按照题号顺序在各题目的答题区域内作答,超出答题区域书写的答案无效;在草稿纸、试题卷上答题无效。4.保持卡面清洁,不要折叠,不要弄破、弄皱,不准使用涂改液、修正带、刮纸刀。一、单选题(本题包括12个小题,每小题3分,共36分.每小题只有一个选项符合题意)1.下列化学用语表示正确的是A.氢氧根离子:OH-B.铝离子:Al+3C.氮原子:N2D.氧化汞:HgO22.在一个密闭容器内有甲、乙、丙、丁四种物质,在一定条件下充分反应,测得反应前后各物质的质量如下,下列说法正确的是物质甲乙丙丁反应前质量/g20102020反应后质量/g2待测3226A.乙一定是催化剂B.该反应是化合反应C.待测质量为10gD.反应中甲、丁的质量比为1∶13.下列物质的主要用途不是由其化学性质决定的是()A.用稀有气体作保护气B.用铜作导线C.氧气用于医疗急救D.用氢气作燃料4.以甲醇为原料的一款新型手机电池,其反应原理为:2CH3OH+3X+4NaOH=2Na2CO3+6H2O,其中X的化学式为()。A.COB.CO2C.O2D.H25.下列物质的化学式书写错误的是A.氮气N2B.二氧化硫SO2C.氧化铝AlOD.氯化钠NaCl6.下面是某学生的一些实验记录,其中正确的是()A.用托盘天平称取12.55gNaCl固体B.用量筒量取5.25mL稀硫酸C.用pH试纸测得某种稀氢氧化钠溶液的pH为8D.用温度计测量氢氧化钠溶液的温度为45.58℃7.下列是小铭同学进行的实验操作及判断,其中正确的是()选项步骤现象结论带火星小木条伸入集气瓶A不复燃瓶内不含氧气中50毫升大米和50毫升黄B体积小于100毫升分子在不停运动豆混合C排水法收集氧气瓶内水被氧气排尽氧气不溶于水负极与正极气体比大于D连接水电解器电解水氧气将电极氧化,被消耗2∶1A.AB.BC.CD.D8.下列变化属于化学变化的是()B.水力发电A.电灯通电发光C.液化石油气燃烧D.干冰升华9.下列变化中,属于物理变化的是()A.烧制陶器B.淘洗黄金C.头发生长D.鸡蛋孵化10.2017年“世界地球日”活动主题为“节约集约利用资源倡导绿色简约生活﹣﹣讲好我们的地球故事”。下列说法不符合主题要求的是()A.农业上采取滴灌的方式可以提高水的利用效益B.将地沟油回收加工为生物柴油以提高资源利用率C.大量使用化肥和农药,以提高农作物的单位产量D.提倡步行、骑自行车和乘公交车等“低碳”出行方式11.下列有关说法正确的是()A.CO2的摩尔质量是44B.质量相同的SO2、SO3分子中硫原子个数比为4:5C.一个水分子的质量约为18÷(6.02×1023)gD.1molN2约含6.02×1023个氮原子12.区分下列各组物质的两种方法都正确的是()选项ABCD需区分的硫粉和木炭粉氯酸钾和氯硬水和软水空气和呼出气物质化钾体方法一观察颜色观察颜色分别加入肥皂水,搅分别伸入带火拌,观察现象星的木条,观察颜色方法二分别在空气中加水溶解观察颜色分别加入澄清点燃,观察现石灰水,观察象现象D.DA.AB.BC.C二、填空题(本题包括4个小题,每小题7分,共28分)13.根据下列实验装置图填空:(1)写出图中标示的仪器名称:a_______;b_______(2)兴趣小组在实验室用双氧水和二氧化锰制取一瓶相对纯净的氧气,写出反应的化学方程式_______,制取装置组合为_____(填对应字母),当_________________时说明收集的氧气已满。(3)兴趣小组集满氧气后进行实验,发现氧气不纯,原因可能是__________。14.实验室部分装置如图所示,请回答下列问题。(1)写出反应的表达式,并选择发生和收集氧气的装置,填写在下表中(填字母)。选用药品反应的文字表达式发生装置收集装_____过氧化氢溶液和二氧化锰__________高锰酸钾__________(2)如果用固体锌与硫酸溶液常温下制备氢气。可选用的发生装置是_____(填字母)。若改用下图装置收集氢气,则气体应从_____进,_____出。(填“a”或“b”)。(3)选用E装置收集气体时,下列实验操作正确的是_____(填序...

1、当您付费下载文档后,您只拥有了使用权限,并不意味着购买了版权,文档只能用于自身使用,不得用于其他商业用途(如 [转卖]进行直接盈利或[编辑后售卖]进行间接盈利)。
2、本站所有内容均由合作方或网友上传,本站不对文档的完整性、权威性及其观点立场正确性做任何保证或承诺!文档内容仅供研究参考,付费前请自行鉴别。
3、如文档内容存在违规,或者侵犯商业秘密、侵犯著作权等,请点击“违规举报”。

碎片内容

2023-2024学年湖北省枝江市九校化学九上期中考试模拟试题含解析.doc

您可能关注的文档

确认删除?