电脑桌面
添加内谋知识网--内谋文库,文书,范文下载到电脑桌面
安装后可以在桌面快捷访问

2023-2024学年湖北省枣阳市九年级化学第一学期期中综合测试模拟试题含解析.doc

2023-2024学年湖北省枣阳市九年级化学第一学期期中综合测试模拟试题含解析.doc_第1页
1/12
2023-2024学年湖北省枣阳市九年级化学第一学期期中综合测试模拟试题含解析.doc_第2页
2/12
2023-2024学年湖北省枣阳市九年级化学第一学期期中综合测试模拟试题含解析.doc_第3页
3/12
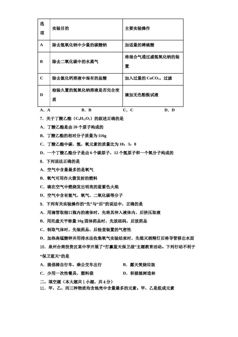
2023-2024学年湖北省枣阳市九年级化学第一学期期中综合测试模拟试题试模拟试题注意事项:1.答卷前,考生务必将自己的姓名、准考证号、考场号和座位号填写在试题卷和答题卡上。用2B铅笔将试卷类型(B)填涂在答题卡相应位置上。将条形码粘贴在答题卡右上角"条形码粘贴处"。2.作答选择题时,选出每小题答案后,用2B铅笔把答题卡上对应题目选项的答案信息点涂黑;如需改动,用橡皮擦干净后,再选涂其他答案。答案不能答在试题卷上。3.非选择题必须用黑色字迹的钢笔或签字笔作答,答案必须写在答题卡各题目指定区域内相应位置上;如需改动,先划掉原来的答案,然后再写上新答案;不准使用铅笔和涂改液。不按以上要求作答无效。4.考生必须保证答题卡的整洁。考试结束后,请将本试卷和答题卡一并交回。一、单选题(本大题共10小题,共20分)1.碳﹣12、碳﹣13、碳﹣14都是碳元素的原子,它们的主要差别在于()A.电子数目不同B.中子数目不同C.质子数目不同D.化学性质不同2.氧气是我们身边常见的物质,以下关于氧气的叙述不正确的是()A.氧气能支持其它物质的燃烧,所以可以作燃料B.鱼、虾能在水中生存是由于氧气不易溶于水C.物质在氧气中燃烧的反应不一定是化合反应D.物质与氧气发生的反应都是氧化反应3.下列物质的化学式书写正确的是A.氧化铝AlOB.氦气He2C.氯化亚铁FeCl3D.氢氧化钾KOH4.菱铁矿的主要成分是()A.Fe3O4B.Fe2O3C.FeS2D.FeCO35.对下列实验中出现的异常情况的原因分析,不合理的是()A.做细铁丝在氧气中燃烧实验时,铁丝没有燃烧--氧气纯度不够B.点燃一氧化碳时发生爆炸--点燃前没有检验纯度C.测定空气中的氧气含量时,气体减少的体积小于1/5--红磷过量D.制取O2时,始终收集不到O2--装置气密性不好6.下列实验操作能达到实验目的是选主要实验操作实验目的项A除去氢氧化钠中少量的碳酸钠加适量的稀硫酸B除去二氧化碳中的水蒸气将混合气通过盛氢氧化钠的装置C除去氯化钙溶液中混有的盐酸加入过量的CaCO3,过滤检验久置的氢氧化钠溶液是否完全变D滴加无色酚酞试液质A.AB.BC.CD.D7.关于丁酸乙酯(C6H12O2)的叙述正确的是A.丁酸乙酯是由20个原子构成的B.丁酸乙酯的相对分子质量为116gC.丁酸乙酯中碳、氢、氧元素的质量比为18:3:8D.一个丁酸乙酯分子是由6个碳原子、12个氢原子和一个氧分子构成的8.下列说法正确的是A.空气中含量最多的是氧气B.氧气可用作火箭发射的燃料C.硫在空气中燃烧发出明亮的蓝紫色火焰D.空气中含有氮气、氧气、二氧化碳等分子9.下列有关实验操作的“先”与“后”的说法中,正确的是A.用滴管取细口瓶内的液体时,先将其伸入液体内,后挤压取液B.用托盘天平称量10g固体药品时,先放砝码,后放药品C.制取气体时,先装药品,后检查装置的气密性D.加热高锰酸钾并用排水法收集氧气实验结束时,先熄灭酒精灯后将导管移出水面10.泉州台商投资区某中学开展了“打赢蓝天保卫战”主题教育活动。下列行动不利于“保卫蓝天“的是A.提倡骑自行车、乘公交车出行B.露天焚烧垃圾C.少用一次性餐具、塑料袋D.积极植树造林二、填空题(本大题共1小题,共4分)11.甲、乙、丙三种物质均含地壳中含量最多的元素。甲、乙是组成元素相同的化合物,丙是单质;甲、乙在常温下均为液体,在一定条件下均可分解成丙;它们之间有如图所示的转化关系(部分物质和反应条件已经略去)。则:甲的化学式为________________;丙转化成乙的化学方程式为_____________________________________________;从微观的角度解释甲、乙性质有差异的原因是________________________________。三、计算题(本大题共1小题,共5分)12.下面是几种实验室制取气体的发生装置和收集装置,请回答下列问题:(1)指出图中标有数字的仪器名称:①__________;②__________;(2)实验室用双氧水和二氧化锰制取氧气时应选用______(填字母标号,下同)作发生装置,写出该反应的文字表达式_____________________,其中二氧化锰的作用是____________,若要收集较为纯净的氧气最好选用______装置;(3)实验室用高锰酸钾制取氧气时,发生装置应选用_____(填编...

1、当您付费下载文档后,您只拥有了使用权限,并不意味着购买了版权,文档只能用于自身使用,不得用于其他商业用途(如 [转卖]进行直接盈利或[编辑后售卖]进行间接盈利)。
2、本站所有内容均由合作方或网友上传,本站不对文档的完整性、权威性及其观点立场正确性做任何保证或承诺!文档内容仅供研究参考,付费前请自行鉴别。
3、如文档内容存在违规,或者侵犯商业秘密、侵犯著作权等,请点击“违规举报”。

碎片内容

2023-2024学年湖北省枣阳市九年级化学第一学期期中综合测试模拟试题含解析.doc

您可能关注的文档

确认删除?