电脑桌面
添加内谋知识网--内谋文库,文书,范文下载到电脑桌面
安装后可以在桌面快捷访问

2023-2024学年湖北省枣阳市吴店镇清潭第一中学化学九年级第一学期期中预测试题含解析.doc

2023-2024学年湖北省枣阳市吴店镇清潭第一中学化学九年级第一学期期中预测试题含解析.doc_第1页
1/12
2023-2024学年湖北省枣阳市吴店镇清潭第一中学化学九年级第一学期期中预测试题含解析.doc_第2页
2/12
2023-2024学年湖北省枣阳市吴店镇清潭第一中学化学九年级第一学期期中预测试题含解析.doc_第3页
3/12
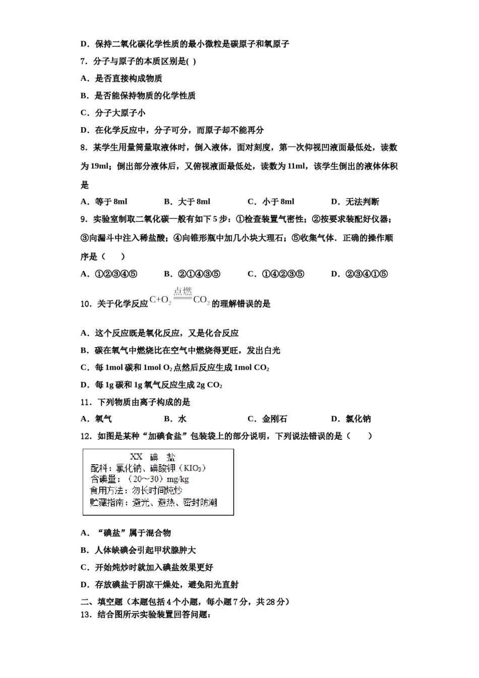
2023-2024学年湖北省枣阳市吴店镇清潭第一中学化学九年级第一学期期中预测试题第一学期期中预测试题注意事项:1.答卷前,考生务必将自己的姓名、准考证号填写在答题卡上。2.回答选择题时,选出每小题答案后,用铅笔把答题卡上对应题目的答案标号涂黑,如需改动,用橡皮擦干净后,再选涂其它答案标号。回答非选择题时,将答案写在答题卡上,写在本试卷上无效。3.考试结束后,将本试卷和答题卡一并交回。一、单选题(本题包括12个小题,每小题3分,共36分.每小题只有一个选项符合题意)1.下列常见的现象中,一定发生化学变化的是()A.粉笔折断B.湿衣服晾干C.食物腐烂D.木材制成桌椅2.下列元素符号书写不正确的是A.硅SIB.硫SC.钠NaD.铜Cu3.化学符号“2H”表示A.二个氢原子B.二个氢元素C.二个氢分子D.氢气4.油炸食品中含有致癌物丙烯酰胺(化学式为C3H5ON),下列说法中错误的是A.丙烯酰胺由四种元素组成B.丙烯酰胺中碳、氢元素的质量比为3∶5C.一个丙烯酰胺分子中共有10个原子D.长期食用油炸食品不利于人体健康5.除去下列各物质中的少量杂质,所用方法不可行的是选项物质杂质除去杂质的方法ACO2CO将混合气体通过灼热的CuOBNaCl泥沙加水溶解、过滤、蒸发CCu粉Fe粉用磁铁吸出DKClKClO3加入少量MnO2,加热A.AB.BC.CD.D6.关于分子和原子的说法,正确的是()A.化学变化中分子种类不一定发生变化B.不同种原子可以构成分子,同种原子不可以构成分子C.原子也是构成物质的一种微粒D.保持二氧化碳化学性质的最小微粒是碳原子和氧原子7.分子与原子的本质区别是()A.是否直接构成物质B.是否能保持物质的化学性质C.分子大原子小D.在化学反应中,分子可分,而原子却不能再分8.某学生用量筒量取液体时,倒入液体,面对刻度,第一次仰视凹液面最低处,读数为19ml;倒出部分液体后,又俯视液面最低处,读数为11ml,该学生倒出的液体体积是B.大于8mlC.小于8mlD.无法判断A.等于8ml9.实验室制取二氧化碳一般有如下5步:①检查装置气密性;②按要求装配好仪器;③向漏斗中注入稀盐酸;④向锥形瓶中加几小块大理石;⑤收集气体.正确的操作顺序是()A.①②③④⑤B.②①④③⑤C.①④②③⑤D.②③④①⑤10.关于化学反应的理解错误的是A.这个反应既是氧化反应,又是化合反应B.碳在氧气中燃烧比在空气中燃烧得更旺,发出白光C.每1mol碳和1molO2点然后反应生成1molCO2D.每1g碳和1g氧气反应生成2gCO211.下列物质由离子构成的是A.氧气B.水C.金刚石D.氯化钠12.如图是某种“加碘食盐”包装袋上的部分说明,下列说法错误的是()A.“碘盐”属于混合物B.人体缺碘会引起甲状腺肿大C.开始炖炒时就加入碘盐效果更好D.存放碘盐于阴凉干燥处,避免阳光直射二、填空题(本题包括4个小题,每小题7分,共28分)13.结合图所示实验装置回答问题:(1)指出图中标有数字的仪器的名称:①__________②__________③_________(2)实验室若用高锰酸钾制取氧气,可选用的发生装置是_____(填标号,下同),若要收集较纯净的氧气,应选择的收集装置是_______。反应的文字表达式为______,其反应类型是________。(3)实验室若用装置B作为制取二氧化碳的发生装置,应选择的固体药品是______,液体药品是______。反应的文字表达式为___________,检查装置B气密性的方法是:用止水夹夹住导气管,通过长颈漏斗往锥形瓶中倒水,若观察到___________现象,说明装置的气密性完好。(4)医院给病人输氧气时用到的“湿化瓶”装置如图所示。下列关于该装置的说法正确的是___________(填标号)。A导管a连接供给氧气的钢瓶B该装置可用来观察输出氧气的速度C通过该装置可以控制输出氧气的速度(5)氢气是相同条件下密度最小的气体,难溶于水。实验室中可以用金属锌与稀硫酸反应制取氢气,其发生装置应选用______(填标号,下同),收集装置是_______。14.小刚同学在做一定溶质质量分数的氯化钠溶液的配制实验时,其配制过程如图所示。试回答下列问题:(1)写出图中有标号仪器的名称:a_____(2)图示实验中玻璃棒的作用是_______(3)称量氯化钠时,若将氯化钠放在天平的右盘中,砝...

1、当您付费下载文档后,您只拥有了使用权限,并不意味着购买了版权,文档只能用于自身使用,不得用于其他商业用途(如 [转卖]进行直接盈利或[编辑后售卖]进行间接盈利)。
2、本站所有内容均由合作方或网友上传,本站不对文档的完整性、权威性及其观点立场正确性做任何保证或承诺!文档内容仅供研究参考,付费前请自行鉴别。
3、如文档内容存在违规,或者侵犯商业秘密、侵犯著作权等,请点击“违规举报”。

碎片内容

2023-2024学年湖北省枣阳市吴店镇清潭第一中学化学九年级第一学期期中预测试题含解析.doc

您可能关注的文档

确认删除?