电脑桌面
添加内谋知识网--内谋文库,文书,范文下载到电脑桌面
安装后可以在桌面快捷访问

2023-2024学年湖北省武汉市东湖高新区化学九上期中考试试题含解析.doc

2023-2024学年湖北省武汉市东湖高新区化学九上期中考试试题含解析.doc_第1页
1/14
2023-2024学年湖北省武汉市东湖高新区化学九上期中考试试题含解析.doc_第2页
2/14
2023-2024学年湖北省武汉市东湖高新区化学九上期中考试试题含解析.doc_第3页
3/14
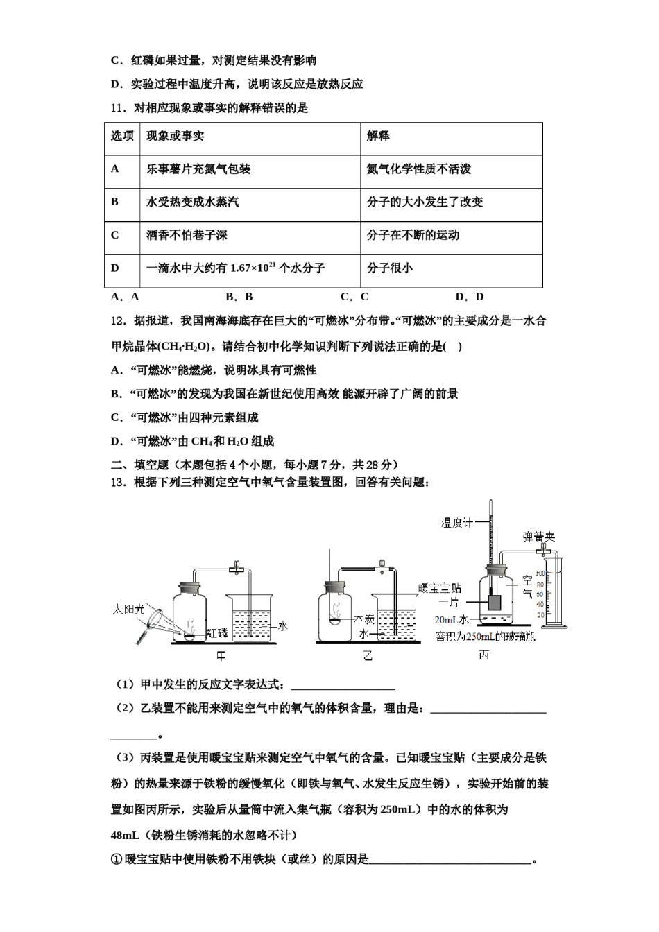
2023-2024学年湖北省武汉市东湖高新区化学九上期中考试试题题注意事项1.考生要认真填写考场号和座位序号。2.试题所有答案必须填涂或书写在答题卡上,在试卷上作答无效。第一部分必须用2B铅笔作答;第二部分必须用黑色字迹的签字笔作答。3.考试结束后,考生须将试卷和答题卡放在桌面上,待监考员收回。一、单选题(本题包括12个小题,每小题3分,共36分.每小题只有一个选项符合题意)1.实验室利用过氧化氢、高锰酸钾、水等物质都可以制取氧气,原因之一是它们A.都属于氧化物B.都含有氧气C.都含有氧气分子D.都含有氧元素2.垃圾是“放错位置的资源”,下列不合理的是()A.可回收:易拉罐B.不可回收:废报纸C.有害:水银温度计D.餐厨:剩余饭菜3.空气污染指数简称API,下列物质不属于空气污染物的是()A.二氧化碳B.一氧化碳C.臭氧D.可吸入颗粒物4.东风型液体洲际弹道导弹是我国研制的第一代洲际地地战略导弹,导弹采用可常温贮存的四氧化二氮和偏二甲肼作推进剂。有关偏二甲肼说法正确的是()A.偏二甲肼由12个原子构成B.偏二甲肼由碳、氢、氧3种元素组成C.偏二甲肼中氮元素质量分数最大D.偏二甲肼中碳、氢、氮元素的质量比为1:4:15.下列物质的用途,主要利用了物质的化学性质的是:A.铜用于制造导线B.稀有气体用作电光源C.生铁铸造铁锅D.氧气用于急救病人6.据报道,“火星快车”号探测器在火星大气层中发现了一种二氧化碳分子,它的化学式可表示为C16O18O(元素符号左上角的数字代表该原子中质子数和中子数之和)。下列有关说法不正确的是()B.18O中的质子数为8A.C16O18O是一种单质C.18O中的中子数为10D.目前提出的“零碳经济”,有利于控制温室效应7.下列对宏观事实的微观解释不正确的是A.湿衣服晾在阳光充足的地方容易干——温度升高,分子运动加快B.液态水受热变为水蒸气时体积增大——温度升高,分子体积变大C.固体碘(I2)和碘蒸气(I2)都能使淀粉溶液变蓝色——同种分子性质相同D.过氧化氢在催化剂作用下生成水和氧气——化学反应中分子发生改变8.下列说法正确的是()A.浓盐酸在空气中会形成白烟B.醋酸溶液可使紫色石蕊溶液变蓝C.稀释浓硫酸时,一定要把水注入浓硫酸中D.浓硫酸露置于空气中,溶质质量分数会变小9.下列实验操作()A.过滤B.读取液体体积C.向酒精灯里添加酒精D.氢气验纯10.如图是“空气中氧气含量的测定”实验,说法错误的是A.实验过程中,若无止水夹,会导致测定结果偏低B.冷却后水倒流瓶内,可测定空气中氧气的体积C.红磷如果过量,对测定结果没有影响D.实验过程中温度升高,说明该反应是放热反应11.对相应现象或事实的解释错误的是选项现象或事实解释A乐事薯片充氮气包装氮气化学性质不活泼B水受热变成水蒸汽分子的大小发生了改变C酒香不怕巷子深分子在不断的运动D一滴水中大约有1.67×1021个水分子分子很小A.AB.BC.CD.D12.据报道,我国南海海底存在巨大的“可燃冰”分布带。“可燃冰”的主要成分是一水合甲烷晶体(CH4∙H2O)。请结合初中化学知识判断下列说法正确的是()A.“可燃冰”能燃烧,说明冰具有可燃性B.“可燃冰”的发现为我国在新世纪使用高效能源开辟了广阔的前景C.“可燃冰”由四种元素组成D.“可燃冰”由CH4和H2O组成二、填空题(本题包括4个小题,每小题7分,共28分)13.根据下列三种测定空气中氧气含量装置图,回答有关问题:(1)甲中发生的反应文字表达式:__________________(2)乙装置不能用来测定空气中的氧气的体积含量,理由是:____________________________。(3)丙装置是使用暖宝宝贴来测定空气中氧气的含量。已知暖宝宝贴(主要成分是铁粉)的热量来源于铁粉的缓慢氧化(即铁与氧气、水发生反应生锈),实验开始前的装置如图丙所示,实验后从量筒中流入集气瓶(容积为250mL)中的水的体积为48mL(铁粉生锈消耗的水忽略不计)①暖宝宝贴中使用铁粉不用铁块(或丝)的原因是____________________________。②通过该实验测得空气样品中氧气的体积分数为_______________(精确到0.1%)。③关于该实验,下列说法中错误的是___________A如果装置漏气,会使测量结果偏大B实验过程...

1、当您付费下载文档后,您只拥有了使用权限,并不意味着购买了版权,文档只能用于自身使用,不得用于其他商业用途(如 [转卖]进行直接盈利或[编辑后售卖]进行间接盈利)。
2、本站所有内容均由合作方或网友上传,本站不对文档的完整性、权威性及其观点立场正确性做任何保证或承诺!文档内容仅供研究参考,付费前请自行鉴别。
3、如文档内容存在违规,或者侵犯商业秘密、侵犯著作权等,请点击“违规举报”。

碎片内容

2023-2024学年湖北省武汉市东湖高新区化学九上期中考试试题含解析.doc

您可能关注的文档

确认删除?