电脑桌面
添加内谋知识网--内谋文库,文书,范文下载到电脑桌面
安装后可以在桌面快捷访问

2023-2024学年湖北省武汉市市新观察化学九年级第一学期期末监测试题含解析.doc

2023-2024学年湖北省武汉市市新观察化学九年级第一学期期末监测试题含解析.doc_第1页
1/12
2023-2024学年湖北省武汉市市新观察化学九年级第一学期期末监测试题含解析.doc_第2页
2/12
2023-2024学年湖北省武汉市市新观察化学九年级第一学期期末监测试题含解析.doc_第3页
3/12
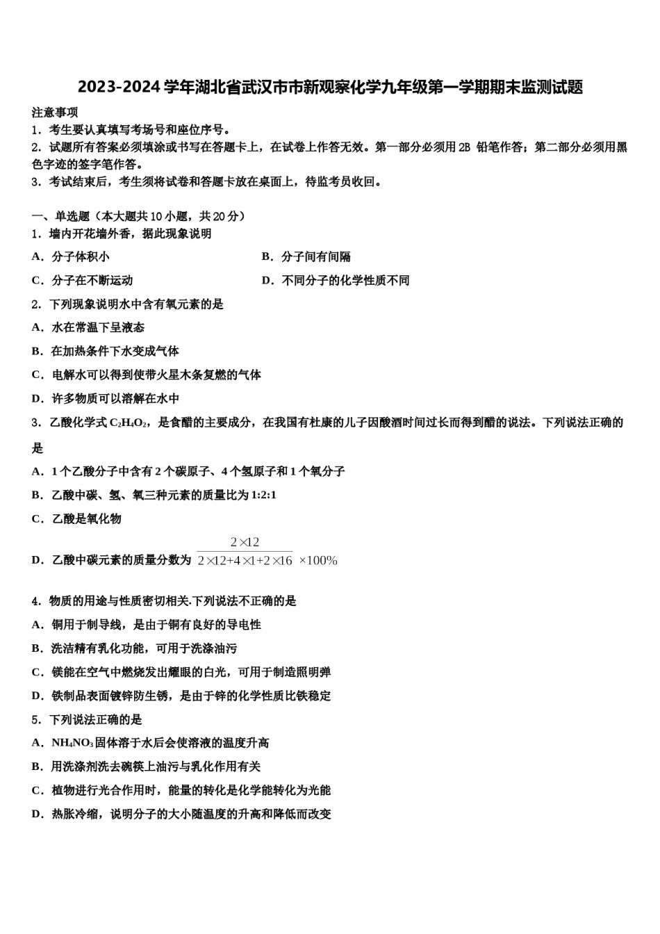
2023-2024学年湖北省武汉市市新观察化学九年级第一学期期末监测试题注意事项铅笔作答;第二部分必须用黑1.考生要认真填写考场号和座位序号。2.试题所有答案必须填涂或书写在答题卡上,在试卷上作答无效。第一部分必须用2B色字迹的签字笔作答。3.考试结束后,考生须将试卷和答题卡放在桌面上,待监考员收回。一、单选题(本大题共10小题,共20分)B.分子间有间隔1.墙内开花墙外香,据此现象说明A.分子体积小C.分子在不断运动D.不同分子的化学性质不同2.下列现象说明水中含有氧元素的是A.水在常温下呈液态B.在加热条件下水变成气体C.电解水可以得到使带火星木条复燃的气体D.许多物质可以溶解在水中3.乙酸化学式C2H4O2,是食醋的主要成分,在我国有杜康的儿子因酸酒时间过长而得到醋的说法。下列说法正确的是A.1个乙酸分子中含有2个碳原子、4个氢原子和1个氧分子B.乙酸中碳、氢、氧三种元素的质量比为1:2:1C.乙酸是氧化物D.乙酸中碳元素的质量分数为4.物质的用途与性质密切相关.下列说法不正确的是A.铜用于制导线,是由于铜有良好的导电性B.洗洁精有乳化功能,可用于洗涤油污C.镁能在空气中燃烧发出耀眼的白光,可用于制造照明弹D.铁制品表面镀锌防生锈,是由于锌的化学性质比铁稳定5.下列说法正确的是A.NH4NO3固体溶于水后会使溶液的温度升高B.用洗涤剂洗去碗筷上油污与乳化作用有关C.植物进行光合作用时,能量的转化是化学能转化为光能D.热胀冷缩,说明分子的大小随温度的升高和降低而改变6.一氧化氮在常温下是一种难溶于水的气体,密度比空气略大;它能跟空气里的氧气迅速反应,生成二氧化氮.现要收集一氧化氮气体,可采用的方法是()A.向上排空气法B.排水法C.排水法或向上排空气法D.排水法或向下排空气法7.“生命至上、安全第一”,为及时发现天然气泄漏,某燃气公司常在天然气中加入少量具有特殊气味的乙硫醇(C2H5SH)。乙硫醇在空气中也能燃烧,乙硫醇燃烧的化学方程式为:。物质x的化学式为()A.H2SB.SO2C.S2O4D.SO38.下表列出了除去物质中所含少量杂质的方法,其中不正确的是选项物质所含杂质除去杂质的方法A二氧化碳一氧化碳混入氧气后点燃BCuOCu在空气中灼烧CN2O2将气体缓缓通过足量的灼热铜网DCaCl2溶液HCl加入过量的碳酸钙充分反应,再过滤A.AB.BC.CD.D9.下列关于实验现象的描述正确的是A.镁条在空气中燃烧,发出白色火焰,生成白色粉末B.细铁丝在空气中剧烈燃烧,火星四射,放热,生成一种黑色固体C.硫在氧气中燃烧发出蓝紫色火焰,放热,生成有刺激性气味的二氧化硫D.木炭在空气中燃烧,放热,发出红光10.下列物质的用途中,利用其物理性质的是()A.氢气作清洁燃料B.碳用于冶炼金属C.氧气用于切割金属D.干冰用于人工降雨二、填空题(本大题共1小题,共4分)11.请用化学用语填空。(1)保持氧气化学性质的最小粒子_____;(2)3个氖原子_____;(3)正二价的镁元素_____;(4)氧化铝_____。三、计算题(本大题共1小题,共5分)12.某科学兴趣小组的同学设计了三个实验装置来验证质量守恒定律,如图A、B、C所示(B、C中托盘天平略)。(1)图A所示实验中观察到的现象是_____________。C中发生反应的化学方程式为_____________。(2)上述只有A装置能用来验证质量守恒定律,B、C则不能,否定B装置的理由是_____________。(3)要验证质量守恒定律,在反应物不变的前提下对C装置可以进行改进,你的改进措施是_____________。(4)化学反应前后,一定不变的是_____________(填序号)。①原子种类②原子数目③分子种类④分子数目⑤元素种类⑥物质种类四、简答题(本大题共2小题,共8分)13.化学是一门研究物质的科学,我们一般从物质的存在、性质、制备、用途等方面研究一种物质或一类物质。以金属为例,请你参与其中回答相关问题:(1)认识金属元素存在:自然界中大多数金属都以化合物的形式存在。下列矿石的主要成分属于氧化物的是__________(填字母序号,下同);A铝土矿(主要成分Al2O3)B钾长石(主要成分K2O·Al2O3·6SiO2)C赤铁矿(主到成分Fe2O3)D磁铁矿(主要成分Fe3O4)(2)探究金属性质:金属原子...

1、当您付费下载文档后,您只拥有了使用权限,并不意味着购买了版权,文档只能用于自身使用,不得用于其他商业用途(如 [转卖]进行直接盈利或[编辑后售卖]进行间接盈利)。
2、本站所有内容均由合作方或网友上传,本站不对文档的完整性、权威性及其观点立场正确性做任何保证或承诺!文档内容仅供研究参考,付费前请自行鉴别。
3、如文档内容存在违规,或者侵犯商业秘密、侵犯著作权等,请点击“违规举报”。

碎片内容

2023-2024学年湖北省武汉市市新观察化学九年级第一学期期末监测试题含解析.doc

您可能关注的文档

确认删除?