电脑桌面
添加内谋知识网--内谋文库,文书,范文下载到电脑桌面
安装后可以在桌面快捷访问

2023-2024学年湖北省武汉市江夏一中学化学九上期中学业质量监测试题含解析.doc

2023-2024学年湖北省武汉市江夏一中学化学九上期中学业质量监测试题含解析.doc_第1页
1/13
2023-2024学年湖北省武汉市江夏一中学化学九上期中学业质量监测试题含解析.doc_第2页
2/13
2023-2024学年湖北省武汉市江夏一中学化学九上期中学业质量监测试题含解析.doc_第3页
3/13
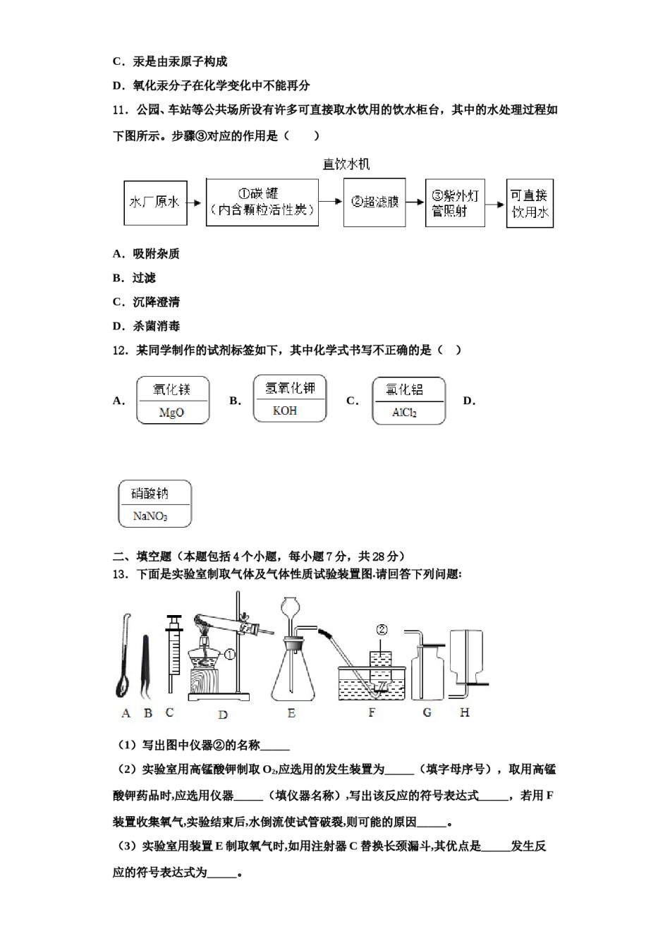
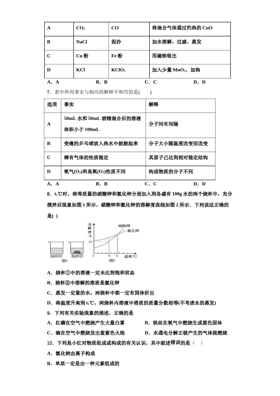
2023-2024学年湖北省武汉市江夏一中学化学九上期中学业质量监测试题量监测试题注意事项:1.答卷前,考生务必将自己的姓名、准考证号、考场号和座位号填写在试题卷和答题卡上。用2B铅笔将试卷类型(B)填涂在答题卡相应位置上。将条形码粘贴在答题卡右上角"条形码粘贴处"。2.作答选择题时,选出每小题答案后,用2B铅笔把答题卡上对应题目选项的答案信息点涂黑;如需改动,用橡皮擦干净后,再选涂其他答案。答案不能答在试题卷上。3.非选择题必须用黑色字迹的钢笔或签字笔作答,答案必须写在答题卡各题目指定区域内相应位置上;如需改动,先划掉原来的答案,然后再写上新答案;不准使用铅笔和涂改液。不按以上要求作答无效。4.考生必须保证答题卡的整洁。考试结束后,请将本试卷和答题卡一并交回。一、单选题(本题包括12个小题,每小题3分,共36分.每小题只有一个选项符合题意)1.下列物质的性质中,属于化学性质的是()A.酒精具有挥发性B.标准状况下氢气密度很小C.石蜡受热能熔化D.铁在潮湿的空气中能生锈2.丝绸之路将我国古代的方面与技术传送到了国外。下列我国古代生产工艺中没有发生化学变化的是B.湿法炼铜C.高梁酿酒D.纺纱织布A.烧制瓷器3.下列实验方案不可行的是()A.用肥皂水区分硬水与蒸馏水B.观察颜色鉴别木炭粉与二氧化锰粉末C.用二氧化锰区分过氧化氢和水D.用点燃氢气的方法证明水的组成4.下列物质属于纯净物的是A.冰水混合物B.盐酸C.洁净的空气D.铜绿5.过氧化氢分解制取氧气反应的微观示意图如下,下列说法正确的是A.该反应说明分子在化学变化中可以再分B.该反应中所有的物质均是单质C.该反应中各元素的化合价均没有发生变化D.该反应不属于分解反应6.除去下列各物质中的少量杂质,所用方法不可行的是选项物质杂质除去杂质的方法ACO2CO将混合气体通过灼热的CuOBNaCl泥沙加水溶解、过滤、蒸发CCu粉Fe粉用磁铁吸出DKClKClO3加入少量MnO2,加热A.AB.BC.CD.D7.表中所列事实与相应的解释不相符的是()选项事实解释50mL水和50mL酒精混合后的溶液A分子间有间隔体积小于100mLB变瘪的乒乓球放入热水中能鼓起来分子大小随温度改变而改变C稀有气体的性质稳定其原子已达到相对稳定结构D氧气(O2)和臭氧(O3)性质不同构成物质的分子不同A.AB.BC.CD.D8.t1℃时,将等质量的硝酸钾和氯化钾分别加入到各盛有100g水的两个烧杯中,充分搅拌后现象如图1所示,硝酸钾和氯化钾的溶解度曲线如图2所示.下列说法正确的是()A.烧杯①中的溶液一定未达到饱和状态B.烧杯②中溶解的溶质是氯化钾C.蒸发一定量的水,两烧杯中都一定有固体析出D.将温度升高到t2℃,两烧杯内溶液中溶质的质量分数相等(不考虑水的蒸发)9.下列有关实验现象的描述,正确的是A.红磷在空气中燃烧产生大量白雾B.铁丝在氧气中燃烧生成黑色固体C.硫在空气中燃烧发出蓝紫色火焰D.水通电分解正极产生的气体能燃烧10.下列是小红对物质组成或构成的有关认识,其中叙述错误的是()A.氯化钠由离子构成B.单质一定是由一种元素组成的C.汞是由汞原子构成D.氧化汞分子在化学变化中不能再分11.公园、车站等公共场所设有许多可直接取水饮用的饮水柜台,其中的水处理过程如下图所示。步骤③对应的作用是()A.吸附杂质B.过滤C.沉降澄清D.杀菌消毒12.某同学制作的试剂标签如下,其中化学式书写不正确的是()A.B.C.D.二、填空题(本题包括4个小题,每小题7分,共28分)13.下面是实验室制取气体及气体性质试验装置图.请回答下列问题:(1)写出图中仪器②的名称_____(2)实验室用高锰酸钾制取O2,应选用的发生装置为_____(填字母序号),取用高锰酸钾药品时,应选用仪器_____(填仪器名称),写出该反应的符号表达式_____,若用F装置收集氧气,实验结束后,水倒流使试管破裂,则可能的原因_____。(3)实验室用装置E制取氧气时,如用注射器C替换长颈漏斗,其优点是_____发生反应的符号表达式为_____。(4)实验室用加热无水乙酸钠固体和氢氧化钠固体制取甲烷气体.在通常情况下甲烷是一种无色无味的气体,难溶于水,密度比空气小.现实验室制取较纯净的甲烷应选用的发生和收集装置是_____(...

1、当您付费下载文档后,您只拥有了使用权限,并不意味着购买了版权,文档只能用于自身使用,不得用于其他商业用途(如 [转卖]进行直接盈利或[编辑后售卖]进行间接盈利)。
2、本站所有内容均由合作方或网友上传,本站不对文档的完整性、权威性及其观点立场正确性做任何保证或承诺!文档内容仅供研究参考,付费前请自行鉴别。
3、如文档内容存在违规,或者侵犯商业秘密、侵犯著作权等,请点击“违规举报”。

碎片内容

2023-2024学年湖北省武汉市江夏一中学化学九上期中学业质量监测试题含解析.doc

您可能关注的文档

确认删除?