电脑桌面
添加内谋知识网--内谋文库,文书,范文下载到电脑桌面
安装后可以在桌面快捷访问

2023-2024学年湖北省襄阳市枣阳市第五中学化学九上期中经典试题含解析.doc

2023-2024学年湖北省襄阳市枣阳市第五中学化学九上期中经典试题含解析.doc_第1页
1/12
2023-2024学年湖北省襄阳市枣阳市第五中学化学九上期中经典试题含解析.doc_第2页
2/12
2023-2024学年湖北省襄阳市枣阳市第五中学化学九上期中经典试题含解析.doc_第3页
3/12
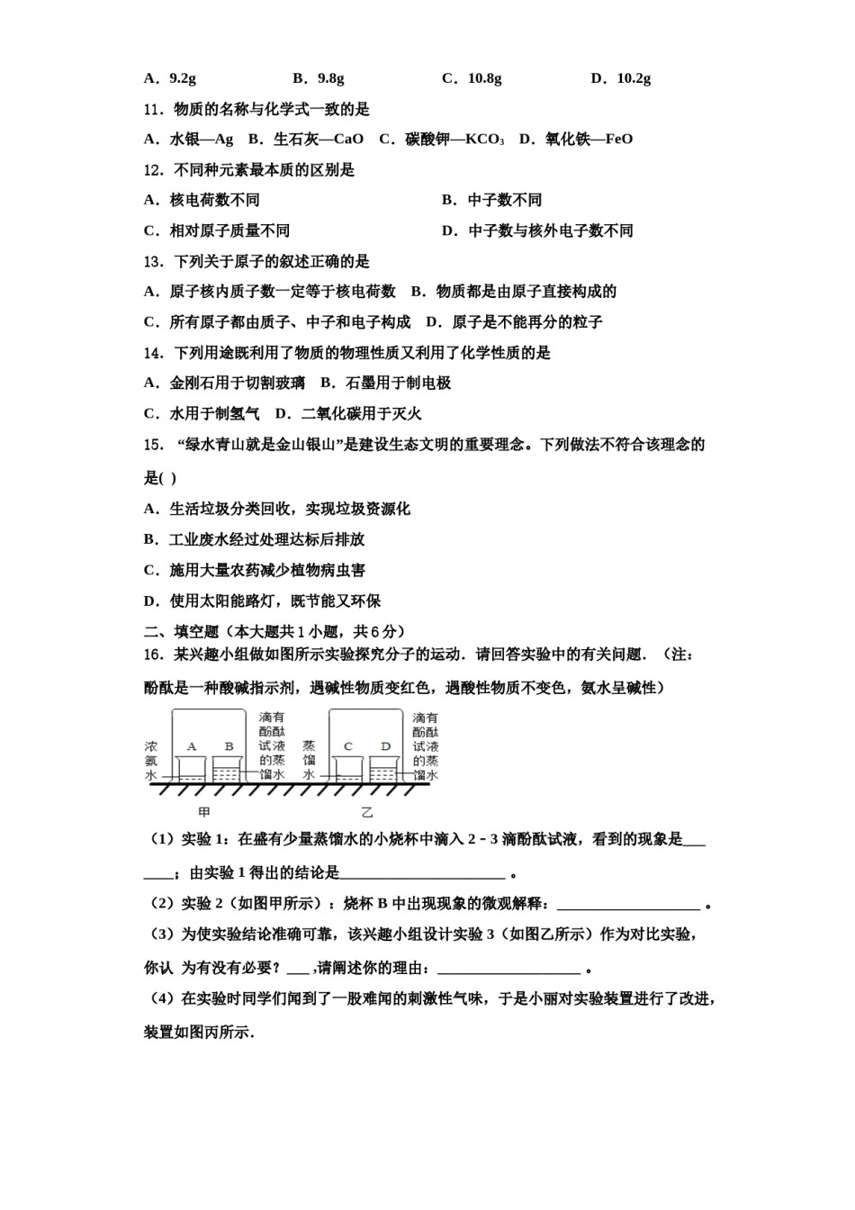
2023-2024学年湖北省襄阳市枣阳市第五中学化学九上期中经典试题典试题注意事项:1.答卷前,考生务必将自己的姓名、准考证号填写在答题卡上。2.回答选择题时,选出每小题答案后,用铅笔把答题卡上对应题目的答案标号涂黑,如需改动,用橡皮擦干净后,再选涂其它答案标号。回答非选择题时,将答案写在答题卡上,写在本试卷上无效。3.考试结束后,将本试卷和答题卡一并交回。一、单选题(本大题共15小题,共30分)1.区别硬水和软水,选用的物质是A.明矾B.品红C.活性炭D.肥皂水2.“泰安对餐饮食品抽检,45%的大米被检出重金属镉超标。如图A为周期表中的镉元素,图B为镉原子结构示意图,下列说法不正确的是()A.镉原子核外有48个电子B.符号“Cd”可以表示金属镉、一个镉原子C.镉原子的相对原子质量为112.4gD.镉位于周期表的第五周期,图B中X=23.水是生命之源,我们应该了解水、爱护水资源。下列说法错误的是A.为使水中的悬浮杂质沉降,可在水中加入适量的明矾B.自来水厂常用ClO2消毒,ClO2中氯元素的化合价为+2C.通过过滤的方法可以将不溶于水的固体杂质与水分离开来D.5mL水和5mL酒精混合,溶液体积小于10mL,说明分子间有空隙4.薄荷醇(化学式为C10H20O)可用于糖果、饮料的加香.下列有关薄荷醇的说法正确的是A.薄荷醇的相对分子质量为156gB.薄荷醇由10个碳原子、20个氢原子和1个氧原子构成C.薄荷醇中碳元素、氢元素和氧元素的质量比为10:20:1D.薄荷醇中碳元素的质量分数约为76.9%5.两个集气瓶中分别集满氧气和二氧化碳。下列方法不能用于鉴别这两瓶气体的是A.分别闻两种气体的气味B.分别加入紫色石蕊试液C.分别伸入带火星的木条D.分别通入澄清石灰水中6.下列关于青蒿素(化学式为)的叙述不正确的是()A.青蒿素由碳、氢、氧三种元素组成B.一个青蒿素分子中含有130个中子C.一个青蒿素分子中含有42个原子D.青蒿素由15个碳原子、22个氢原子和5个氧原子构成7.关于溶解度的说法错误的是A.溶剂的量可以影响固体物质的溶解度B.固体物质溶解度的单位是克C.溶解度可以定量地表示某种物质在某种溶剂中的溶解性D.在一定温度下,压强越大气体溶解度越大8.碘是人体必需的微量元素之一.下列说法错误的是()A.碘盐是人体摄入碘的唯一来源B.碘原子的质子数为53C.碘元素的相对原子质量为126.9D.碘原子的核外电子数为539.我国的北斗导航卫星系统采用铷原子钟,提供精确时间。如图是铷元素在元素周期表中的相关信息,下列说法正确的是A.铷元素属于非金属元素B.铷元素的相对原子质量为85.47gC.铷原子的质子数等于中子数D.铷元素的原子序数为3710.某同学用托盘天平称量固体物质时;把固体物质放在右盘,砝码放在左盘,称得固体物质的质量为10.8g(1克以下用游码),如果按正确的方法称量,这位同学所称固体的实际质量是:()A.9.2gB.9.8gC.10.8gD.10.2g11.物质的名称与化学式一致的是D.氧化铁—FeOA.水银—AgB.生石灰—CaOC.碳酸钾—KCO312.不同种元素最本质的区别是B.中子数不同A.核电荷数不同C.相对原子质量不同D.中子数与核外电子数不同13.下列关于原子的叙述正确的是B.物质都是由原子直接构成的A.原子核内质子数一定等于核电荷数C.所有原子都由质子、中子和电子构成D.原子是不能再分的粒子14.下列用途既利用了物质的物理性质又利用了化学性质的是A.金刚石用于切割玻璃B.石墨用于制电极C.水用于制氢气D.二氧化碳用于灭火15.“绿水青山就是金山银山”是建设生态文明的重要理念。下列做法不符合该理念的是()A.生活垃圾分类回收,实现垃圾资源化B.工业废水经过处理达标后排放C.施用大量农药减少植物病虫害D.使用太阳能路灯,既节能又环保二、填空题(本大题共1小题,共6分)16.某兴趣小组做如图所示实验探究分子的运动.请回答实验中的有关问题.(注:酚酞是一种酸碱指示剂,遇碱性物质变红色,遇酸性物质不变色,氨水呈碱性)(1)实验1:在盛有少量蒸馏水的小烧杯中滴入2﹣3滴酚酞试液,看到的现象是_______;由实验1得出的结论是______________________。(2)实验2(如图甲所示):烧杯B中出现现象的微观解释:___...

1、当您付费下载文档后,您只拥有了使用权限,并不意味着购买了版权,文档只能用于自身使用,不得用于其他商业用途(如 [转卖]进行直接盈利或[编辑后售卖]进行间接盈利)。
2、本站所有内容均由合作方或网友上传,本站不对文档的完整性、权威性及其观点立场正确性做任何保证或承诺!文档内容仅供研究参考,付费前请自行鉴别。
3、如文档内容存在违规,或者侵犯商业秘密、侵犯著作权等,请点击“违规举报”。

碎片内容

2023-2024学年湖北省襄阳市枣阳市第五中学化学九上期中经典试题含解析.doc

您可能关注的文档

确认删除?