电脑桌面
添加内谋知识网--内谋文库,文书,范文下载到电脑桌面
安装后可以在桌面快捷访问

2023-2024学年湖北省襄阳市第七中学化学九上期末达标检测模拟试题含解析.doc

2023-2024学年湖北省襄阳市第七中学化学九上期末达标检测模拟试题含解析.doc_第1页
1/13
2023-2024学年湖北省襄阳市第七中学化学九上期末达标检测模拟试题含解析.doc_第2页
2/13
2023-2024学年湖北省襄阳市第七中学化学九上期末达标检测模拟试题含解析.doc_第3页
3/13
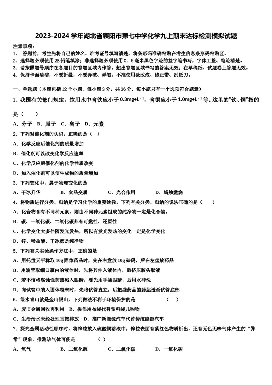
2023-2024学年湖北省襄阳市第七中学化学九上期末达标检测模拟试题注意事项:1.答题前,考生先将自己的姓名、准考证号填写清楚,将条形码准确粘贴在考生信息条形码粘贴区。2.选择题必须使用2B铅笔填涂;非选择题必须使用0.5毫米黑色字迹的签字笔书写,字体工整、笔迹清楚。3.请按照题号顺序在各题目的答题区域内作答,超出答题区域书写的答案无效;在草稿纸、试题卷上答题无效。4.保持卡面清洁,不要折叠,不要弄破、弄皱,不准使用涂改液、修正带、刮纸刀。一、单选题(本题包括12个小题,每小题3分,共36分.每小题只有一个选项符合题意)1.我国有关部门规定,饮用水中含铁应小于0.3mg•L﹣1,含铜应小于1.0mg•L﹣1等。这里的“铁、铜”指的是()A.分子B.原子C.离子D.元素2.下列对催化剂的认识,正确的是()A.化学反应后催化剂的质量增加B.催化剂可以改变化学反应速率C.化学反应后催化剂的化学性质改变D.加入催化剂可以使生成物的质量增加3.下列变化中,属于物理变化的是A.干冰升华B.食品变质C.光合作用D.蜡烛燃烧4.将物质进行分类、归纳是学习化学的重要途径。下列有关分类、归纳的说法正确的是()A.化合物含有不同种元素,则由不同种元素组成的纯净物一定是化合物。B.碳、一氧化碳、二氧化碳都有可燃性、还原性C.化学变化大多伴随发光发热,所以有发光发热的变化一定是化学变化D.锌、稀盐酸、干冰都是纯净物5.下列有关实验操作方法中,正确的是A.用托盘天平称取10g固体药品时,先在右盘放10g砝码,后在左盘放药品B.用滴管取细口瓶内的液体时,先将其伸入液体内,后挤压胶头取液C.若不慎将腐蚀性药液溅入眼睛,要先用手揉眼睛,后用水冲洗D.向试管中装入固体粉末时,先将试管直立,后把盛药品的药匙送至试管底部6.绿水青山就是金山银山,下列做法不利于环境保护的是()A.废旧金属回收再利用B.提倡用布袋代替塑料袋儿购物C.生活污水未经处理直接排放D.推广新能源汽车代替传统能源汽车7.探究金属活动性顺序时,将锌粒放入硫酸铜溶液中,锌粒表面有紫红色物质析出,还有无色无味气体产生的“异常”现象。推测该气体可能是()A.氢气B.二氧化硫C.二氧化碳D.一氧化碳8.下列对一些事实的解释不正确的是()选事实解释项A花园中花香四溢分子不断运动BH2O2能杀菌消毒而H2O则不能两种物质的分子构成不同C温度计中的水银(汞)热胀冷缩原子的大小发生改变D金刚石、石墨、C60的物理性质有很大差异原子的排列方式不同A.AB.BC.CD.D9.偏二甲肼(C2H8N2)是用作推动火箭发射的燃料,下列有关其说法正确的是()A.偏二甲肼的相对分子质量为60B.偏二甲肼中碳、氮元素的质量比为1:lC.偏二甲肼中氢元素质量分数最大D.偏二甲肼分子由C2H8分子和N2分子构成10.甲醛(CH2O)是一种无色、有刺激性气味的气体,对人体有害。不合格的家居用品或装修材料中常常含有甲醛,损害人体健康。下列说法正确的是A.甲醛中氢元素的质量分数最大B.甲醛分子中的原子都由质子、中子和电子构成C.甲醛中碳元素和氢元素的质量之比为1:2D.甲醛完全燃烧的产物是二氧化碳和水11.下列关于化学学科基本观念的说法正确的是()A.能量观一一化学能不能转为热能B.转化观一一氢气和水能够相互转化C.微粒观一一氯化钠由分子构成D.守恒观一一化学反应前后分子的种类不变12.下列关于资源、能源利用的说法正确的是A.最理想的清洁、高能燃料是H2B.地球上水储量非常丰富,淡水资源取之不尽C.我国稀土资源丰富,可随意开采D.为快速提高人类生活质量,必须加速开采石油二、填空题(本题包括4个小题,每小题7分,共28分)13.回答实验室用高锰酸钾制取氧气的相关问题。(1)写出制取原理的化学方程式:______________。(2)如下图所示,发生装置应选用___________(填编号,下同),以下气体收集装置不能采用的是____________。(3)为测定高锰酸钾分解生成氧气的体积,应选用下图装置_____________(填编号)(4)实验室用石灰石和稀盐酸反应制取二氧化碳应选择的发生装置为___________(填字母),反应的化学方程式为______________。14.根据下列制取氧气的装置图回...

1、当您付费下载文档后,您只拥有了使用权限,并不意味着购买了版权,文档只能用于自身使用,不得用于其他商业用途(如 [转卖]进行直接盈利或[编辑后售卖]进行间接盈利)。
2、本站所有内容均由合作方或网友上传,本站不对文档的完整性、权威性及其观点立场正确性做任何保证或承诺!文档内容仅供研究参考,付费前请自行鉴别。
3、如文档内容存在违规,或者侵犯商业秘密、侵犯著作权等,请点击“违规举报”。

碎片内容

2023-2024学年湖北省襄阳市第七中学化学九上期末达标检测模拟试题含解析.doc

您可能关注的文档

确认删除?