电脑桌面
添加内谋知识网--内谋文库,文书,范文下载到电脑桌面
安装后可以在桌面快捷访问

2023-2024学年湖北省襄阳市第三十四中学九年级化学第一学期期中联考模拟试题含解析.doc

2023-2024学年湖北省襄阳市第三十四中学九年级化学第一学期期中联考模拟试题含解析.doc_第1页
1/12
2023-2024学年湖北省襄阳市第三十四中学九年级化学第一学期期中联考模拟试题含解析.doc_第2页
2/12
2023-2024学年湖北省襄阳市第三十四中学九年级化学第一学期期中联考模拟试题含解析.doc_第3页
3/12
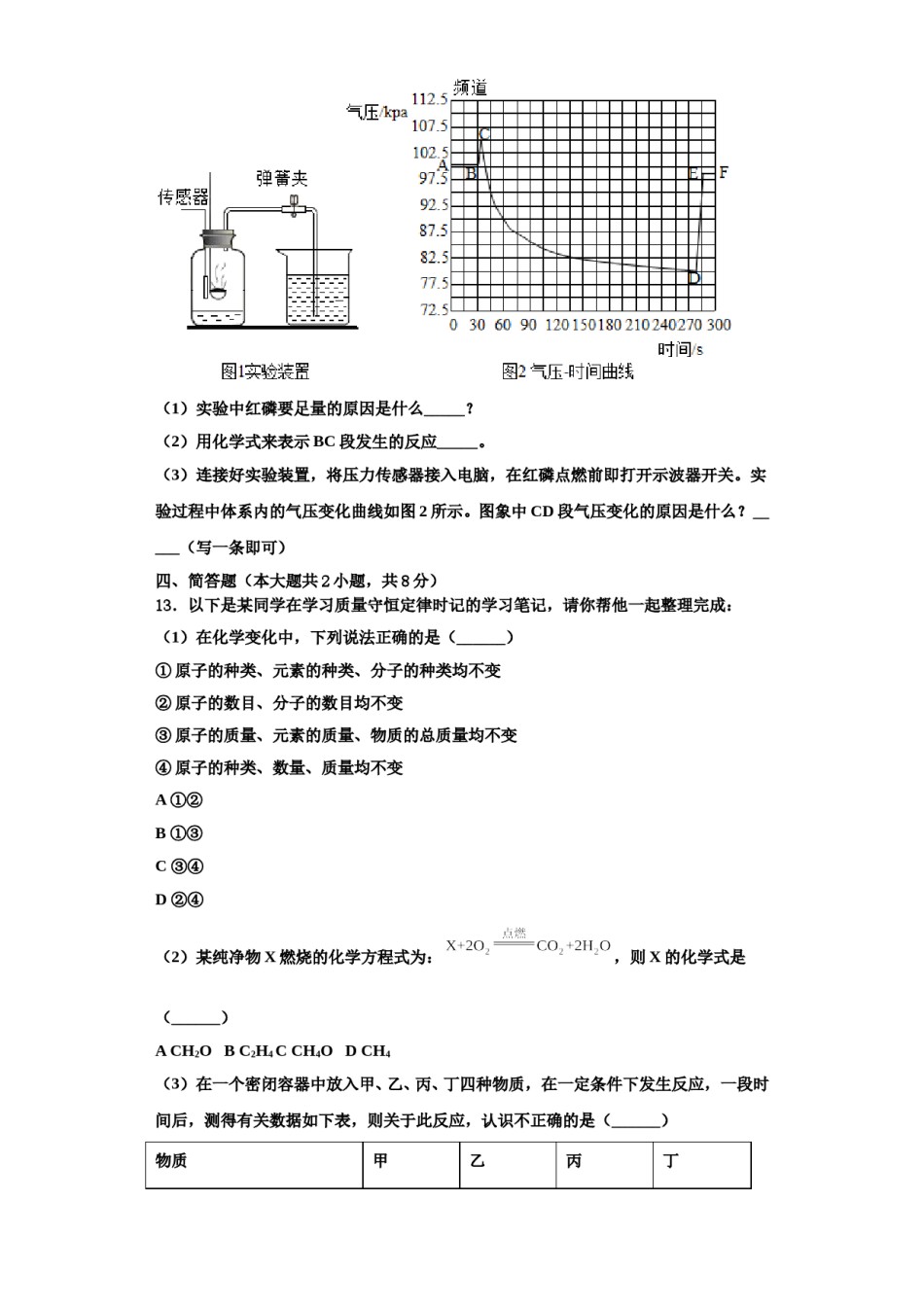
2023-2024学年湖北省襄阳市第三十四中学九年级化学第一学期期中联考模拟试题期期中联考模拟试题注意事项:1.答卷前,考生务必将自己的姓名、准考证号、考场号和座位号填写在试题卷和答题卡上。用2B铅笔将试卷类型(B)填涂在答题卡相应位置上。将条形码粘贴在答题卡右上角"条形码粘贴处"。2.作答选择题时,选出每小题答案后,用2B铅笔把答题卡上对应题目选项的答案信息点涂黑;如需改动,用橡皮擦干净后,再选涂其他答案。答案不能答在试题卷上。3.非选择题必须用黑色字迹的钢笔或签字笔作答,答案必须写在答题卡各题目指定区域内相应位置上;如需改动,先划掉原来的答案,然后再写上新答案;不准使用铅笔和涂改液。不按以上要求作答无效。4.考生必须保证答题卡的整洁。考试结束后,请将本试卷和答题卡一并交回。一、单选题(本大题共10小题,共20分)1.发射火箭时发生的化学反应:2N2H4+N2O4→3N2+4X,其中X的化学式是()A.N2OB.NOC.NO2D.H2O2.下列变化中,氧元素由化合态转变成游离态的是()A.铁在氧气中燃烧B.氧气变成液氧C.加热氯酸钾制氧气D.工业上分离空气制氧气3.下列有关化学用语表示正确的是()A.钙离子:Ca+2B.2个氧分子:2OC.氯化亚铁中铁显+2价:D.铝原子结构示意图:4.化学与我们生活生产息息相关。下列说法或解释不正确的是()A.焚烧秸秆会严重污染空气,主要因为秸秆燃烧产生大量有害气体和烟尘B.稀有气体在通电时能发出不同颜色的光,可制成多种用途的电光源C.工厂的污水会严重污染河流,可以注入地下来治理D.农业上需水量很大,采取滴灌的方式可以提高水的利用效益5.空气是一种宝贵的资源,下列关于空气成分的说法错误的是()A.空气中氧气的质量分数约为21%B.饼干在空气中变软是因为空气中含有水蒸气C.稀有气体通电发光是物理变化D.空气中的氧气主要来自植物的光合作用6.天然气的主要成分是甲烷(CH4),下列有关甲烷的说法不正确的是()A.甲烷分子由碳原子和氢原子组成B.一个甲烷分子中含有五个原子C.甲烷是由碳、氢两种元素组成的D.甲烷是由一个碳原子、四个氢原子组成的7.已知化学方程式2X+5O24CO2+2H2O,下列对X的判断正确的是()A.X中一定含碳、氢元素,可能含氧元素B.一定能确定X的化学式C.X中一定含碳、氢、氧三种元素D.X中碳、氢原子个数比为1:28.下列关于原子的叙述错误的是A.原子都是由质子、中子和电子构成的B.原子的质量主要集中在原子核上C.相对原子质量约等于质子数加中子数D.原子的核外电子是分层排布的9.实验仪器的用途及使用注意事项正确的是()A.酒精灯:加热,使用后应吹灭并盖上灯帽B.胶头滴管:吸取液体,管口向上防止液体流出C.量筒:测量液体体积,不能被加热D.天平:称量药品,药品直接放在托盘上10.某固体粉末可能由氢氧化钠、氢氧化钙、碳酸钠和碳酸钙中的一种或几种组成,进行如下实验:①取少量固体加入足量的水,搅拌,有不溶物;②过滤,向滤液中加入盐酸,有气泡产生。下列对固体粉末成分的判断中,不正确的是A.一定在碳酸钠B.可能有氢氧化钠C.一定有碳酸钙D.可能有氢氧化钙二、填空题(本大题共1小题,共4分)11.人们可以对物质从不同的角度进行分类。请将氢气、二氧化碳、铝和红磷等四种物质分成二组,(要求每组至少包含其中的两种物质,填化学式),并写出分类依据。第一种:________________________,分类依据是___________________________;第二种:________________________,分类依据是___________________________。三、计算题(本大题共1小题,共5分)12.图1是空气中氧气含量测定的实验装置图,图2是用气体压力传感器测出的集气瓶中气压变化图。(1)实验中红磷要足量的原因是什么_____?(2)用化学式来表示BC段发生的反应_____。(3)连接好实验装置,将压力传感器接入电脑,在红磷点燃前即打开示波器开关。实验过程中体系内的气压变化曲线如图2所示。图象中CD段气压变化的原因是什么?_____(写一条即可)四、简答题(本大题共2小题,共8分)13.以下是某同学在学习质量守恒定律时记的学习笔记,请你帮他一起整理完成:(1)在化学变化中,下列说法正确...

1、当您付费下载文档后,您只拥有了使用权限,并不意味着购买了版权,文档只能用于自身使用,不得用于其他商业用途(如 [转卖]进行直接盈利或[编辑后售卖]进行间接盈利)。
2、本站所有内容均由合作方或网友上传,本站不对文档的完整性、权威性及其观点立场正确性做任何保证或承诺!文档内容仅供研究参考,付费前请自行鉴别。
3、如文档内容存在违规,或者侵犯商业秘密、侵犯著作权等,请点击“违规举报”。

碎片内容

2023-2024学年湖北省襄阳市第三十四中学九年级化学第一学期期中联考模拟试题含解析.doc

您可能关注的文档

确认删除?