电脑桌面
添加内谋知识网--内谋文库,文书,范文下载到电脑桌面
安装后可以在桌面快捷访问

2023-2024学年湖北省襄阳市第三十四中学化学九上期中学业质量监测试题含解析.doc

2023-2024学年湖北省襄阳市第三十四中学化学九上期中学业质量监测试题含解析.doc_第1页
1/12
2023-2024学年湖北省襄阳市第三十四中学化学九上期中学业质量监测试题含解析.doc_第2页
2/12
2023-2024学年湖北省襄阳市第三十四中学化学九上期中学业质量监测试题含解析.doc_第3页
3/12
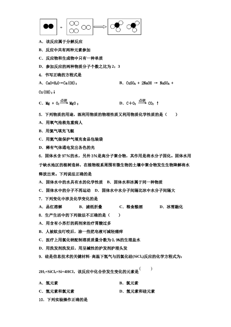
2023-2024学年湖北省襄阳市第三十四中学化学九上期中学业质量监测试题质量监测试题考生须知:1.全卷分选择题和非选择题两部分,全部在答题纸上作答。选择题必须用2B铅笔填涂;非选择题的答案必须用黑色字迹的钢笔或答字笔写在“答题纸”相应位置上。2.请用黑色字迹的钢笔或答字笔在“答题纸”上先填写姓名和准考证号。3.保持卡面清洁,不要折叠,不要弄破、弄皱,在草稿纸、试题卷上答题无效。一、单选题(本题包括12个小题,每小题3分,共36分.每小题只有一个选项符合题意)1.对下列事实的解释正确的是()选项事实解释A用水银温度计测量体温温度升高,分子体积变大B森林着火,砍掉部分树木设置隔离带隔绝空气(或氧气)C一氧化碳和二氧化碳的化学性质不同构成两种物质的分子不同D冰水混合物属于纯净物都含有相同原子A.AB.BC.CD.D2.下列归纳和总结完全正确的一组是()A.排列顺序B.性质与用途①净水程度由低到高:蒸馏、过滤①氧气能供给呼吸:医疗急救②地壳中元素含量由低到高:硅、氧②稀有气体通电发不同颜色的光:作电光源C.化学史D.物质的鉴别①最早用定量方法研究空气成分:拉瓦①双氧水和蒸馏水:用二氧化锰锡②二氧化碳和氮气:用燃着的木条②发现元素周期律:张青莲A.AB.BC.CD.D3.如图是某化学反应的微观模型,“”、“”分别表示不同元素的原子,下列各项中对图示模型理解正确的是()A.该反应属于分解反应B.反应中共有两种元素参加C.反应物和生成物中只有一种单质D.参加反应的两种物质分子个数之比为2:34.书写正确的方程式是B.CuSO4+2NaOH→NaSO4+A.CaO+H2O→Ca(OH)2Cu(OH)2↓C.Mg+O2MgO2D.C+O2CO2↑5.下列物质的用途,既利用物质的物理性质又利用物质化学性质的是()A.用氧气抢救危重病人B.用氦气填充飞艇C.用氮气做保护气填充食品包装袋D.稀有气体通电发出各色的光6.固体水含97%的水,另外3%是高分子聚合物,其作用是将水分子固化。固体水用于缺水地区的植树造林,在植物根系周围有微生物的土壤中聚合物发生生物降解将水释放出来。下列说法正确的是B.固体水和冰属于同一种物质A.固体水中的水具有水的化学性质C.固体水中的分子不再运动D.固体水中水分子间隔比冰中水分子间隔大7.下列变化中涉及化学变化的是A.品红溶解B.滤纸折叠C.粮食酿酒D.冰雪融化8.生产生活中的下列做法不正确的是()A.用含有小苏打的药剂来治疗胃酸过多B.人被蚊虫叮咬后,涂一些肥皂液可减轻痛痒C.医疗上用氯化钠配制溶质质量分数为0.9%的生理盐水D.用洗发剂洗发后,用呈碱性的护发剂护理头发9.硅是信息技术的关键材料高温下氢气与四氯化硅(SiCl4)反应的化学方程式为:2H2+SiCl4=Si+4HCl,该反应中化合价发生变化的元素是A.氢元素B.氯元素C.氢元素和氯元素D.氢元素和硅元素10.下列实验操作正确的是A.液体的加热B.玻璃管套上橡皮管C.读取液体体积D.液体的倾倒11.稀土是不可再生的重要战略资源,铈(Ce)是一种常见的稀土元素,铈元素在元素周期表中的信息如图所示。下列叙述错误的是()A.铈属于金属元素B.铈原子中的质子数为58C.铈的相对原子质量是140.1gD.铈原子中的核外电子数是5812.物质存放在烧杯中一段时间后,质量变大且变质的是()①浓盐酸②浓硫酸③烧碱④食盐⑤生石灰A.①B.②③⑤C.③⑤D.②③④二、填空题(本题包括4个小题,每小题7分,共28分)13.用下图装置进行实验(夹持仪器略去)。(1)高锰酸钾分解的化学方程式为____________________________。(2)木炭遇O2燃烧时,现象为________________。14.实验室制取气体的装置如下图所示,根据所学的知识回答下列问题:(1)写出图中标有a、b的仪器名称:a_________________;b_______________;(2)写出用A装置制氧气的一个文字表达式:_______________;A装置中试管口略向下倾斜的目的是__________;(3)若A装置的药品是高锰酸钾,则A装置有一个明显的不足之处是_______________;会导致的后果是___________;反应的文字表达式为______________;反应的基本类型为_______________。(4)写出用过氧化氢和二氧化锰制取氧气的文字表达式:_____________;...

1、当您付费下载文档后,您只拥有了使用权限,并不意味着购买了版权,文档只能用于自身使用,不得用于其他商业用途(如 [转卖]进行直接盈利或[编辑后售卖]进行间接盈利)。
2、本站所有内容均由合作方或网友上传,本站不对文档的完整性、权威性及其观点立场正确性做任何保证或承诺!文档内容仅供研究参考,付费前请自行鉴别。
3、如文档内容存在违规,或者侵犯商业秘密、侵犯著作权等,请点击“违规举报”。

碎片内容

2023-2024学年湖北省襄阳市第三十四中学化学九上期中学业质量监测试题含解析.doc

您可能关注的文档

确认删除?