电脑桌面
添加内谋知识网--内谋文库,文书,范文下载到电脑桌面
安装后可以在桌面快捷访问

2023-2024学年湖北省鄂州市城南新区吴都中学化学九年级第一学期期末综合测试试题含解析.doc

2023-2024学年湖北省鄂州市城南新区吴都中学化学九年级第一学期期末综合测试试题含解析.doc_第1页
1/12
2023-2024学年湖北省鄂州市城南新区吴都中学化学九年级第一学期期末综合测试试题含解析.doc_第2页
2/12
2023-2024学年湖北省鄂州市城南新区吴都中学化学九年级第一学期期末综合测试试题含解析.doc_第3页
3/12
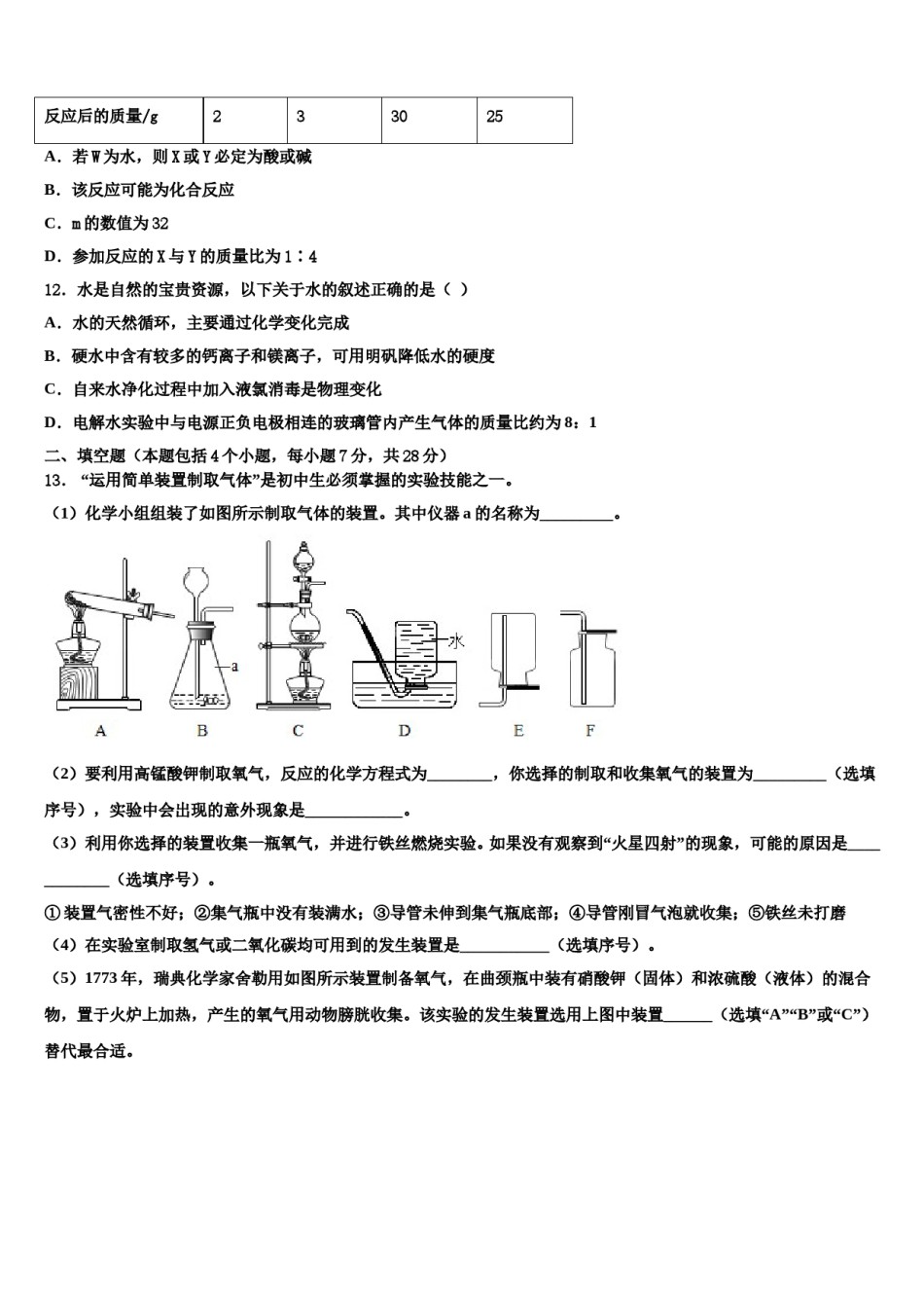
2023-2024学年湖北省鄂州市城南新区吴都中学化学九年级第一学期期末综合测试试题题注意事项铅笔作答;第二部分必须用黑1.考生要认真填写考场号和座位序号。2.试题所有答案必须填涂或书写在答题卡上,在试卷上作答无效。第一部分必须用2B色字迹的签字笔作答。3.考试结束后,考生须将试卷和答题卡放在桌面上,待监考员收回。一、单选题(本题包括12个小题,每小题3分,共36分.每小题只有一个选项符合题意)1.下列事实,不宜用微粒之间有空隙的性质来解释的是A.铁路上的钢轨,受热膨胀,遇冷收缩B.向一定体积的气体加压,体积明显变小C.1L芝麻与1L大米混合,总体积小于2LD.向一定体积的液体加压,体积变化极小2.水是生产生活中不可缺少的物质。下列关于水的说法中正确的是A.明矾溶液可以区分硬水和软水B.在自来水厂净化水的过程中,发生的变化都是物理变化C.水与过氧化氢的组成元素相同,均可用于制备氧气D.为了节约用水,可以用工业废水直接浇灌农田3.下列关于元素的化合价的说法错误的是()A.化合物中一定既有正价又有负价B.金属元素与非金属元素化合时,金属显正价C.在化合物中,非金属元素不一定显负价D.同种元素在同种物质中化合价一定相同4.下列有关金属和金属材料的说法不正确的是()A.不锈钢的抗腐蚀性好,可用于制造医疗器械B.多数合金的熔点高于组成它的成分金属C.废旧电池中汞的回收可减少对环境的污染D.生铁和钢的性能不同,主要是由于二者的含碳量不同5.下列结构示意图中,表示原子的是()A.B.C.D.6.元素周期表是学习化学的重要工具。下图是元素周期表中的一格,从中获取的信息不正确的是A.该元素的原子序数为18B.该元素属于金属元素C.该元素的原子核外有18个电子D.该元素的相对原子质量为39.957.下列对有关事实的微观解释,不合理的是()A.水银温度计液柱上升——汞原子体积变大B.酒精需要密封保存——酒精分子在不断运动C.电解水属于化学反应——分子种类发生了改变D.水与过氧化氢的化学性质不同——分子构成不同8.小华同学为母亲过生日,下列庆祝活动中发生了化学变化的是()A.编制花环B.榨取果汁C.点燃蜡烛D.切分蛋糕9.中考考试中填涂答题卡使用2B铅笔,2B铅笔芯的主要成分是()A.金刚石B.石墨C.二氧化锰D.铅10.下列关于“物质一用途一性质”的说法错误的是A.氧气一火箭发射一助燃剂B.氮气一食品防腐一常温下化学性质稳定C.干冰一制冷剂一升华后气体密度大于空气D.稀有气体一霓虹灯一通电能发出不同颜色的光11.在一个密闭容器中放入X,Y,Z,W四种物质,在一定条件下发生化学反应,一段时间后,测得相关数据如下表,下列关于此反应的认识,正确的是物质XYZW反应前的质量/g10m87反应后的质量/g233025A.若W为水,则X或Y必定为酸或碱B.该反应可能为化合反应C.m的数值为32D.参加反应的X与Y的质量比为1∶412.水是自然的宝贵资源,以下关于水的叙述正确的是()A.水的天然循环,主要通过化学变化完成B.硬水中含有较多的钙离子和镁离子,可用明矾降低水的硬度C.自来水净化过程中加入液氯消毒是物理变化D.电解水实验中与电源正负电极相连的玻璃管内产生气体的质量比约为8:1二、填空题(本题包括4个小题,每小题7分,共28分)13.“运用简单装置制取气体”是初中生必须掌握的实验技能之一。(1)化学小组组装了如图所示制取气体的装置。其中仪器a的名称为_________。(2)要利用高锰酸钾制取氧气,反应的化学方程式为________,你选择的制取和收集氧气的装置为_________(选填序号),实验中会出现的意外现象是____________。(3)利用你选择的装置收集一瓶氧气,并进行铁丝燃烧实验。如果没有观察到“火星四射”的现象,可能的原因是____________(选填序号)。①装置气密性不好;②集气瓶中没有装满水;③导管未伸到集气瓶底部;④导管刚冒气泡就收集;⑤铁丝未打磨(4)在实验室制取氢气或二氧化碳均可用到的发生装置是___________(选填序号)。(5)1773年,瑞典化学家舍勒用如图所示装置制备氧气,在曲颈瓶中装有硝酸钾(固体)和浓硫酸(液体)的混合物,置于火炉上加热,产生的氧气用动物膀胱...

1、当您付费下载文档后,您只拥有了使用权限,并不意味着购买了版权,文档只能用于自身使用,不得用于其他商业用途(如 [转卖]进行直接盈利或[编辑后售卖]进行间接盈利)。
2、本站所有内容均由合作方或网友上传,本站不对文档的完整性、权威性及其观点立场正确性做任何保证或承诺!文档内容仅供研究参考,付费前请自行鉴别。
3、如文档内容存在违规,或者侵犯商业秘密、侵犯著作权等,请点击“违规举报”。

碎片内容

2023-2024学年湖北省鄂州市城南新区吴都中学化学九年级第一学期期末综合测试试题含解析.doc

您可能关注的文档

确认删除?