电脑桌面
添加内谋知识网--内谋文库,文书,范文下载到电脑桌面
安装后可以在桌面快捷访问

2023-2024学年湖北省随州市曾都区唐县九年级化学第一学期期末经典模拟试题含解析.doc

2023-2024学年湖北省随州市曾都区唐县九年级化学第一学期期末经典模拟试题含解析.doc_第1页
1/11
2023-2024学年湖北省随州市曾都区唐县九年级化学第一学期期末经典模拟试题含解析.doc_第2页
2/11
2023-2024学年湖北省随州市曾都区唐县九年级化学第一学期期末经典模拟试题含解析.doc_第3页
3/11
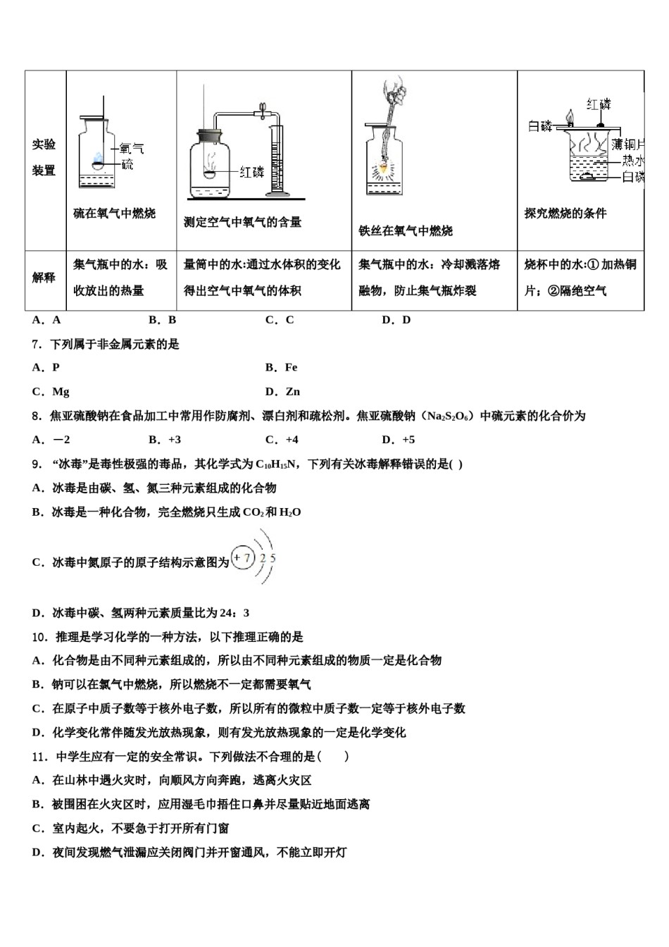
2023-2024学年湖北省随州市曾都区唐县九年级化学第一学期期末经典模拟试题注意事项铅笔作答;第二部分必须用黑1.考生要认真填写考场号和座位序号。2.试题所有答案必须填涂或书写在答题卡上,在试卷上作答无效。第一部分必须用2B色字迹的签字笔作答。3.考试结束后,考生须将试卷和答题卡放在桌面上,待监考员收回。一、单选题(本大题共15小题,共30分)1.下列实验操作中不能达到实验目的的是选项物质目的主要实验操作ANaCl固体(杂质Na2CO3)除杂加入过量稀盐酸,蒸发B硬水、蒸馏水鉴别取样,加肥皂水,振荡观察现象C制少量的氯化亚铁溶液制取在稀盐酸中加过量的氧化铁充分反应后,过滤DCO2中含有HCl气体验证将气体通入硝酸银溶液中,观察现象A.AB.BC.CD.D2.下列实验操作中,正确的是()A.倾倒液体B.滴加液体C.过滤D.读取液体体积3.2017年7月9日,由国土资源部中国地质调查局组织实施的南海天然气水合物试采工程全面完成预期目标,自5月10日试气点火以来,已连续试开采60天,创造了产气时长和总量的世界纪录。“可燃冰”是天然气水合物(CH4·H2O),下列有关说法错误的是()A.可燃冰是一种洁净的新能源B.可燃冰的主要成分是CH4C.可燃冰属于化石燃料D.可燃冰是由甲烷和水组成的混合物4.下列除去杂质的方法中正确的是选项物质杂质除杂质的方法ACaCl2溶液稀盐酸过量碳酸钙、过滤BKOH溶液KCl适量稀盐酸CNaCl溶液Na2CO3适量硝酸钙溶液、过滤DO2CO通过灼热的氧化铜A.AB.BC.CD.D5.下列鉴别物质的方法中,不能达到实验目的是A.用燃着的木条鉴别氮气和二氧化碳B.用灼烧的方法鉴别木炭粉和氧化铜粉未C.用观察颜色的方法鉴别铁粉和氧化铁粉末D.用水鉴别NaOH,NH4NO3两种固体6.对下列实验指定容器中的水,其解释没有体现水的主要作用的是选项ABCD实验装置硫在氧气中燃烧测定空气中氧气的含量探究燃烧的条件铁丝在氧气中燃烧集气瓶中的水:吸量筒中的水:通过水体积的变化集气瓶中的水:冷却溅落熔烧杯中的水:①加热铜片;②隔绝空气解释收放出的热量得出空气中氧气的体积融物,防止集气瓶炸裂A.AB.BC.CD.D7.下列属于非金属元素的是A.PB.FeC.MgD.Zn8.焦亚硫酸钠在食品加工中常用作防腐剂、漂白剂和疏松剂。焦亚硫酸钠(Na2S2O6)中硫元素的化合价为A.-2B.+3C.+4D.+59.“冰毒”是毒性极强的毒品,其化学式为C10H15N,下列有关冰毒解释错误的是()A.冰毒是由碳、氢、氮三种元素组成的化合物B.冰毒是一种化合物,完全燃烧只生成CO2和H2OC.冰毒中氮原子的原子结构示意图为D.冰毒中碳、氢两种元素质量比为24:310.推理是学习化学的一种方法,以下推理正确的是A.化合物是由不同种元素组成的,所以由不同种元素组成的物质一定是化合物B.钠可以在氯气中燃烧,所以燃烧不一定都需要氧气C.在原子中质子数等于核外电子数,所以所有的微粒中质子数一定等于核外电子数D.化学变化常伴随发光放热现象,则有发光放热现象的一定是化学变化11.中学生应有一定的安全常识。下列做法不合理的是()A.在山林中遇火灾时,向顺风方向奔跑,逃离火灾区B.被围困在火灾区时,应用湿毛巾捂住口鼻并尽量贴近地面逃离C.室内起火,不要急于打开所有门窗D.夜间发现燃气泄漏应关闭阀门并开窗通风,不能立即开灯12.歼-20是我国第四代隐形战斗机,已正式服役。某研究性学习小组同学提出的四个问题中,不属于化学研究范畴的是()A.隐形飞机是由什么材料制成的B.制隐形飞机的材料有什么性质C.隐形飞机为什么会隐形D.怎样合成制隐形飞机的材料13.下列宏观事实对应的微观解释正确的是()A.金刚石和石墨的物理性质差异大﹣﹣原子的种类不同B.H2O和H2O2的化学性质不同﹣﹣分子间的间隙不同C.公园里闻到花的香味﹣﹣分子在不断运动D.把液化石油气压缩进钢瓶﹣﹣分子体积变小14.下列有关空气的说法错误的是A.空气是一种宝贵的自然资源B.可以用红磷燃烧反应初步测定空气中Y的含量C.X是氮气,按质量计算,在空气中约含有78%D.占空气1%的气体Z是混合物15.某气体的密度比空气小,不与氧气反应,难溶于水且不与水反应,则收集该气体的方法是()A.向上排空气法B.排水集...

1、当您付费下载文档后,您只拥有了使用权限,并不意味着购买了版权,文档只能用于自身使用,不得用于其他商业用途(如 [转卖]进行直接盈利或[编辑后售卖]进行间接盈利)。
2、本站所有内容均由合作方或网友上传,本站不对文档的完整性、权威性及其观点立场正确性做任何保证或承诺!文档内容仅供研究参考,付费前请自行鉴别。
3、如文档内容存在违规,或者侵犯商业秘密、侵犯著作权等,请点击“违规举报”。

碎片内容

2023-2024学年湖北省随州市曾都区唐县九年级化学第一学期期末经典模拟试题含解析.doc

您可能关注的文档

确认删除?