电脑桌面
添加内谋知识网--内谋文库,文书,范文下载到电脑桌面
安装后可以在桌面快捷访问

2023-2024学年湖北省黄冈市黄梅县九年级化学第一学期期中学业质量监测模拟试题含解析.doc

2023-2024学年湖北省黄冈市黄梅县九年级化学第一学期期中学业质量监测模拟试题含解析.doc_第1页
1/11
2023-2024学年湖北省黄冈市黄梅县九年级化学第一学期期中学业质量监测模拟试题含解析.doc_第2页
2/11
2023-2024学年湖北省黄冈市黄梅县九年级化学第一学期期中学业质量监测模拟试题含解析.doc_第3页
3/11
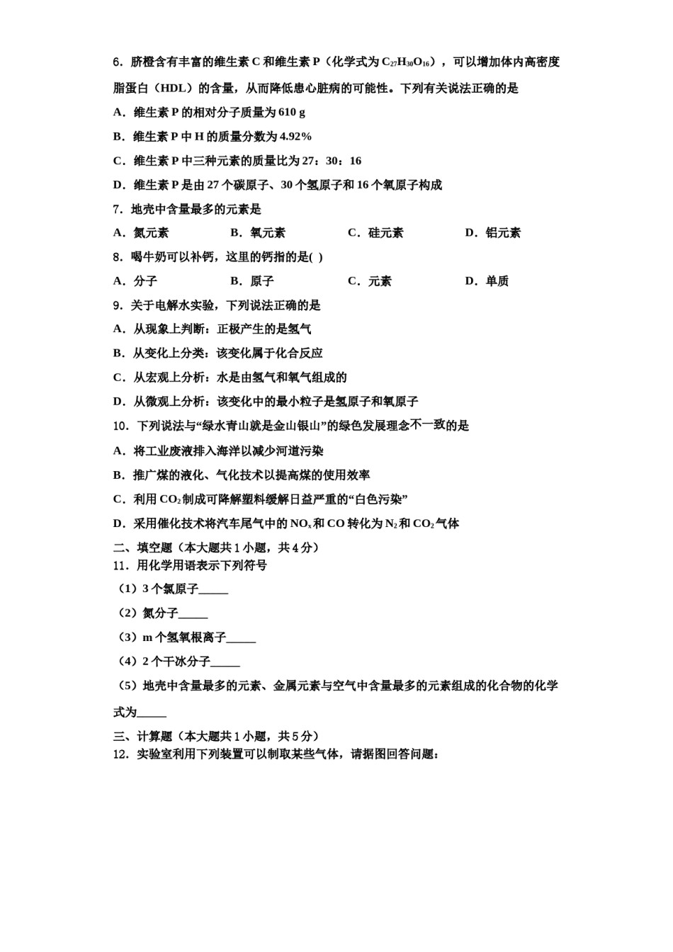
2023-2024学年湖北省黄冈市黄梅县九年级化学第一学期期中学业质量监测模拟试题学业质量监测模拟试题考生须知:1.全卷分选择题和非选择题两部分,全部在答题纸上作答。选择题必须用2B铅笔填涂;非选择题的答案必须用黑色字迹的钢笔或答字笔写在“答题纸”相应位置上。2.请用黑色字迹的钢笔或答字笔在“答题纸”上先填写姓名和准考证号。3.保持卡面清洁,不要折叠,不要弄破、弄皱,在草稿纸、试题卷上答题无效。一、单选题(本大题共10小题,共20分)B.电子数不同1.碳、氢两种元素的本质区别是A.质子数不同C.中子数不同D.最外层电子数不同2.厨房里发生的下列变化中没有发生化学变化的是A.把土豆切成丝B.面粉发酵C.液化气燃烧D.菜刀生锈3.砷化镓(GaAs)是一种“LED”绿色节能光源材料,镓元素的相关信息如图。下列说法错误的是A.原子的核电荷数是31B.镓原子在化学反应中易得到电子C.属于金属元素D.相对原子质量为69.724.根据化学基本概念和原理的知识,你认为下列叙述正确的是()A.原子是不能再分的最小粒子B.同种元素的原子,不一定具有相同的质子数C.混合物中不可能只含有一种元素D.元素的化学性质跟原子的最外层电子数关系非常密切5.下列关于空气的说法正确的是A.细铁丝可以在空气中剧烈燃烧B.空气中各成分的量都是固定不变的C.空气中氧气的质量分数为21%D.空气是一种宝贵的资源6.脐橙含有丰富的维生素C和维生素P(化学式为C27H30O16),可以增加体内高密度脂蛋白(HDL)的含量,从而降低患心脏病的可能性。下列有关说法正确的是A.维生素P的相对分子质量为610gB.维生素P中H的质量分数为4.92%C.维生素P中三种元素的质量比为27:30:16D.维生素P是由27个碳原子、30个氢原子和16个氧原子构成7.地壳中含量最多的元素是A.氮元素B.氧元素C.硅元素D.铝元素8.喝牛奶可以补钙,这里的钙指的是()A.分子B.原子C.元素D.单质9.关于电解水实验,下列说法正确的是A.从现象上判断:正极产生的是氢气B.从变化上分类:该变化属于化合反应C.从宏观上分析:水是由氢气和氧气组成的D.从微观上分析:该变化中的最小粒子是氢原子和氧原子10.下列说法与“绿水青山就是金山银山”的绿色发展理念不一致的是A.将工业废液排入海洋以减少河道污染B.推广煤的液化、气化技术以提高煤的使用效率C.利用CO2制成可降解塑料缓解日益严重的“白色污染”D.采用催化技术将汽车尾气中的NOx和CO转化为N2和CO2气体二、填空题(本大题共1小题,共4分)11.用化学用语表示下列符号(1)3个氯原子_____(2)氮分子_____(3)m个氢氧根离子_____(4)2个干冰分子_____(5)地壳中含量最多的元素、金属元素与空气中含量最多的元素组成的化合物的化学式为_____三、计算题(本大题共1小题,共5分)12.实验室利用下列装置可以制取某些气体,请据图回答问题:(1)这六个装置示意图中,有一个装置是错误的,错误装置的序号是_______________,改正方法是_____________。(2)用装置A和D制取并收集氧气,气体收集完毕时,应先_________________(3)若在F装置中盛满水,用排水法收集(瓶口向上)一瓶氧气,气体从________________端(选填“a”或“b”)通入。某同学用B和F装置连接用排空气法制取氧气,在b导管口用带火星的木条检验氧气,木条不复燃,原因可能是___________________。四、简答题(本大题共2小题,共8分)13.燃烧是人类最早有意识利用的化学反应,火的使用标志着人类文明的伟大进步。(1)天然气的主要成分燃烧的微观示意图如图所示:①下列说法正确的有____________。A参加反应的CH4和O2的质量比为1:2B反应前后各元素的化合价都不变C该反应属于氧化反应②上述四种物质中属于化合物的是____________(填化学式)。(2)实验室中常用燃烧的方法测定空气中氧气的体积分数。已知:在空气中,当温度超过40℃,白磷会燃烧,温度超过240℃时,红磷才会燃烧,它们均和氧气反应生成五氧化二磷。①按图1所示装置进行实验,蒸馏水的作用是___________(写一种即可);②用高能激光笔照射燃烧匙中红磷,引燃红磷。红磷燃烧的实验现象为____________。③待红磷燃烧结束后,...

1、当您付费下载文档后,您只拥有了使用权限,并不意味着购买了版权,文档只能用于自身使用,不得用于其他商业用途(如 [转卖]进行直接盈利或[编辑后售卖]进行间接盈利)。
2、本站所有内容均由合作方或网友上传,本站不对文档的完整性、权威性及其观点立场正确性做任何保证或承诺!文档内容仅供研究参考,付费前请自行鉴别。
3、如文档内容存在违规,或者侵犯商业秘密、侵犯著作权等,请点击“违规举报”。

碎片内容

2023-2024学年湖北省黄冈市黄梅县九年级化学第一学期期中学业质量监测模拟试题含解析.doc

您可能关注的文档

确认删除?