电脑桌面
添加内谋知识网--内谋文库,文书,范文下载到电脑桌面
安装后可以在桌面快捷访问

2023-2024学年湖北省黄冈浠水县联考化学九年级第一学期期末统考模拟试题含解析.doc

2023-2024学年湖北省黄冈浠水县联考化学九年级第一学期期末统考模拟试题含解析.doc_第1页
1/13
2023-2024学年湖北省黄冈浠水县联考化学九年级第一学期期末统考模拟试题含解析.doc_第2页
2/13
2023-2024学年湖北省黄冈浠水县联考化学九年级第一学期期末统考模拟试题含解析.doc_第3页
3/13
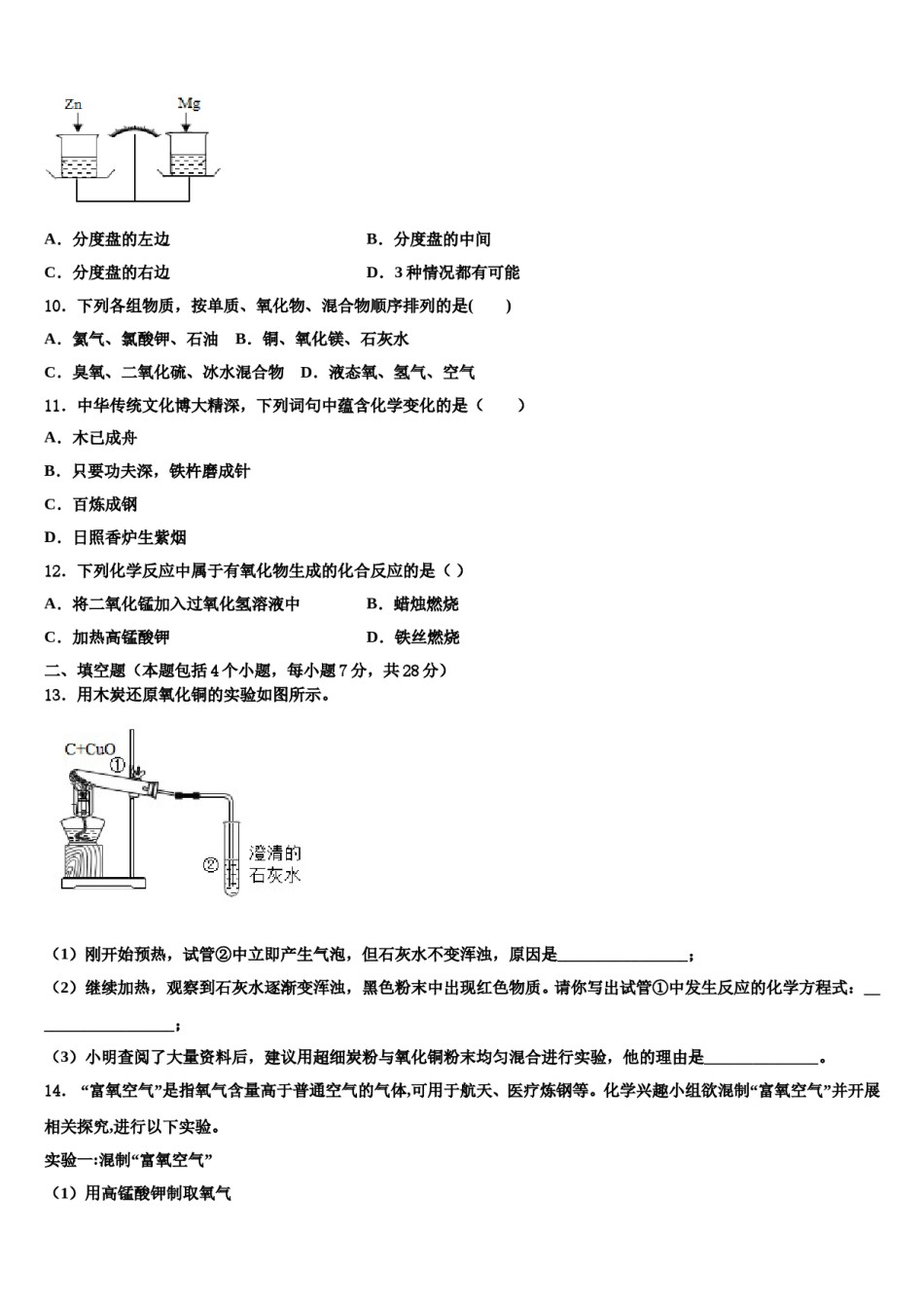
2023-2024学年湖北省黄冈浠水县联考化学九年级第一学期期末统考模拟试题注意事项:1.答题前,考生先将自己的姓名、准考证号码填写清楚,将条形码准确粘贴在条形码区域内。2.答题时请按要求用笔。3.请按照题号顺序在答题卡各题目的答题区域内作答,超出答题区域书写的答案无效;在草稿纸、试卷上答题无效。4.作图可先使用铅笔画出,确定后必须用黑色字迹的签字笔描黑。5.保持卡面清洁,不要折暴、不要弄破、弄皱,不准使用涂改液、修正带、刮纸刀。一、单选题(本题包括12个小题,每小题3分,共36分.每小题只有一个选项符合题意)1.2017年7月9日,由国土资源部中国地质调查局组织实施的南海天然气水合物试采工程全面完成预期目标,自5月10日试气点火以来,已连续试开采60天,创造了产气时长和总量的世界纪录。“可燃冰”是天然气水合物(CH4·H2O),下列有关说法错误的是()A.可燃冰是一种洁净的新能源B.可燃冰的主要成分是CH4C.可燃冰属于化石燃料D.可燃冰是由甲烷和水组成的混合物2.100g溶质质量分数为10%的食盐溶液与100g溶质质量分数为20%的食盐溶液混合,所得溶液中溶质质量分数是A.15%B.20%C.30%D.14%3.下列有关实验现象的描述中正确的是A.硫在氧气中燃烧,发出蓝紫色火焰,生成二氧化硫气体B.木炭在氧气中燃烧发出淡蓝色火焰,生成无色无味的气体C.细铁丝在氧气中剧烈燃烧,火星四射,生成一种黑色固体D.红磷在空气中燃烧,放出大量的热,生成白色的五氧化二磷固体4.如图是五种粒子的结构示意图,下列说法错误的是()A.①③属于同种元素B.③⑤化学性质相似C.②③④均表示离子D.①④形成的化合物是AlCl35.下列实验操作正确的是A.试管中加入固体B.闻气味C.生石灰与水反应D.CO2验满6.下列图示实验操作中,正确的是()A.B.C.D.7.下列变化中,能用质量守恒定律解释的是()A.10g冰溶化成10g的水B.5g硝酸钾溶解在50g水中,成为55g硝酸钾溶液C.纸燃烧后质量减少D.50mL水加入50mL酒精中,溶液的体积小于100mL8.下列实验不能成功的是A.加熟石灰混合研磨,区分硝酸铵和氯化钾两种化肥B.用灼烧闻气味的方法鉴别羊毛和合成纤维C.用稀盐酸区分氢氧化钠溶液和澄清石灰水D.用硫酸铜溶液验证铁、铜、银三种金属的活动性9.在托盘天平的两个托盘上各放一只烧杯,分别注入相同质量分数、相同质量的稀硫酸,天平平衡。向左边的烧杯中加入10g金属锌,向右边的烧杯中加入10g金属镁。当反应停止后,金属都有剩余,天平指针的指向是A.分度盘的左边B.分度盘的中间C.分度盘的右边D.3种情况都有可能10.下列各组物质,按单质、氧化物、混合物顺序排列的是()A.氦气、氯酸钾、石油B.铜、氧化镁、石灰水C.臭氧、二氧化硫、冰水混合物D.液态氧、氢气、空气11.中华传统文化博大精深,下列词句中蕴含化学变化的是()A.木已成舟B.只要功夫深,铁杵磨成针C.百炼成钢D.日照香炉生紫烟12.下列化学反应中属于有氧化物生成的化合反应的是()A.将二氧化锰加入过氧化氢溶液中B.蜡烛燃烧C.加热高锰酸钾D.铁丝燃烧二、填空题(本题包括4个小题,每小题7分,共28分)13.用木炭还原氧化铜的实验如图所示。(1)刚开始预热,试管②中立即产生气泡,但石灰水不变浑浊,原因是________________;(2)继续加热,观察到石灰水逐渐变浑浊,黑色粉末中出现红色物质。请你写出试管①中发生反应的化学方程式:__________________;(3)小明查阅了大量资料后,建议用超细炭粉与氧化铜粉末均匀混合进行实验,他的理由是______________。14.“富氧空气”是指氧气含量高于普通空气的气体,可用于航天、医疗炼钢等。化学兴趣小组欲混制“富氧空气”并开展相关探究,进行以下实验。实验一:混制“富氧空气”(1)用高锰酸钾制取氧气①写出反应的化学方程式:_____;②仪器C的名称为_____;③组装发生装置所需的仪器:_____(选填标号)。(2)混制“富氧空气”如图,用纯氮气及上述实验制取的氧气,混制一瓶(集气瓶容积为250mL)氧气体积分数为40%的“富氧空气”,气体应从装置中的管_____(选“a”或“b”)通入,先通入氮气排出120mI水,再通入氧气排出_____mL水。实验二:测...

1、当您付费下载文档后,您只拥有了使用权限,并不意味着购买了版权,文档只能用于自身使用,不得用于其他商业用途(如 [转卖]进行直接盈利或[编辑后售卖]进行间接盈利)。
2、本站所有内容均由合作方或网友上传,本站不对文档的完整性、权威性及其观点立场正确性做任何保证或承诺!文档内容仅供研究参考,付费前请自行鉴别。
3、如文档内容存在违规,或者侵犯商业秘密、侵犯著作权等,请点击“违规举报”。

碎片内容

2023-2024学年湖北省黄冈浠水县联考化学九年级第一学期期末统考模拟试题含解析.doc

您可能关注的文档

确认删除?