电脑桌面
添加内谋知识网--内谋文库,文书,范文下载到电脑桌面
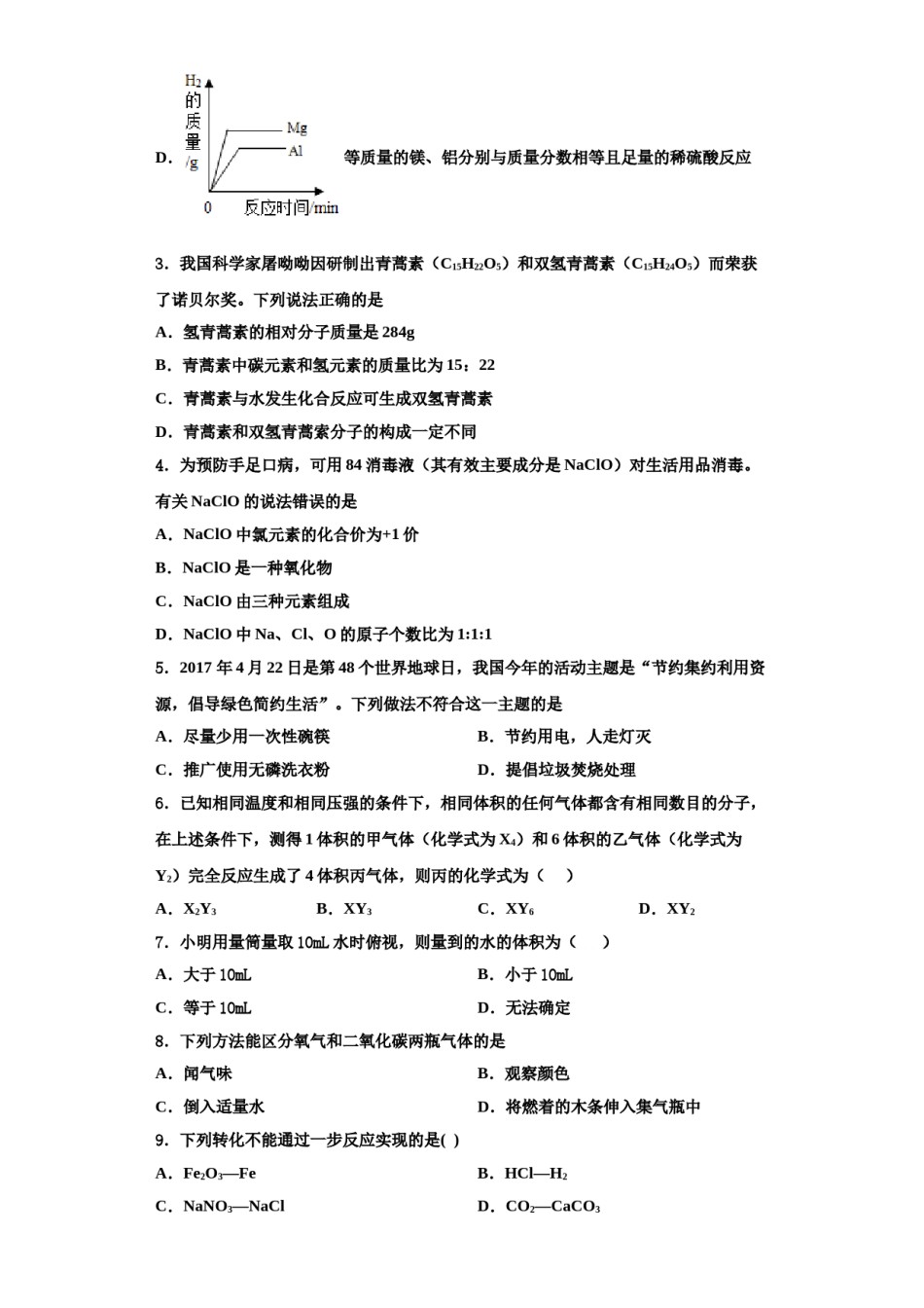
安装后可以在桌面快捷访问

2023-2024学年湖北省黄石十四中学化学九年级第一学期期中学业质量监测试题含解析.doc

2023-2024学年湖北省黄石十四中学化学九年级第一学期期中学业质量监测试题含解析.doc_第1页
1/13
2023-2024学年湖北省黄石十四中学化学九年级第一学期期中学业质量监测试题含解析.doc_第2页
2/13
2023-2024学年湖北省黄石十四中学化学九年级第一学期期中学业质量监测试题含解析.doc_第3页
3/13
2023-2024学年湖北省黄石十四中学化学九年级第一学期期中学业质量监测试题学业质量监测试题注意事项:1.答卷前,考生务必将自己的姓名、准考证号填写在答题卡上。2.回答选择题时,选出每小题答案后,用铅笔把答题卡上对应题目的答案标号涂黑,如需改动,用橡皮擦干净后,再选涂其它答案标号。回答非选择题时,将答案写在答题卡上,写在本试卷上无效。3.考试结束后,将本试卷和答题卡一并交回。一、单选题(本题包括12个小题,每小题3分,共36分.每小题只有一个选项符合题意)1.下列物质属于氧化物的是()A.KClO3B.O2C.SO2D.O32.下面所示的四个图像,能正确反映对应变化关系的是A.镁在氧气中燃烧B.向二氧化锰中加入过氧化氢溶液C.向一定量的铁粉和铜粉的混合物中加入硫酸铜溶液D.等质量的镁、铝分别与质量分数相等且足量的稀硫酸反应3.我国科学家屠呦呦因研制出青蒿素(C15H22O5)和双氢青蒿素(C15H24O5)而荣获了诺贝尔奖。下列说法正确的是A.氢青蒿素的相对分子质量是284gB.青蒿素中碳元素和氢元素的质量比为15:22C.青蒿素与水发生化合反应可生成双氢青蒿素D.青蒿素和双氢青蒿索分子的构成一定不同4.为预防手足口病,可用84消毒液(其有效主要成分是NaClO)对生活用品消毒。有关NaClO的说法错误的是A.NaClO中氯元素的化合价为+1价B.NaClO是一种氧化物C.NaClO由三种元素组成D.NaClO中Na、Cl、O的原子个数比为1:1:15.2017年4月22日是第48个世界地球日,我国今年的活动主题是“节约集约利用资源,倡导绿色简约生活”。下列做法不符合这一主题的是A.尽量少用一次性碗筷B.节约用电,人走灯灭C.推广使用无磷洗衣粉D.提倡垃圾焚烧处理6.已知相同温度和相同压强的条件下,相同体积的任何气体都含有相同数目的分子,在上述条件下,测得1体积的甲气体(化学式为X4)和6体积的乙气体(化学式为Y2)完全反应生成了4体积丙气体,则丙的化学式为()A.X2Y3B.XY3C.XY6D.XY27.小明用量筒量取10mL水时俯视,则量到的水的体积为()A.大于10mLB.小于10mLC.等于10mLD.无法确定8.下列方法能区分氧气和二氧化碳两瓶气体的是A.闻气味B.观察颜色C.倒入适量水D.将燃着的木条伸入集气瓶中9.下列转化不能通过一步反应实现的是()A.Fe2O3—FeB.HCl—H2C.NaNO3—NaClD.CO2—CaCO310.用分子的知识解释下列现象,其中合理的是()A.水结成冰,是因为水分子停止了运动B.变瘪了的乒乓球放在热水中鼓起,是由于分子的体积变大C.加入糖的水变甜,是由于分子永不停息的做无规则运动D.1L大豆与1L水混合后总体积小于2L,是由于分子间有间隙11.空气是一种宝贵的资源,下列生产生活中用到的气体不是来自空气的是A.作为燃料电池燃料的H2B.手于生产氮肥的N2C.用于医疗急救的O2D.用于飞艇的He12.交警常用“司机饮酒检测仪”检查司机是否酒后驾车,因为酒中的乙醇分子可以使橙红色的重铬酸钾变为绿色的硫酸铬。硫酸铬[Cr2(SO4)3]中Cr元素的化合价为A.+3B.+5C.+6D.+7二、填空题(本题包括4个小题,每小题7分,共28分)13.对空气中氧气含量测定的再认识。(经典赏析)用图1装置测定空气中氧气含量的科学家是_____。(1)该实验中选择汞为实验药品,把它放在密闭的容器里连续加热12天,发现一部分银白色的液态汞变成红色粉末,同时容器里空气的体积差不多减少,对应观察到的现象为_____。(2)该实验中使用汞的缺点是_____。A汞有毒,实验过程中不安全B汞为液态,在汞槽中起到液封作用C生成的化合物加热分解又能得到汞和氧气D实验时间太长(实验回顾)图2是实验室用红磷燃烧来粗略测定空气中氧气含量的装置。(1)写出红磷燃烧的文字表达式:_____。(2)实验原理:由于红磷燃烧消耗空气中氧气,使瓶内减小,烧杯中水倒吸到集气瓶中。用量筒测量进入瓶中水的体积,能粗略测得空气中氧气的含量。(3)对该实验认识正确的是_____。A红磷燃烧产生大量白色的烟雾B红磷的用量不足会导致测定氧气体积含量偏大C红磷燃烧以后,须冷却到室温方可打开止水夹D该实验可说明氮气难溶于水(问题提出)某小组同学多次实验发现,集气瓶内上升的水面始终小于理论值。经查阅...

1、当您付费下载文档后,您只拥有了使用权限,并不意味着购买了版权,文档只能用于自身使用,不得用于其他商业用途(如 [转卖]进行直接盈利或[编辑后售卖]进行间接盈利)。
2、本站所有内容均由合作方或网友上传,本站不对文档的完整性、权威性及其观点立场正确性做任何保证或承诺!文档内容仅供研究参考,付费前请自行鉴别。
3、如文档内容存在违规,或者侵犯商业秘密、侵犯著作权等,请点击“违规举报”。

碎片内容

2023-2024学年湖北省黄石十四中学化学九年级第一学期期中学业质量监测试题含解析.doc

您可能关注的文档

确认删除?