电脑桌面
添加内谋知识网--内谋文库,文书,范文下载到电脑桌面
安装后可以在桌面快捷访问

2023-2024学年湖北省黄石市黄石港区第八中学化学九年级第一学期期末监测模拟试题含解析.doc

2023-2024学年湖北省黄石市黄石港区第八中学化学九年级第一学期期末监测模拟试题含解析.doc_第1页
1/12
2023-2024学年湖北省黄石市黄石港区第八中学化学九年级第一学期期末监测模拟试题含解析.doc_第2页
2/12
2023-2024学年湖北省黄石市黄石港区第八中学化学九年级第一学期期末监测模拟试题含解析.doc_第3页
3/12
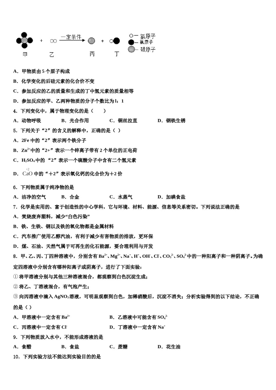
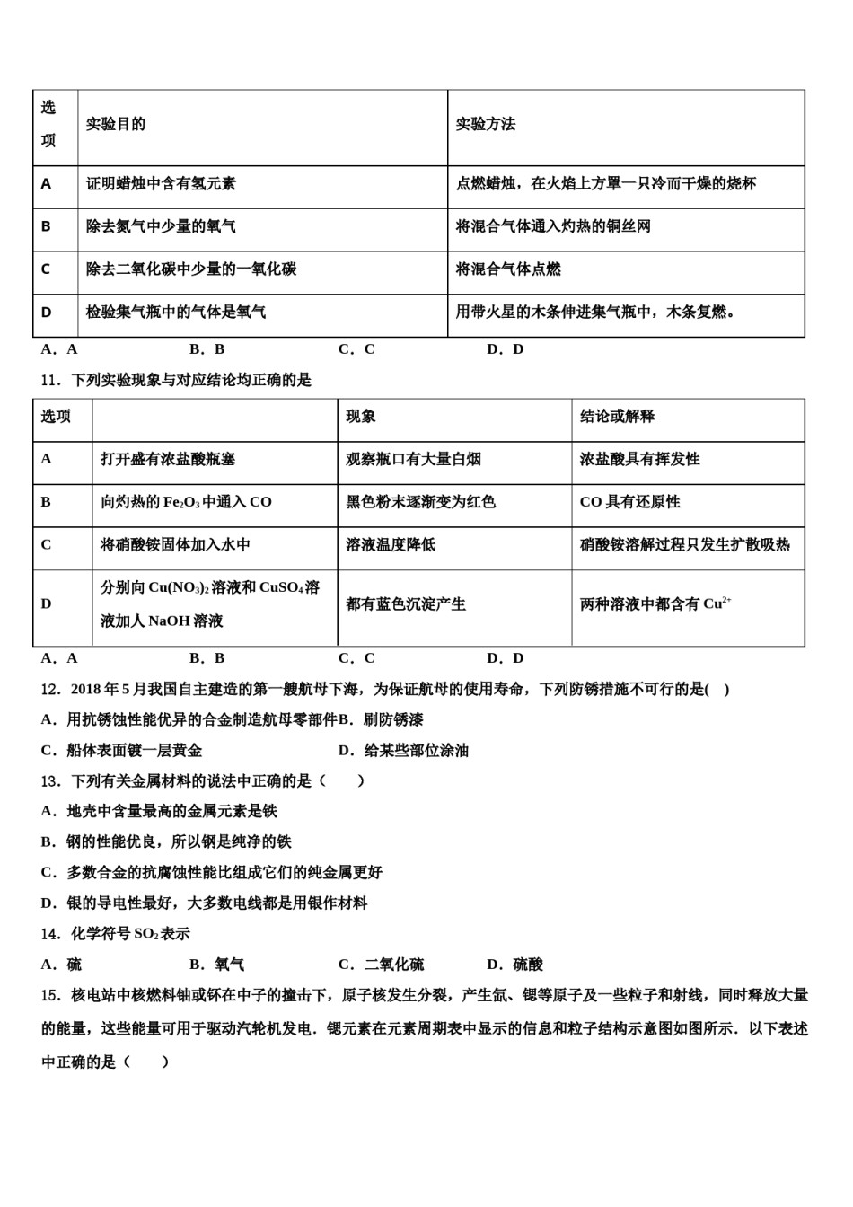
2023-2024学年湖北省黄石市黄石港区第八中学化学九年级第一学期期末监测模拟试题题注意事项:1.答题前,考生先将自己的姓名、准考证号填写清楚,将条形码准确粘贴在考生信息条形码粘贴区。2.选择题必须使用2B铅笔填涂;非选择题必须使用0.5毫米黑色字迹的签字笔书写,字体工整、笔迹清楚。3.请按照题号顺序在各题目的答题区域内作答,超出答题区域书写的答案无效;在草稿纸、试题卷上答题无效。4.保持卡面清洁,不要折叠,不要弄破、弄皱,不准使用涂改液、修正带、刮纸刀。一、单选题(本大题共15小题,共30分)1.现有X、Y、Z三种金属,若把X和Y分别放入稀硫酸中,X溶解并产生氢气,Y不反应;若把Y和Z分别放入硝酸银溶液中,过一会儿,Y表面有银析出,Z没有变化。据此判断三种金属的活动顺序正确的是A.X>Y>ZB.X<Z<YC.X>Z>YD.X<Y<Z2.下图所示装置有多种用途,其中不正确的是选项广口瓶内物质用途A一定量浓硫酸干燥某些气体B装满水收集某些气体C一定量氢氧化钠溶液除去CO2等气体D空气收集某些比空气重的气体A.AB.BC.CD.D3.下图表示某化学反应的微观示意图,依据图分析判断,下列说法正确的是A.甲物质由5个原子构成B.化学变化的后硅元素的化合价不变C.参加反应的乙的质量和生成的丁中氢元素的质量相等D.参加反应的甲、乙两种物质的分子个数比为l:14.下列变化中,属于物理变化的是()A.动物呼吸B.光合作用C.铜丝拉直D.钢铁生锈5.下列关于“2”的含义的解释中,正确的是()A.2Fe中的“2”表示两个铁分子B.Zn2+中的“2+”表示一个锌离子带有2个单位的正电荷C.H2SO4中的“2”表示一个硫酸分子中含有二个氢元素D.中的“+2”表示氧化钙的化合价为+2价6.下列物质属于纯净物的是A.洁净的空气B.合金C.水蒸气D.加碘食盐7.化学是实用的、富于创造性的中心学科,它与环境、材料、能源、信息等关系密切。下列说法正确的是A.焚烧废弃塑料,减少“白色污染”B.铁、生铁、钢以及铁的氧化物都是金属材料C.汽车推广使用乙醇汽油,有利于减少有害物质的排放,更环保D.煤、石油、天然气属于可再生的化石能源,要合理利用与开发8.甲、乙、丙、丁四种溶液中,分别含有Ba2+、Mg2+、Na+、H+、OH-、Cl-、CO32-、SO42-中的一种阳离子和一种阴离子。为确定四溶液中分别含有哪种阳离子或阴离子,进行了下面实验:①将甲溶液分别与其他三种溶液混合,都观察到白色沉淀生成;②将乙、丁溶液混合,有气泡产生;③向丙溶液中滴入AgNO3溶液,可明显观察到白色,加稀硝酸后,沉淀不消失;分析实验得到的以下结论,不正确的是()A.甲溶液中一定含有Ba2+B.乙溶液中可能含有SO42-C.丙溶液中一定含有Cl-D.丁溶液中一定含有Na+9.下列物质放入水中,不能形成溶液的是A.食醋B.食盐C.蔗糖D.花生油10.下列实验方法不能达到实验目的的是选实验方法实验目的项A证明蜡烛中含有氢元素点燃蜡烛,在火焰上方罩一只冷而干燥的烧杯B除去氮气中少量的氧气将混合气体通入灼热的铜丝网C除去二氧化碳中少量的一氧化碳将混合气体点燃D检验集气瓶中的气体是氧气用带火星的木条伸进集气瓶中,木条复燃。D.DA.AB.BC.C现象结论或解释11.下列实验现象与对应结论均正确的是选项A打开盛有浓盐酸瓶塞观察瓶口有大量白烟浓盐酸具有挥发性B向灼热的Fe2O3中通入CO黑色粉末逐渐变为红色CO具有还原性C将硝酸铵固体加入水中溶液温度降低硝酸铵溶解过程只发生扩散吸热分别向Cu(NO3)2溶液和CuSO4溶D都有蓝色沉淀产生两种溶液中都含有Cu2+液加人NaOH溶液A.AB.BC.CD.D12.2018年5月我国自主建造的第一艘航母下海,为保证航母的使用寿命,下列防锈措施不可行的是()A.用抗锈蚀性能优异的合金制造航母零部件B.刷防锈漆C.船体表面镀一层黄金D.给某些部位涂油13.下列有关金属材料的说法中正确的是()A.地壳中含量最高的金属元素是铁B.钢的性能优良,所以钢是纯净的铁C.多数合金的抗腐蚀性能比组成它们的纯金属更好D.银的导电性最好,大多数电线都是用银作材料14.化学符号SO2表示A.硫B.氧气C.二氧化硫D.硫酸15.核电站中核燃料铀或钚在中子的撞击下,原子核发生分裂,产生氙、锶等原...

1、当您付费下载文档后,您只拥有了使用权限,并不意味着购买了版权,文档只能用于自身使用,不得用于其他商业用途(如 [转卖]进行直接盈利或[编辑后售卖]进行间接盈利)。
2、本站所有内容均由合作方或网友上传,本站不对文档的完整性、权威性及其观点立场正确性做任何保证或承诺!文档内容仅供研究参考,付费前请自行鉴别。
3、如文档内容存在违规,或者侵犯商业秘密、侵犯著作权等,请点击“违规举报”。

碎片内容

2023-2024学年湖北省黄石市黄石港区第八中学化学九年级第一学期期末监测模拟试题含解析.doc

您可能关注的文档

确认删除?