电脑桌面
添加内谋知识网--内谋文库,文书,范文下载到电脑桌面
安装后可以在桌面快捷访问

2023-2024学年湖南师大附中博才实验中学化学九年级第一学期期末学业质量监测模拟试题含解析.doc

2023-2024学年湖南师大附中博才实验中学化学九年级第一学期期末学业质量监测模拟试题含解析.doc_第1页
1/14
2023-2024学年湖南师大附中博才实验中学化学九年级第一学期期末学业质量监测模拟试题含解析.doc_第2页
2/14
2023-2024学年湖南师大附中博才实验中学化学九年级第一学期期末学业质量监测模拟试题含解析.doc_第3页
3/14
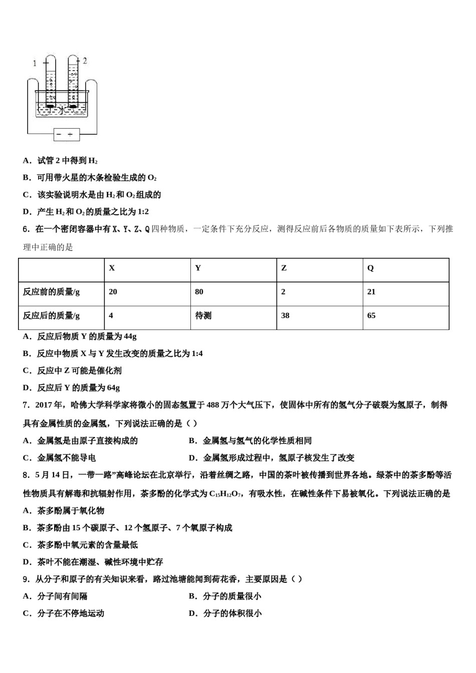
2023-2024学年湖南师大附中博才实验中学化学九年级第一学期期末学业质量监测模拟试题拟试题注意事项:1.答卷前,考生务必将自己的姓名、准考证号填写在答题卡上。2.回答选择题时,选出每小题答案后,用铅笔把答题卡上对应题目的答案标号涂黑,如需改动,用橡皮擦干净后,再选涂其它答案标号。回答非选择题时,将答案写在答题卡上,写在本试卷上无效。3.考试结束后,将本试卷和答题卡一并交回。一、单选题(本大题共10小题,共20分)1.化学工业是现代社会发展的基础。下列工业生产过程属于物理变化的是A.工业制氧气B.工业炼铁C.工业制二氧化碳D.工业制氢气2.在反应A+3B=2C+2D中,A和B的相对分子质量之比9:11,已知1.8gA与一定量B恰好完全反应成5.1gD,则在此反应中反应物B和生成物C的质量比为?()A.2:1B.2:3C.3:1D.1:23.下列物质属于纯净物的是A.铝合金B.稀盐酸C.洁净的空气D.冰水混合物4.金属镁不仅能和氧气发生反应,还能和二氧化碳发生如下反应,对于该反应下列分析不正确的是A.镁发生了氧化反应B.碳是该反应的还原剂C.燃烧不一定需要氧气D.反应生成一种白色固体和一种黑色固体5.电解水实验装置如图,下列说法正确的是A.试管2中得到H2B.可用带火星的木条检验生成的O2C.该实验说明水是由H2和O2组成的D.产生H2和O2的质量之比为1:26.在一个密闭容器中有X、Y、Z、Q四种物质,一定条件下充分反应,测得反应前后各物质的质量如下表所示,下列推理中正确的是XYZQ反应前的质量/g2080221反应后的质量/g4待测3865A.反应后物质Y的质量为44gB.反应中物质X与Y发生改变的质量之比为1:4C.反应中Z可能是催化剂D.反应后Y的质量为64g7.2017年,哈佛大学科学家将微小的固态氢置于488万个大气压下,使固体中所有的氢气分子破裂为氢原子,制得具有金属性质的金属氢,下列说法正确的是()A.金属氢是由原子直接构成的B.金属氢与氢气的化学性质相同C.金属氢不能导电D.金属氢形成过程中,氢原子核发生了改变8.5月14日,一带一路”高峰论坛在北京举行,沿着丝绸之路,中国的茶叶被传播到世界各地。绿茶中的茶多酚等活性物质具有解毒和抗辐射作用,茶多酚的化学式为C15H12O7,有吸水性,在碱性条件下易被氧化。下列说法正确的是A.茶多酚属于氧化物B.茶多酚由15个碳原子、12个氢原子、7个氧原子构成C.茶多酚中氧元素的含量最低D.茶叶不能在潮湿、碱性环境中贮存9.从分子和原子的有关知识来看,路过池塘能闻到荷花香,主要原因是()A.分子间有间隔B.分子的质量很小C.分子在不停地运动D.分子的体积很小10.锡(Sn)是“五金”之一,它的金属活动顺序位于铁和铜之间,则下列反应一定不会发生的是()A.Mg+Sn(NO3)2═Mg(NO3)2+SnB.Sn+H2SO4═SnSO4+H2↑C.Sn+Hg(NO3)2═Sn(NO3)2+HgD.Sn+ZnSO4═SnSO4+Zn二、填空题(本大题共1小题,共4分)11.请用所学的化学知识填空:(1)生活中降低水的硬度常用的方法是_____。(2)净水器中活性炭起_____作用。(3)野炊时,常将木材劈成小块燃烧,这样做的目的是_____。(4)用量筒量取液体读数时,视线要与量筒内液体_____保持水平。(5)太阳能是_____能源(填“可再生”或“不可再生”)。(6)“硝酸”是高中化学将要学习的物质,浓硝酸见光会发生化学变化,其化学方程式为:4HNO3=4NO2↑+2H2O+X↑,X的化学式为_____。三、计算题(本大题共1小题,共5分)12.下图是实验室制取气体的部分装置,请回答下列问题:(1)写出仪器a的名称___。(2)实验室用加热固体方法制取氧气的实验装置是(填序号)___,写出该反应的化学方程式__。(3)实验室制取二氧化碳气体的实验装置是(填序号)____。(4)某些大理石中含少量硫化物,使制得的CO2中混有H2S气体,还可能混有HCl气体。欲获取纯净、干燥的CO2,需对发生装置中产生的气体进行除杂,实验装置如下:查阅资料:I.H2S能与NaOH等碱溶液、CuSO4溶液反应。Ⅱ.CO2中混有的HC1气体可用饱和NaHCO3溶液吸收。III.CO2能与氢氧化钠溶液、澄清石灰水等碱性溶液反应。①装置甲中所盛试剂应选用___(填字母)。A浓硫酸BNaOH溶液C澄清石灰水DCuSO4溶液②装置丙的作用是____。四、简答...

1、当您付费下载文档后,您只拥有了使用权限,并不意味着购买了版权,文档只能用于自身使用,不得用于其他商业用途(如 [转卖]进行直接盈利或[编辑后售卖]进行间接盈利)。
2、本站所有内容均由合作方或网友上传,本站不对文档的完整性、权威性及其观点立场正确性做任何保证或承诺!文档内容仅供研究参考,付费前请自行鉴别。
3、如文档内容存在违规,或者侵犯商业秘密、侵犯著作权等,请点击“违规举报”。

碎片内容

2023-2024学年湖南师大附中博才实验中学化学九年级第一学期期末学业质量监测模拟试题含解析.doc

您可能关注的文档

确认删除?