电脑桌面
添加内谋知识网--内谋文库,文书,范文下载到电脑桌面
安装后可以在桌面快捷访问

2023-2024学年湖南省双峰县化学九上期中学业质量监测模拟试题含解析.doc

2023-2024学年湖南省双峰县化学九上期中学业质量监测模拟试题含解析.doc_第1页
1/13
2023-2024学年湖南省双峰县化学九上期中学业质量监测模拟试题含解析.doc_第2页
2/13
2023-2024学年湖南省双峰县化学九上期中学业质量监测模拟试题含解析.doc_第3页
3/13
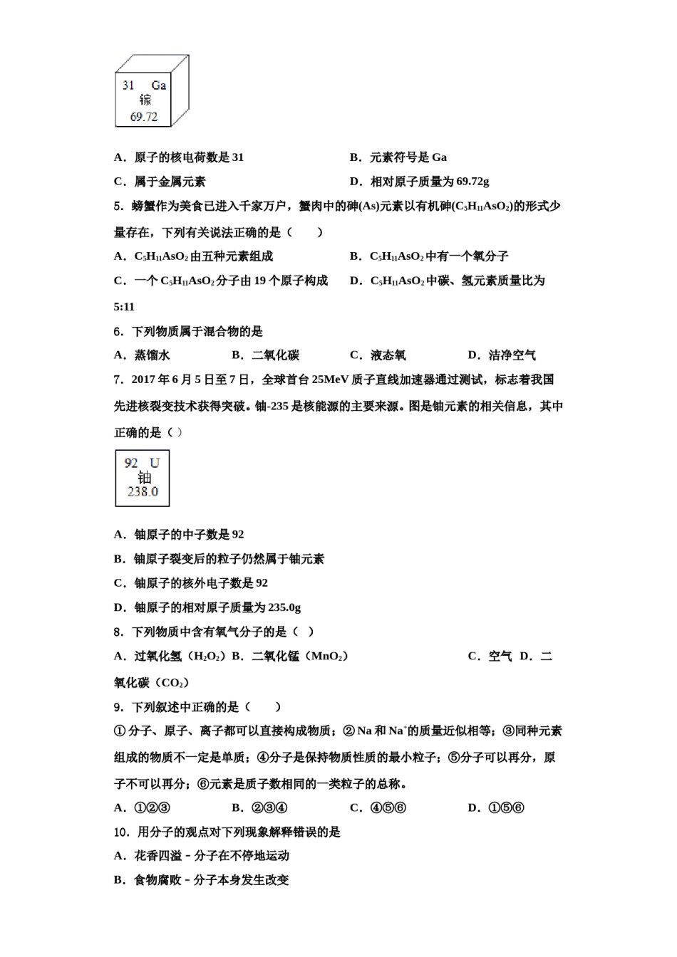
2023-2024学年湖南省双峰县化学九上期中学业质量监测模拟试题试题考生请注意:1.答题前请将考场、试室号、座位号、考生号、姓名写在试卷密封线内,不得在试卷上作任何标记。2.第一部分选择题每小题选出答案后,需将答案写在试卷指定的括号内,第二部分非选择题答案写在试卷题目指定的位置上。3.考生必须保证答题卡的整洁。考试结束后,请将本试卷和答题卡一并交回。一、单选题(本大题共15小题,共30分)1.20世纪60年代,就有人预言可能存在由4个氧原子构成的氧分子(O4),但一直没有得到证实.最近,意大利的科学家使用普通氧分子和带正电的氧离子制造出了这种新型氧分子,并用质谱仪探测到了它的存在.下列叙述中正确的是()A.O4是一种新型的化合物B.一个O4分子中含有2个O2分子C.O4和O2的性质完全相同D.O4和O2混合后形成的是混合物2.下列转化不能通过一步反应实现的是()A.Fe2O3—FeB.HCl—H2C.NaNO3—NaClD.CO2—CaCO33.四种物质在一定的条件下充分混合反应,测得反应前后各物质的质量分数如图所示.则有关说法中不正确的()A.丁一定是化合物B.乙可能是这个反应的催化剂C.生成的甲、丙两物质的质量比为8:1D.参加反应的丁的质量一定等于生成甲和丙的质量之和4.砷化镓(GaAs)是一种“LED”绿色节能光源材料,镓元素的相关信息如图。下列有关镓的说法错误的是A.原子的核电荷数是31B.元素符号是GaC.属于金属元素D.相对原子质量为69.72g5.螃蟹作为美食已进入千家万户,蟹肉中的砷(As)元素以有机砷(C5H11AsO2)的形式少量存在,下列有关说法正确的是()B.C5H11AsO2中有一个氧分子A.C5H11AsO2由五种元素组成D.C5H11AsO2中碳、氢元素质量比为C.一个C5H11AsO2分子由19个原子构成5:116.下列物质属于混合物的是A.蒸馏水B.二氧化碳C.液态氧D.洁净空气7.2017年6月5日至7日,全球首台25MeV质子直线加速器通过测试,标志着我国先进核裂变技术获得突破。铀-235是核能源的主要来源。图是铀元素的相关信息,其中正确的是()A.铀原子的中子数是92B.铀原子裂变后的粒子仍然属于铀元素C.铀原子的核外电子数是92D.铀原子的相对原子质量为235.0g8.下列物质中含有氧气分子的是()A.过氧化氢(H2O2)B.二氧化锰(MnO2)C.空气D.二氧化碳(CO2)9.下列叙述中正确的是()①分子、原子、离子都可以直接构成物质;②Na和Na+的质量近似相等;③同种元素组成的物质不一定是单质;④分子是保持物质性质的最小粒子;⑤分子可以再分,原子不可以再分;⑥元素是质子数相同的一类粒子的总称。A.①②③B.②③④C.④⑤⑥D.①⑤⑥10.用分子的观点对下列现象解释错误的是A.花香四溢﹣分子在不停地运动B.食物腐败﹣分子本身发生改变C.空气液化﹣分子间间隔改变D.汽油挥发﹣分子体积变大11.下图是元素周期表中的一格,依据图中的信息得到的下列认识错误的是()A.该元素原子的质子数为14B.该元素属于非金属元素C.该元素一个原子的原子核外有14个电子D.该元素的核电荷数为28.0912.科学研究表明,氯胺(NH2Cl)是一种很好的强消毒剂,用氯胺消毒时,发生的反应为NH2Cl+H2O==X+HClO,其中X的化学式为A.H2B.NH3C.N2D.N2H413.氘原子的核内有1个质子和1个中子,氚原子的核内有1个质子和2个中子。则下列有关氘、氚两种原子的说法不正确的是A.它们的质量相同B.它们具有相同的电子数C.它们同属于一种元素D.它们具有相同的核电荷数14.如图所示的是氧原子结构示意图和硫元素在元素周期表中的信息。下列说法正确的是A.氧原子核外有6个电子B.硫元素和氧元素均为非金属元素C.硫原子的相对原子质量为32.06gD.硫、氧两种元素形成的SO3中硫元素为+4价15.我县在环保领域下重拳,制订了很多严格的政策措施,以保护碧水蓝天。下列做法中,违反环境保护政策的是()A.执行机动车限号规定,减少汽车尾气排放B.秋季收获甘薯实行集中加工,治理粉浆水污染D.冬季推广使用洁净型煤清洁取C.农户在自家承包地焚烧秸秆,增加土壤肥力暖二、填空题(本大题共1小题,共6分)16.请结合下列实验常用装置,回答有关问题:(1)写出装置B和C中相同玻璃仪器的名称______(只写一...

1、当您付费下载文档后,您只拥有了使用权限,并不意味着购买了版权,文档只能用于自身使用,不得用于其他商业用途(如 [转卖]进行直接盈利或[编辑后售卖]进行间接盈利)。
2、本站所有内容均由合作方或网友上传,本站不对文档的完整性、权威性及其观点立场正确性做任何保证或承诺!文档内容仅供研究参考,付费前请自行鉴别。
3、如文档内容存在违规,或者侵犯商业秘密、侵犯著作权等,请点击“违规举报”。

碎片内容

2023-2024学年湖南省双峰县化学九上期中学业质量监测模拟试题含解析.doc

您可能关注的文档

确认删除?