电脑桌面
添加内谋知识网--内谋文库,文书,范文下载到电脑桌面
安装后可以在桌面快捷访问

2023-2024学年湖南省娄底市涟源市化学九年级第一学期期中学业质量监测试题含解析.doc

2023-2024学年湖南省娄底市涟源市化学九年级第一学期期中学业质量监测试题含解析.doc_第1页
1/14
2023-2024学年湖南省娄底市涟源市化学九年级第一学期期中学业质量监测试题含解析.doc_第2页
2/14
2023-2024学年湖南省娄底市涟源市化学九年级第一学期期中学业质量监测试题含解析.doc_第3页
3/14
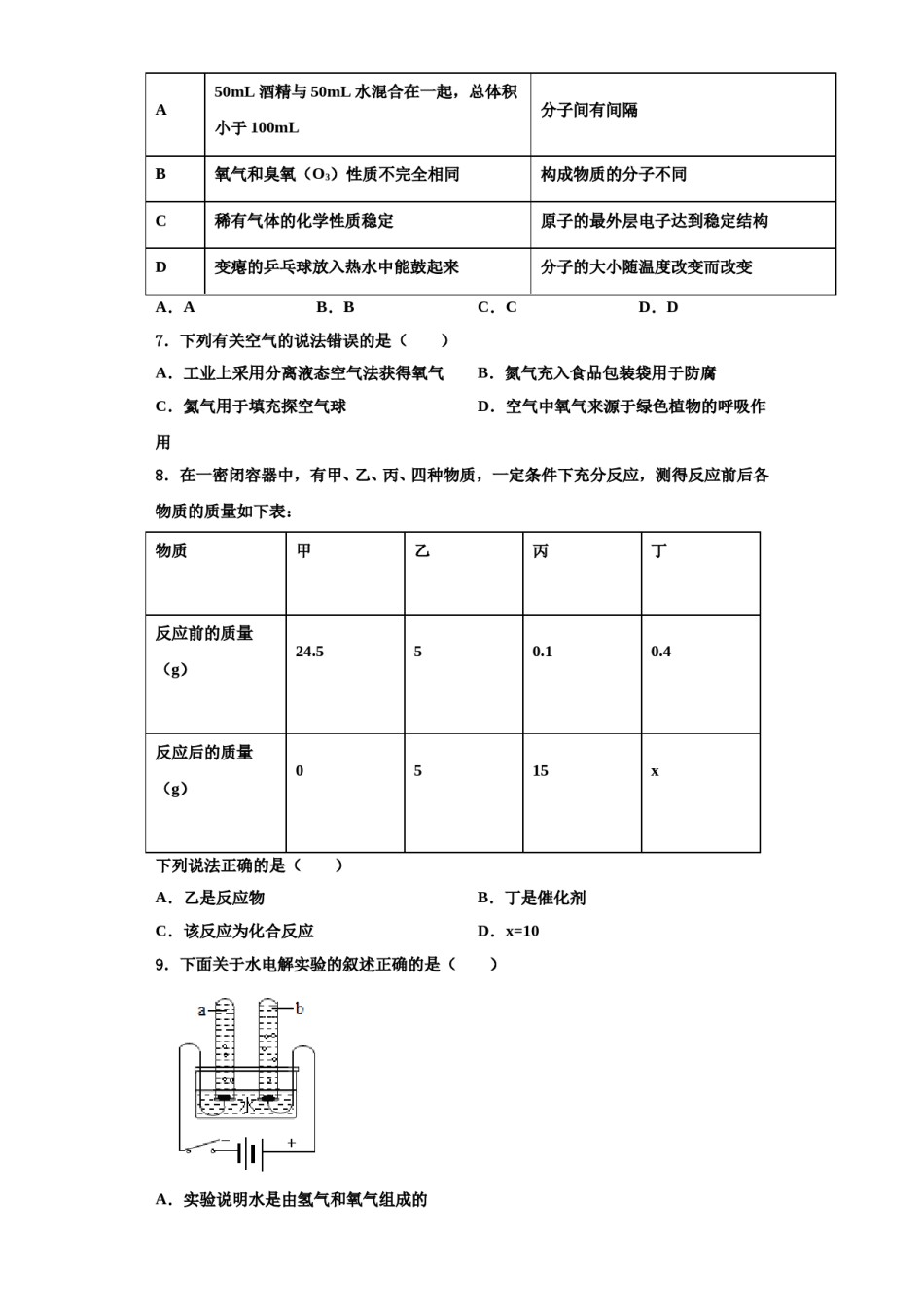
2023-2024学年湖南省娄底市涟源市化学九年级第一学期期中学业质量监测试题学业质量监测试题注意事项:1.答卷前,考生务必将自己的姓名、准考证号填写在答题卡上。2.回答选择题时,选出每小题答案后,用铅笔把答题卡上对应题目的答案标号涂黑,如需改动,用橡皮擦干净后,再选涂其它答案标号。回答非选择题时,将答案写在答题卡上,写在本试卷上无效。3.考试结束后,将本试卷和答题卡一并交回。一、单选题(本题包括12个小题,每小题3分,共36分.每小题只有一个选项符合题意)1.下列不属于净水措施的是A.吸附B.静置C.电解D.蒸馏2.下列生产生活中发生的变化属于化学变化的是()A.分离液态空气B.酒精挥发C.煤气燃烧D.水果榨汁3.中国科学家屠呦呦利用乙醚从黄花蒿汁液中提取出抗疟特效药青蒿素,从而获得了2015年诺贝尔医学奖.已知青蒿素的化学式为C15H22O5,下列叙述正确的是()A.青蒿素属于氧化物B.1个青蒿素分子中含有11个氢分子C.青蒿素由15个碳原子,22个氢原子,和5个氧原子D.青蒿素中氢元素质量分数最小4.生产抗疟药“双氢青蒿素”的主要原料是青蒿素。青蒿素()是青蒿的提取物,它能溶于酒精、乙醚和石油醚,在水中几乎不溶,其中含有的过氧基团是抗疟作用中最重要的结构。过氧基团易受湿、热的影响而被破坏。下列说法不正确的是()A.青蒿素中含有三种元素B.可以用石油醚溶解的方法从青蒿中提取青蒿素D.将青蒿在水中熬煮可提取青蒿素C.制药过程应在低温无水的环境中进行5.下列叙述不正确的是B.氧气可用于炼钢A.氮气可用于食品防腐C.氮气用于医疗冷冻麻醉D.氧气是一种燃料6.下列事实与相应的解释不相符的是()选项事实解释50mL酒精与50mL水混合在一起,总体积A分子间有间隔小于100mLB氧气和臭氧(O3)性质不完全相同构成物质的分子不同C稀有气体的化学性质稳定原子的最外层电子达到稳定结构D变瘪的乒乓球放入热水中能鼓起来分子的大小随温度改变而改变A.AB.BC.CD.D7.下列有关空气的说法错误的是()B.氮气充入食品包装袋用于防腐A.工业上采用分离液态空气法获得氧气C.氦气用于填充探空气球D.空气中氧气来源于绿色植物的呼吸作用8.在一密闭容器中,有甲、乙、丙、四种物质,一定条件下充分反应,测得反应前后各物质的质量如下表:物质甲乙丙丁反应前的质量24.550.10.4(g)反应后的质量0515x(g)下列说法正确的是()A.乙是反应物B.丁是催化剂C.该反应为化合反应D.x=109.下面关于水电解实验的叙述正确的是()A.实验说明水是由氢气和氧气组成的B.水电解的文字表达式:水→氢气+氧气C.实验说明水是由氢、氧两种元素组成的D.若a试管气体为5mL,则b试管气体为10mL10.兴趣小组对蜡烛及其燃烧进行了探究,根据操作和现象,通过下列操作和现象,得出的结论可靠的是()A.测量蜡烛燃烧后的长度,发现明显短于燃烧前,说明蜡烛发生了化学变化B.用湿润的烧杯罩在火焰上方,观察到烧杯壁上有液滴,说明蜡烛燃烧时有水产生C.用涂有澄清石灰水的烧杯罩住蜡烛熄灭时产生的白烟,发现石灰水变浑浊,说明白烟是二氧化碳D.点燃两支相同的蜡烛,用烧杯将其中一支罩在桌面上,一段时间后烧杯中的蜡烛熄灭,另一支继续燃烧,说明空气中有物质参与了燃烧11.我国科学家最新研制出一种新型石墨烯-铝电池,手机使用这种电池,充电时间短,待机时间长。碳、铝元素的相关信息如右图,有关说法正确的是A.它们的化学性质相同B.碳在地壳中含量最高C.铝的原子序数为13D.铝的相对原子质量为26.98g12.酒精监测仪中的反应原理为:C2H5OH+4X(红棕色)+6H2SO4="==2"Cr2(SO4)3(绿色)+2CO2↑+9H2O,则物质X的化学式为A.CrO3B.Cr2O3C.Cr2S3D.CrSO3二、填空题(本题包括4个小题,每小题7分,共28分)13.化学是一门以实验为基础的科学。化学所取得的丰硕成果,是与实验的重要作用分不开的请结合如图装置回答有关问题:(1)写出下列仪器的名称:①____________②_____________。(2)实验室用氯酸钾制取氧气,选用A装置作为发生装置,装药品前先____;其反应的文字表达式是___________;用排水法收集氧气完毕后,停止加热时的操作是_________;(...

1、当您付费下载文档后,您只拥有了使用权限,并不意味着购买了版权,文档只能用于自身使用,不得用于其他商业用途(如 [转卖]进行直接盈利或[编辑后售卖]进行间接盈利)。
2、本站所有内容均由合作方或网友上传,本站不对文档的完整性、权威性及其观点立场正确性做任何保证或承诺!文档内容仅供研究参考,付费前请自行鉴别。
3、如文档内容存在违规,或者侵犯商业秘密、侵犯著作权等,请点击“违规举报”。

碎片内容

2023-2024学年湖南省娄底市涟源市化学九年级第一学期期中学业质量监测试题含解析.doc

您可能关注的文档

确认删除?