电脑桌面
添加内谋知识网--内谋文库,文书,范文下载到电脑桌面
安装后可以在桌面快捷访问

2023-2024学年湖南省岳阳市九校化学九年级第一学期期中考试模拟试题含解析.doc

2023-2024学年湖南省岳阳市九校化学九年级第一学期期中考试模拟试题含解析.doc_第1页
1/10
2023-2024学年湖南省岳阳市九校化学九年级第一学期期中考试模拟试题含解析.doc_第2页
2/10
2023-2024学年湖南省岳阳市九校化学九年级第一学期期中考试模拟试题含解析.doc_第3页
3/10
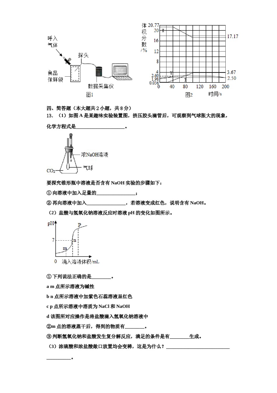
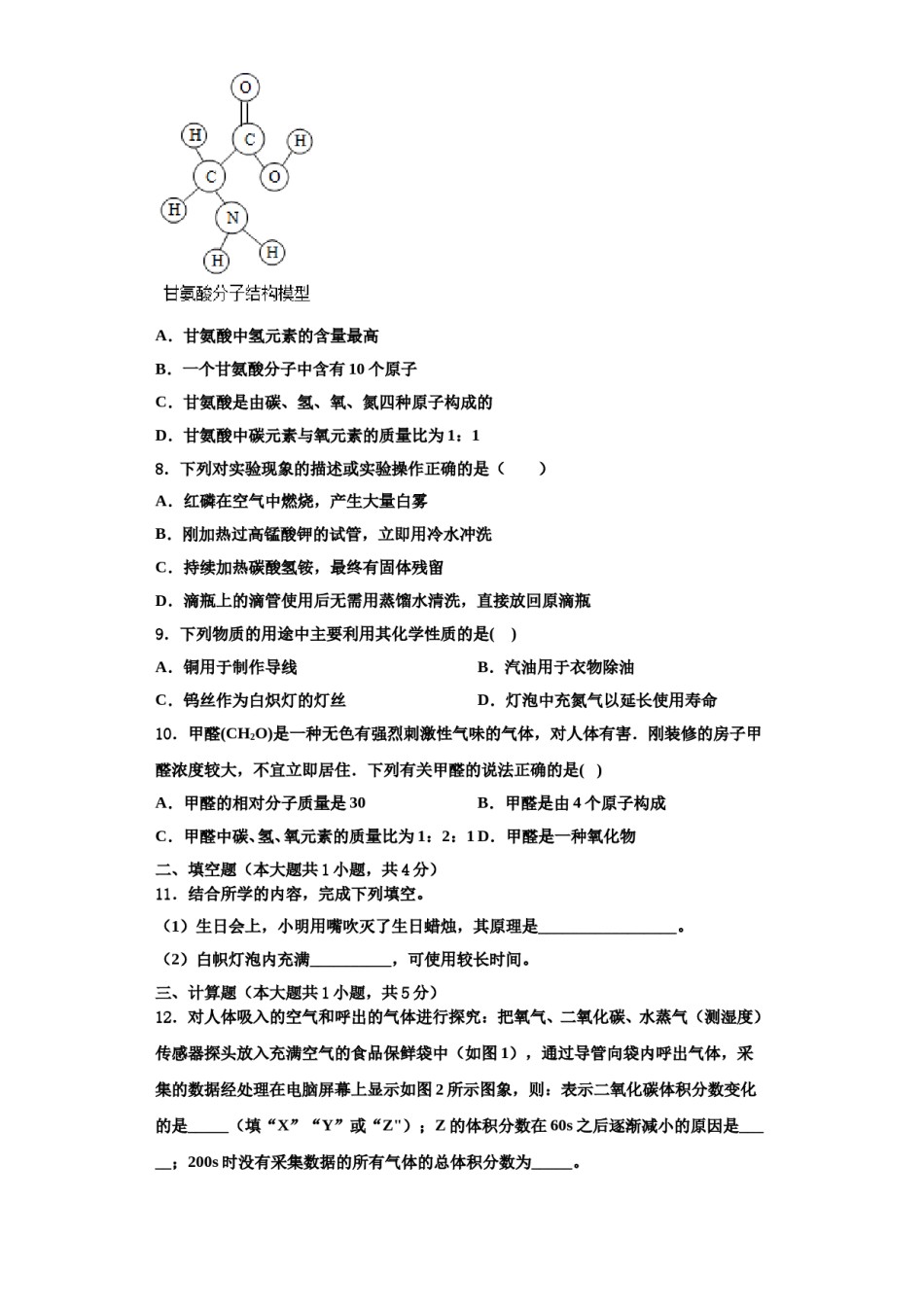
2023-2024学年湖南省岳阳市九校化学九年级第一学期期中考试模拟试题试模拟试题注意事项1.考生要认真填写考场号和座位序号。2.试题所有答案必须填涂或书写在答题卡上,在试卷上作答无效。第一部分必须用2B铅笔作答;第二部分必须用黑色字迹的签字笔作答。3.考试结束后,考生须将试卷和答题卡放在桌面上,待监考员收回。一、单选题(本大题共10小题,共20分)1.亚硒酸钠能减缓人体衰老,亚硒酸钠中硒元素的化合价为A.+2B.+4C.+5D.+62.某品牌饮用水标签标明了该水中钠、钾、钙等的含量,这里的钠、钾、钙等是指A.原子B.分子C.元素D.单质3.实验室制取二氧化碳有以下几个步骤:①按要求连接仪器②向漏斗中注入稀盐酸③向反应器中加入块状石灰石④检查装置的气密性⑤收集生成的气体。以上操作正确的排列顺序是()A.①③②④⑤B.②①④③⑤C.①④③②⑤D.①②④③⑤4.化学就在我们身边,它与我们的生活息息相关。下列应用中,错误的是()A.将硝酸铵溶于水制作热敷袋B.用汽油或加了洗涤剂的水都能除去衣服上的油污C.把水喷向空中,可以增加养鱼池水中氧气的溶解量D.进入久未开启的菜窖,要先做灯火实验5.下列物质中,由离子构成的是A.铁B.氯化钠C.二氧化碳D.金刚石6.“物质的量”是国际单位制中的一个基本物理量,有关说法错误的是()A.1molO2的质量是32gB.1molO2中约含6.021023个氧原子C.1molO2含有2mol氧原子D.氧气的摩尔质量是32g/mol7.生物体中含有多种氨基酸,下列有关甘氨酸的叙述正确的是()A.甘氨酸中氢元素的含量最高B.一个甘氨酸分子中含有10个原子C.甘氨酸是由碳、氢、氧、氮四种原子构成的D.甘氨酸中碳元素与氧元素的质量比为1:18.下列对实验现象的描述或实验操作正确的是()A.红磷在空气中燃烧,产生大量白雾B.刚加热过高锰酸钾的试管,立即用冷水冲洗C.持续加热碳酸氢铵,最终有固体残留D.滴瓶上的滴管使用后无需用蒸馏水清洗,直接放回原滴瓶9.下列物质的用途中主要利用其化学性质的是()A.铜用于制作导线B.汽油用于衣物除油C.钨丝作为白炽灯的灯丝D.灯泡中充氮气以延长使用寿命10.甲醛(CH2O)是一种无色有强烈刺激性气味的气体,对人体有害.刚装修的房子甲醛浓度较大,不宜立即居住.下列有关甲醛的说法正确的是()A.甲醛的相对分子质量是30B.甲醛是由4个原子构成C.甲醛中碳、氢、氧元素的质量比为1:2:1D.甲醛是一种氧化物二、填空题(本大题共1小题,共4分)11.结合所学的内容,完成下列填空。(1)生日会上,小明用嘴吹灭了生日蜡烛,其原理是_________________。(2)白帜灯泡内充满__________,可使用较长时间。三、计算题(本大题共1小题,共5分)12.对人体吸入的空气和呼出的气体进行探究:把氧气、二氧化碳、水蒸气(测湿度)传感器探头放入充满空气的食品保鲜袋中(如图1),通过导管向袋内呼出气体,采集的数据经处理在电脑屏幕上显示如图2所示图象,则:表示二氧化碳体积分数变化的是_____(填“X”“Y”或“Z");Z的体积分数在60s之后逐渐减小的原因是_____;200s时没有采集数据的所有气体的总体积分数为_____。四、简答题(本大题共2小题,共8分)13.(1)如图A是某趣味实验装置图,挤压胶头滴管后,可观察到气球胀大的现象,化学方程式是____________________。要探究锥形瓶中溶液是否含有NaOH实验的步骤如下:①向溶液中加入足量的________________;②再向溶液中加入________________,若溶液变成红色,说明含有NaOH。(2)盐酸与氢氧化钠溶液反应时溶液pH的变化如图所示。①下列说法正确的是________。am点所示溶液为碱性bn点所示溶液中加紫色石蕊溶液显红色cp点所示溶液中溶质为NaCl和NaOHd该图所对应操作是将盐酸滴入氢氧化钠溶液中②m点的溶液蒸干后,得到的物质有________。③判断氢氧化钠和盐酸发生复分解反应,满足的条件是有________生成。(3)浓硫酸和浓盐酸敞口放置均会变稀,这是为什么?____________________________________。(4)将73g质量分数为10%的盐酸与100g氢氧化钠恰好完全中和,试计算氢氧化钠溶质中溶质的质量分数________________________。14.骗子往往披着科学的外...

1、当您付费下载文档后,您只拥有了使用权限,并不意味着购买了版权,文档只能用于自身使用,不得用于其他商业用途(如 [转卖]进行直接盈利或[编辑后售卖]进行间接盈利)。
2、本站所有内容均由合作方或网友上传,本站不对文档的完整性、权威性及其观点立场正确性做任何保证或承诺!文档内容仅供研究参考,付费前请自行鉴别。
3、如文档内容存在违规,或者侵犯商业秘密、侵犯著作权等,请点击“违规举报”。

碎片内容

2023-2024学年湖南省岳阳市九校化学九年级第一学期期中考试模拟试题含解析.doc

您可能关注的文档

确认删除?