电脑桌面
添加内谋知识网--内谋文库,文书,范文下载到电脑桌面
安装后可以在桌面快捷访问

2023-2024学年湖南省张家界市慈利县化学九年级第一学期期末监测试题含解析.doc

2023-2024学年湖南省张家界市慈利县化学九年级第一学期期末监测试题含解析.doc_第1页
1/11
2023-2024学年湖南省张家界市慈利县化学九年级第一学期期末监测试题含解析.doc_第2页
2/11
2023-2024学年湖南省张家界市慈利县化学九年级第一学期期末监测试题含解析.doc_第3页
3/11
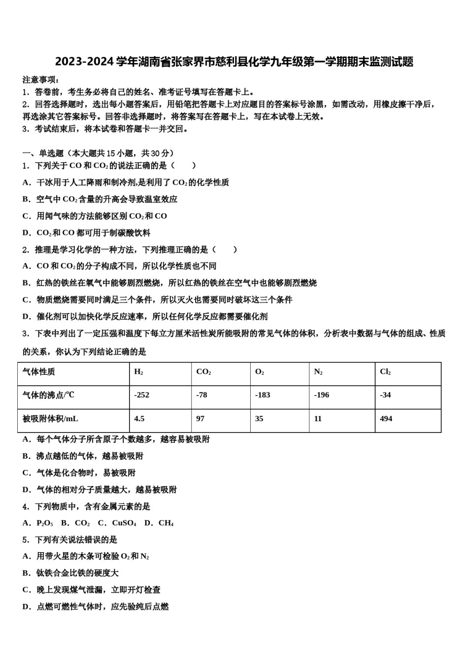
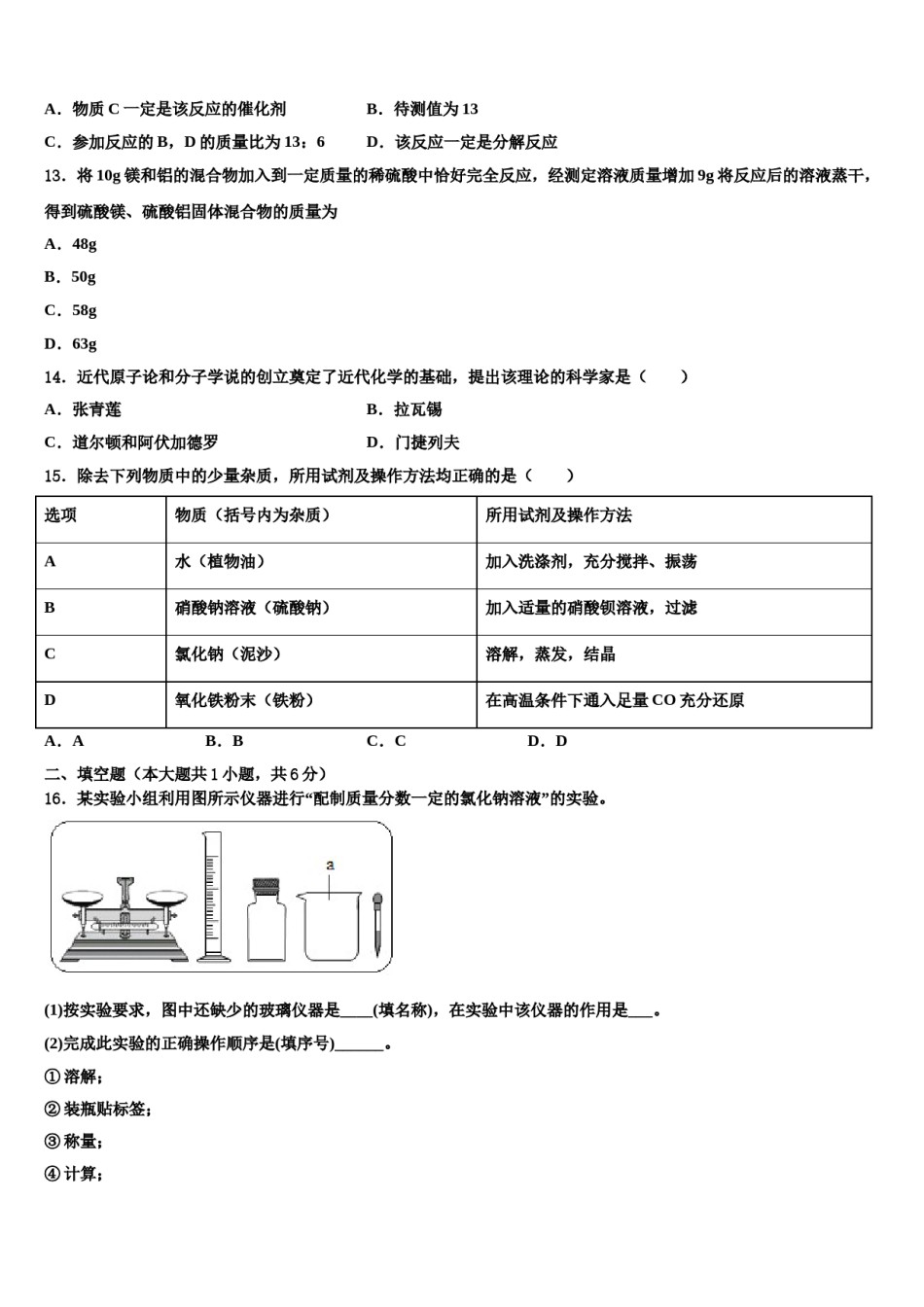
2023-2024学年湖南省张家界市慈利县化学九年级第一学期期末监测试题注意事项:1.答卷前,考生务必将自己的姓名、准考证号填写在答题卡上。2.回答选择题时,选出每小题答案后,用铅笔把答题卡上对应题目的答案标号涂黑,如需改动,用橡皮擦干净后,再选涂其它答案标号。回答非选择题时,将答案写在答题卡上,写在本试卷上无效。3.考试结束后,将本试卷和答题卡一并交回。一、单选题(本大题共15小题,共30分)1.下列关于CO和CO2的说法正确的是()A.干冰用于人工降雨和制冷剂,是利用了CO2的化学性质B.空气中CO2含量的升高会导致温室效应C.用闻气味的方法能够区别CO2和COD.CO2和CO都可用于制碳酸饮料2.推理是学习化学的一种方法,下列推理正确的是()A.CO和CO2的分子构成不同,所以化学性质也不同B.红热的铁丝在氧气中能够剧烈燃烧,所以红热的铁丝在空气中也能够剧烈燃烧C.物质燃烧需要同时满足三个条件,所以灭火也需要同时破坏这三个条件D.催化剂可以加快化学反应速率,所以任何化学反应都需要催化剂3.下表中列出了一定压强和温度下每立方厘米活性炭所能吸附的常见气体的体积,分析表中数据与气体的组成、性质的关系,你认为下列结论正确的是气体性质H2CO2O2N2Cl2气体的沸点/℃-252-78-183-196-34被吸附体积/mL4.5973511494A.每个气体分子所含原子个数越多,越容易被吸附B.沸点越低的气体,越易被吸附C.气体是化合物时,易被吸附D.气体的相对分子质量越大,越易被吸附4.下列物质中,含有金属元素的是A.P2O5B.CO2C.CuSO4D.CH45.下列有关说法错误的是A.用带火星的木条可检验O2和N2B.钛铁合金比铁的硬度大C.晚上发现煤气泄漏,立即开灯检查D.点燃可燃性气体时,应先验纯后点燃6.下列气体排放到空气中会形成酸雨的是A.一氧化碳B.二氧化硫C.甲烷D.二氧化碳C.H2SO4D.N2O47.下列物质中属于氧化物的是A.O3B.KOH8.下列实验操作不能达到目的是()选项实验目的实验操作A除去CO2中的CO将混合气体点燃B鉴别Cu和Fe3O4观察颜色C鉴别H2O和H2O2分别取少量液体于试管中,加入MnO2D除去N2中的O2将混合气体通入灼热的铜粉A.AB.BC.CD.D9.高铁酸钾(K2FeO4)是一种集吸附、凝聚、杀菌等功能为一体的新型高效水处理剂,可将水中的三氯乙烯(C2HCl3)除去85.6%,下列说法正确的是A.高铁酸钾中铁元素的化合价为+3价B.高铁酸钾中含有两种金属单质C.三氯乙烯中碳元素的质量分数约为18.25%D.三氯乙烯是由2个碳原子、1个氢原子和3个氯原子构成的10.在3A+B=2C+D的反应中,已知30gA和10gB恰好完全反应,生成5gD,且已知A的相对分子质量为40,则C的相对分子质量是()A.70B.60C.50D.8011.下列化学实验基本操作中正确的是()A.量取8.5ml的液体可用10mL的量筒B.称量氢氧化钠固体时,要放在称量纸上C.可以在量筒中配制溶液D.试管、烧杯、蒸发皿等仪器可在酒精灯火焰上直接加热12.在一个密闭容器中放入A,B,C,D四种物质,在一定条件下发生化学反应,一段时间后,测得有关数据如表,关于此反应的认识正确的是()物质ABCD反应前质量/g181232反应后质量/g待测26212A.物质C一定是该反应的催化剂B.待测值为13C.参加反应的B,D的质量比为13:6D.该反应一定是分解反应13.将10g镁和铝的混合物加入到一定质量的稀硫酸中恰好完全反应,经测定溶液质量增加9g将反应后的溶液蒸干,得到硫酸镁、硫酸铝固体混合物的质量为A.48gB.50gC.58gD.63g14.近代原子论和分子学说的创立奠定了近代化学的基础,提出该理论的科学家是()A.张青莲B.拉瓦锡C.道尔顿和阿伏加德罗D.门捷列夫15.除去下列物质中的少量杂质,所用试剂及操作方法均正确的是()选项物质(括号内为杂质)所用试剂及操作方法A水(植物油)加入洗涤剂,充分搅拌、振荡B硝酸钠溶液(硫酸钠)加入适量的硝酸钡溶液,过滤C氯化钠(泥沙)溶解,蒸发,结晶D氧化铁粉末(铁粉)在高温条件下通入足量CO充分还原A.AB.BC.CD.D二、填空题(本大题共1小题,共6分)16.某实验小组利用图所示仪器进行“配制质量分数一定的氯化钠溶液”的实验。(1)按实验要求,图中还缺少的玻璃仪器是____(填名称),在实验...

1、当您付费下载文档后,您只拥有了使用权限,并不意味着购买了版权,文档只能用于自身使用,不得用于其他商业用途(如 [转卖]进行直接盈利或[编辑后售卖]进行间接盈利)。
2、本站所有内容均由合作方或网友上传,本站不对文档的完整性、权威性及其观点立场正确性做任何保证或承诺!文档内容仅供研究参考,付费前请自行鉴别。
3、如文档内容存在违规,或者侵犯商业秘密、侵犯著作权等,请点击“违规举报”。

碎片内容

2023-2024学年湖南省张家界市慈利县化学九年级第一学期期末监测试题含解析.doc

您可能关注的文档

确认删除?